Курсовая работа (т): Правовое регулирование дел о гражданстве в РФ

Внимание! Если размещение файла нарушает Ваши авторские права, то обязательно сообщите нам

Правовое регулирование дел о гражданстве в РФ

ВВЕДЕНИЕ

Гражданство в РФ важнейший вопрос, затрагивающий каждого гражданина России. Тема курсовой работы актуальна, так как гражданство - это основной элемент правового статуса лица, который качественно определяет принципиальные начала взаимоотношений государства и личности, является главным условием, которое необходимо для распространения на него прав, свобод и обязанностей, признаваемых за гражданином, а также для защиты его государством, где бы это лицо ни находилось.

Цель курсовой - рассмотрение понятий и основных принципов гражданства, порядок решения дел о приобретение и прекращение гражданства, отметить государственные органы, ведающие делами о гражданстве.

Предметом настоящего исследования является гражданство как правовой институт. Основное внимание уделено анализу действующего законодательства о гражданстве Российской Федерации.

Главными задачами является анализ и уточнение понятия гражданства, раскрытие его содержания, формулировка определения гражданства .Помимо этого раскрытие соотношения института гражданства и прав человека, Анализ действующего законодательства о гражданстве Российской Федерации, раскрытие содержания и особенностей отдельных институтов,субинститутов, российского гражданства, и выделение качественно нового уровня законодательства о гражданстве Российской Федерации.

Гражданство один из важнейших элементов правового положениячеловека.До 1917 г. в России понятия гражданства как такого не существовало. Все жители Российской империи считались «подданными». 23 ноября 1917 года Всероссийским центральным исполнительным комитетомбыл выпущен Декрет «Об уничтожение сословий», понятие «подданство» было отменено и установлено общее наименование для всего населения России - «гражданин Российской Федерации».

Права и свободы человека в России были установлены вовторой главе Конституции <#"798021.files/image001.gif">

Приложение 2

Схема принадлежности гражданства


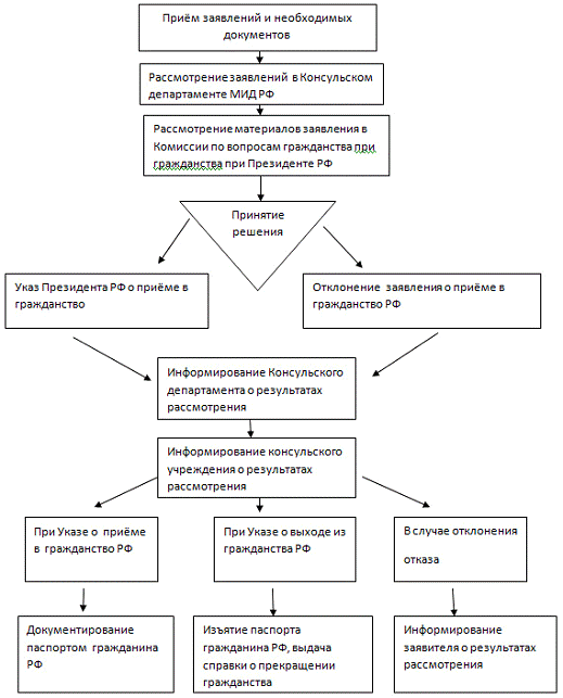
Приложение 3

Схема приёмов заявлений и документов необходимых для гражданства