Материал: Лекция 6 Архитектуры подсистем

Внимание! Если размещение файла нарушает Ваши авторские права, то обязательно сообщите нам

Лекция №6

Архитектура подсистемы обеспечения юридической значимости электронного документооборота (ПОЮЗД), взаимодействие с прикладными системами, сервисы ПОЮЗД

Часть 6.1.

Типовая сервис-ориентированная архитектура ИС.

Се́рвис-ориенти́рованная архитекту́ра (SOA, англ. service-oriented architecture)

модульный подход к разработке программного обеспечения, основанный на использовании распределённых, слабо связанных (англ. loose coupling) заменяемых компонентов, оснащённых стандартизированными интерфейсами для взаимодействия по стандартизированным протоколам.

Программные комплексы, разработанные в соответствии с сервисориентированной архитектурой, обычно реализуются как набор веб-служб, взаимодействующих по протоколу SOAP, но существуют и другие реализации (например,

на базе jini, CORBA, на основе REST).

Интерфейсы компонентов в сервис-ориентированной архитектуре инкапсулируют

(Инкапсуля́ция (лат. in capsula) — размещение в оболочке, изоляция, закрытие чего-либо инородного с целью исключения влияния на окружающее. В информатике, программировании — обеспечение доступности главного, выделение основного содержания путём помещения всего мешающего, второстепенного в некую условную капсулу (чёрный ящик). Инкапсуляция (англ. encapsulation) — это фундаментальная объектно-ориентированная концепция, позволяющая упаковывать данные и поведение в единый компонент с разделением его на обособленные части — интерфейс и реализацию. Последнее осуществляется благодаря принципу изоляции решений разработки в ПО, известному как сокрытие информации (англ. information hiding). Инкапсуляция, наследование и полиморфизм (в форме ad hoc полиморфизма или полиморфизма подтипов) являются тремя столпами объектно-ориентированного программирования, реализуя в нём принцип абстракции данных (не путать с абстрактными типами данных, реализации которых предоставляют возможность инкапсуляции, но имеют иную природу) детали реализации (операционную систему, платформу, язык программирования) от остальных компонентов, таким образом обеспечивая комбинирование и многократное использование компонентов для построения сложных распределённых программных комплексов, обеспечивая независимость от используемых

платформ и инструментов разработки, способствуя масштабируемости и управляемости создаваемых систем.

Архитектура не привязана к какой-то определённой технологии. Она может быть реализована с использованием широкого спектра технологий, включая такие технологии как REST, RPC, DCOM, CORBA или веб-сервисы. SOA может быть реализована, используя один из этих протоколов и, например, может использовать дополнительно механизм файловой системы для обмена данными.

Главное, что отличает SOA — это использование независимых сервисов с чётко определёнными интерфейсами, которые для выполнения своих задач могут быть вызваны неким стандартным способом, при условии, что сервисы заранее ничего не знают о приложении, которое их вызовет, а приложение не знает, каким образом сервисы выполняют свою задачу.

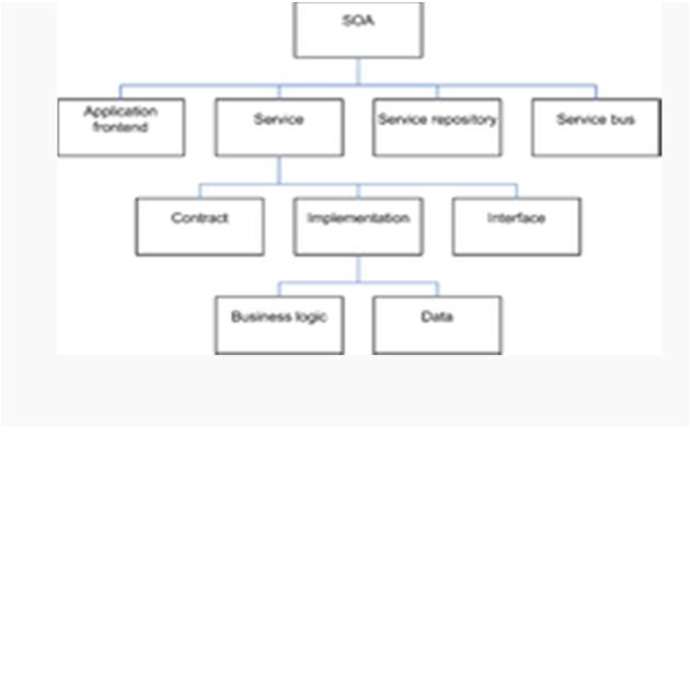
Элементы сервис-ориентированной архитектуры, по: Dirk Krafzig, Karl Banke, and Dirk Slama. Enterprise SOA. Prentice Hall, 2005

SOA также может рассматриваться как стиль архитектуры информационных систем, который позволяет создавать приложения, построенные путём комбинации слабосвязанных и взаимодействующих сервисов. Эти сервисы взаимодействуют на основе какого-либо строго определённого платформенно-независимого и языково-независимого интерфейса (например, WSDL). Определение интерфейса скрывает языково-зависимую реализацию сервиса.

Таким образом, системы, основанные на SOA, могут быть независимы от технологий разработки и платформ (таких как Java, .NET и т.д.). К примеру, сервисы, написанные на C#, работающие на платформах .Net и сервисы на Java, работающие на

платформах Java EE, могут быть с одинаковым успехом вызваны общим составным приложением. Приложения, работающие на одних платформах, могут вызывать сервисы, работающие на других платформах, что облегчает повторное использование компонентов.

SOA может поддерживать интеграцию и консолидацию операций в составе сложных систем, однако SOA не определяет и не предоставляет методологий или фреймворков для документирования сервисов.

Языки высокого уровня, такие как BPEL, или спецификации, такие как WS-CDL и WS-Coordination, расширяют концепцию сервиса, предоставляя метод оркестрации, для объединения мелких сервисов в более обширные бизнес-сервисы, которые, в свою очередь, могут быть включены в состав технологических процессов и бизнес-процессов, реализованных в виде составных приложений или порталов.

Использование компонентной архитектуры (SCA) для реализации SOA — это область текущих исследований.

Интеграция разнородных и распределенных данных не в состоянии разрешить все вопросы управления предприятием. В соответствии с процессным подходом наибольшую ценность представляют не сами по себе данные, а использование информации в тех или иных бизнес-процессах компании. В самых современных ИС принято рассматривать как "атомарную" единицу не данные в "чистом" виде, а некоторый сервис, соответствующий какому-то элементарному бизнеспроцессу. В частности, такой сервис может просто выдавать какие-то данные, являясь аналогом "атомарной" единицы классических ИС.

В настоящее время при формировании информационной инфраструктуры предприятия, при проектировании и реализации КИС все чаще применяется сервис-

ориентированная архитектура (Service-Oriented Architecture - SOA). Это такая

архитектура ИС, в которой система строится из набора гетерогенных слабосвязанных компонентов (сервисов). SOA понимается как парадигма организации и использования распределенного множества функций, которые могут контролироваться различными владельцами. Базовыми понятиями в такой архитектуре являются "информационная услуга" и "композитное приложение".

Информационная услуга (сервис) - это атомарная прикладная функция автоматизированной системы, которая пригодна для использования при разработке приложений, реализующих прикладную логику автоматизируемых процессов как в самой системе, так и для использования в приложениях других автоматизированных систем.

Сервис обычно характеризуется следующими свойствами:

возможность многократного применения;

услуга может быть определена одним или несколькими технологически независимыми интерфейсами;

выделенные услуги слабо связаны между собой, и каждая из них может быть вызвана посредством коммуникационных протоколов, обеспечивающих возможность взаимодействия услуг между собой.

Композитное (составное) приложение - программное решение для конкретной прикладной проблемы, которое связывает прикладную логику процесса с источниками данных и информационных услуг, хранящихся на гетерогенном множестве базовых информационных систем. Обычно композитные приложения ассоциированы с процессами деятельности и могут объединять различные этапы процессов, представляя их пользователю через единый интерфейс.

Использование такого подхода при построении архитектуры сложных интегрированных информационных систем позволяет:

создать систему корпоративных композитных приложений, основанных на системе корпоративных Web-сервисов;

организовать интеграцию приложений, бизнес-процессов, с автоматизацией бизнес-процессов, включая Human Workflow;

использовать различные транспортные протоколы и стандарты форматирования сообщений, средства обеспечения безопасности, надежной и своевременной доставки сообщений;

существенно повысить скорость разработки прикладных приложений и снизить затраты на эти цели.

Благодаря упрощению среды управления и взаимодействия снижается потребность

вкодировании новых программ; повторное использование сервисов сокращает затраты времени на разработку; рационализация унаследованных процессов помогает уменьшить общее число процессов, требующих эксклюзивных методов управления; благодаря использованию простых протоколов значительно сокращаются трудозатраты на поддержку приложений.

Обязательным условием построения и внедрения архитектуры системы на основе SOA является использование единой инфраструктуры описания сервисов (репозитория сервисов), разрешенных протоколов доступа и обмена сообщениями, форматов сообщений.

Упомянутая инфраструктура образует так называемую интеграционную шину

(ИШ) (Enterprise Service Bus - ESB), являющуюся одним из центральных компонентов системы. Она устанавливает единые правила публикации сервисов, управления и

информационного взаимодействия между приложениями различных систем, входящих в состав интегрированной системы. Это упрощает управление приложениями и их поддержку, а также снижает риск фрагментации приложений и процессов.

Каждая из служб взаимодействует не с остальными службами напрямую, а только с шиной. ИШ образует однородную среду информационного взаимодействия и является фундаментом для интеграции информационных систем, функционирующих в различных учреждениях и ведомствах. ИШ определяет, кем, где, каким образом и в каком порядке должны обрабатываться запросы.

Если сервис (информационный ресурс) не поддерживает эти правила, необходимо создавать промежуточный модуль-адаптер, который предоставляет системе необходимый интерфейс и обеспечивает взаимодействие с ресурсом.

По данным Gartner Group ("Predicts 2007: SOA Advances", 17 ноября 2006 года): "К 2008 году SOA станет господствующей архитектурой построения ИТ-систем, что приведет к окончанию 40-летней эры господства архитектуры монолитных приложений".

Рис. 7.2. Структура построения ESB и компоненты концепции SOA

Изменение и совершенствование бизнес-процессов в компаниях занимает годы. По данным Gartner Group, 80% ИТ-бюджета – это расходы на сопровождение систем, из них 35% - затраты на интеграцию приложений, 60% стоимости внедрения корпоративной ИС составляют расходы на интеграцию, 50% ИТ-бюджета потрачено на обеспечение интерфейсов систем. Использование SOA-архитектуры позволяет эффективно организовать оперативную адаптацию ИТ-систем под требования бизнеса, что дает стратегическое преимущество компании, заключающееся в:

повышении скорости адаптации бизнеса к быстро меняющимся требованиям рынка (Agility);

расширении взаимодействия гетерогенных корпоративных информационных систем при сохранении сделанных в них инвестиций;