Материал: Лекция 5 ЦОС

Внимание! Если размещение файла нарушает Ваши авторские права, то обязательно сообщите нам

Лекция №5 по ЦОС

Модель дискретизации описывается следующим выражением:

 

 

 

∙ ∆ , 0, 1, 2

2.1

 

 

 

 

→ 1

 

 

∞,

 

0

 

 

0,

 

0

 

 

#

2∆ ∆ 0 ∆ 2∆

Обоснование модели дискретизации (2.1) основывается на фильтрующем свойстве -функции:

!"

 

2.2

"

 

 

 

 

 

Очевидно, из свойства (2.2) непосредственно следует справедливость модели дискретизации (2.1)

∙ ∆

1

На практике дельта-функцию не реализуется, но ее можно приближенно предста-

вить:

 

lim'("

)

+

("

1

"→

+

, ,

*+

,

2

2

 

0,

 

вне

+

2 0 2

Поскольку -функцию на практике реализовать невозможно, процедура дискретизации реализуют с помощью функции (" , где + – очень маленькая величина, меньше чем интервал дискретизации (+ 0 ∆). В результате практическая модель дискретизации принимает такой вид:

1

(" ∙ ∆

2.3

 

 

 

То есть, уравнение (2.3) фактически означает, что исходный непрерывный сигналстробируется узким прямоугольным импульсом (" . В случае, если + → 0, то значение 1 совпадает с мгновенным значением сигнала в точке , а практическая модель дискретизации в пределе совпадает с теоретической моделью.

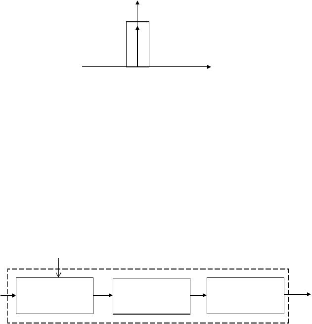
Процедура дискретизации (2.3) на практике реализуется внутри блока аналогоцифрового преобразователя (АЦП).

Структурная схема АЦП:

(" ∙ ∆

 

 

 

 

 

 

10101 4

 

 

 

 

Дискретизатор

Квантование по

Цифровое коди-

21

 

 

 

уровню

 

рование

ц

 

 

 

 

 

 

Всовременных АЦП число уровней квантования очень большое, поэтому шумы

квантования можно практически не учитывать. Цифровой кодер переводит значение отсчета 11 в двоичное число с плавающей точкой.

Врезультате на выходе получается некоторый бинарный пакет символов, который в двоичной системе счисления определяет величину отсчета.

2

Теорема дискретизации Котельникова

Выбор интервала дискретизации в формулах (2.1) и (2.3) не является произвольным. В противном случае (если взять случайное значение), мы не сможем точно восстановить непрерывный сигнал по его отсчетам. Теорема Котельникова определяет минималь-

ную частоту дискретизации 5д 7, которая обеспечивает точное восстановление, при этом

на сигнал накладываются дополнительные ограничения. Сигнал должен быть частотно-ограниченным, т. е., его амплитудный спектр отличен от нуля на интервале0; 9 и равен нулю вне этого интервала:

|TU 5|

09

Такие сигналы называются сигналами с финитным спектром.

Классическая формулировка теоремы (состоит из двух утверждений):

1) Любой непрерывный сигнал с частотно-ограниченным спектром может быть

точно восстановлен из бесконечной дискретной последовательности своих отсчетов

∙ ∆ , 0, 1, 2 …, взятых в интервалы времени

∆ ∙ с интервалом

дискретизации 4∙;7 , где 9 5макс - максимальная частота спектра сигнала, причем, в

этом случае 5д 7 является минимальной частотой, при которой это точное восстановле-

ние возможно.

 

 

 

 

 

 

 

 

 

 

 

 

 

 

 

∙ ∆

 

 

 

 

 

 

@ ∙ AB CD ∙

E

 

 

 

 

 

 

 

 

 

 

 

4 ∙∆

F

 

 

 

 

7

 

Здесь

 

 

 

 

 

 

 

 

D ∙

2D9 ∙ ∆

Hмакс

∙ ∆

, т. к. 9 5макс

 

 

G

 

 

 

 

 

 

G

2) При этом, алгоритм восстановления описывается рядом Котельникова-Шеннона:

 

 

 

 

 

 

)

2.4

 

 

@ ∙ sinc'Hмакс ∙ ∆

, где AB N OPQR R

F

AB N

 

 

 

 

 

 

 

 

 

 

 

 

 

 

0

D

 

N

 

 

 

 

 

 

2D

 

 

3

 

 

 

 

 

 

 

 

Замечание: принципиальным при восстановлении сигнала из формулы (2.4) является

использование бесконечного числа отсчетов!

Если мы ограничим число отсчетов, то сигнал по формуле (2.4) будет уже неточным, в результате мы получим некоторый сигнал s t , отличный от сигнала s t и ошибка при этом будет равна:

+ W| |W

2.5

Однако, на практике приходится обрабатывать конечное число отсчетов, поскольку мы имеем возможность наблюдать сигнал только ограниченное время.

0

Y

[0, Y\ , то в этом случае

Если сигнал имеет длительность Y, как на рисунке выше

количество полученных отсчетов N будет равно:

 

 

Y

 

2.6

] 2 9Y

и называется размером выборки сигнала. Очевидно, чем больше Y, тем больше ], а, зна-

чит, большее количество ячеек памяти необходимо для хранения этих отсчетов. Если вы-

брать Y _эфф, то количество отсчетов будет равно

2.7

A 2c9_эффd 2 e

Величина e 9 ∙ _эфф называется базой финитного сигнала, а величина A называет-

ся размерностью сигнала. Размерность сигнала не зависит от его длительности Y и определяется только его спектральными, корреляционными и частотными характеристиками. Величина A определяет минимально число отсчетов, необходимое для хорошего восстановления сигнала, т. е., в этом случае ошибка + оказывается незначительной, при этом, количество ячеек памяти, необходимое для хранения отсчета сигналов, оказывается также минимальным и равным A.

4