Материал: lab3

Внимание! Если размещение файла нарушает Ваши авторские права, то обязательно сообщите нам

МИНОБРНАУКИ РОССИИ

САНКТ-ПЕТЕРБУРГСКИЙ ГОСУДАРСТВЕННЫЙ

ЭЛЕКТРОТЕХНИЧЕСКИЙ УНИВЕРСИТЕТ

«ЛЭТИ» ИМ. В.И. УЛЬЯНОВА (ЛЕНИНА)

Кафедра САУ

Лабораторная работа № 3

по дисциплине «Нелинейные системы управления»

Тема: «Коррекция нелинейных автоматических систем»

Вариант № 1

Студенты гр. 6408

Нуртазин И.

Боголюбов Д.С

Преподаватель

Доброскок Н.А.

Санкт-Петербург

2019

Цель работы: исследование влияния нелинейных корректирующих устройств на свойства линейной системы и влияния линейных корректирующих устройств на свойства нелинейной системы; исследование коррекции нелинейной системы нелинейными корректирующими устройствами.

Исходные данные

Таблица 1

1. Изменяя коэффициент усиления пропорционального регулятора k в исходной системе получим различные варианты переходного процесса: от монотонного до колебательного.

Рис.1.Структурная схема

Рис.2.Переходные характеристики системы с линейным регулятором

При k = 1 мы получаем значение tр= 39.38, вид процесса – колебательный.

При k = 0.02 мы получаем значение tр= 43.13, вид процесса – апериодический.

При k = 0.011 мы получаем значение tр= 51.56, вид процесса – монотонный.

Рис.3.Переходные характеристики системы с корректирующим устройством

При k = 0.5 мы получаем значение tр= 49.54. , вид процесса – колебательный.

При k = 0.1 мы получаем значение tр= 36.25, вид процесса – апериодический.

При k = 0.03 мы получаем значение tр= 31.34, вид процесса – монотонный.

Монотонный процесс с максимальным быстродействием в скорректированной системе получается при выборе k=0.033 ( tр = 26.95).

Рис.4.Переходная характеристика

монотонный процесс с максимальным быстродействием.

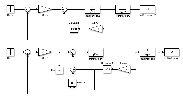
2. Для второго варианта схемы коррекции линейной системы нелинейным корректирующим устройством (см. рис. 2) проведём следующие исследования. Подбирая коэффициенты прямой и обратной связи, получим

Рис.5.Структурные схемы

Рис.6.Переходная характеристика для монотонного процесса с максимальным быстродействием в схеме с линейной ОС и схеме с нелинейным КУ.

Соответственно, переходной характеристикой для монотонного процесса с максимальным быстродействием является характеристика схемы с нелинейным КУ при kос=4.2; tр=11.47

3. Исследование влияния местной ОС путем изменения коэффициента ОС.

Рис.7.Структурные схемы

Рис.8.Переходная характеристика в системе без коррекции

Рис.9.Переходная характеристика в системе с местной ОС

Вывод: при введении нелинейного корректирующего устройства увеличивается быстродействие системы. При коррекции нелинейных характеристик линейным корректирующим устройством можно добиваться различных процессов с различными показателями качества путём изменения коэффициента ОС.