Практическое задание: Крутильное производство

Внимание! Если размещение файла нарушает Ваши авторские права, то обязательно сообщите нам

Крутильное производство













"Крутильное производство"

1. Лабораторное задание


1.      Изучить устройство, работу и область применения прядильно-крутильной машины ПК-100.

2.      Начертить технологическую схему машины ПК.

.        Изучить устройство полого веретена ВПК-32, сделать схему.

.        Изучить процесс формирования пряжи на машине ПК, сделать соответствующие схемы.

.        Изучить устройство и работу крутильной машины двойного кручения ТКД-400Ш.

.        Начертить технологическую схему машины ТКД.

.        Изучить устройство, работу и область применения двухстадийного способа.

.        Начертить технологические схемы машин ТКМ-180 и КД-180-1

Домашнее задание

1.      Оформить работу.

2.      Решить задачу по указанию преподавателя

1. Цель и сущность процесса кручения


Основная цель кручения пряжи в два и больше количество концов - получить пряжу повышенной ровноты и прочности. Крученую пряжу применяют для производства тканей улучшенного качества, трикотажных изделий, а также для производства швейных ниток и других ниточных изделий.

Сущность процесса кручения заключается в том, что несколько нитей скручиваются вместе на крутильной машине. Крученую пряжу вырабатывают однокруточную и двухкруточную. Однокруточная пряжа - когда несколько концов скручиваются вместе. Двухкруточная - когда полученная крученая пряжа вторично подвергается скручиванию в несколько концов.

Направление крутки в однокруточной пряже обычно бывает противоположным прядильной крутке, что уравновешивает первую и вторую крутки и дает равновесность пряже. Направление крутки в двухкруточной пряже может быть по направлению аналогичное или противоположное прядильной крутке, а вторая крутка по направле-нию - обычно обратна прядильной. Правую крутку обозначают Z, а левую - S. Существует несколько способов кручения пряжи: при помощи обычного веретена, при помощи полого веретена, веретена двойного кручения и веретена однопроцессного кручения.

В свою очередь обычный способ кручения подразделяется на два вида:

·              способ сухого кручения;

·              способ мокрого кручения.

крутильная машина двойное кручение

2. Прядильно-крутильная машина ПК-100


2.1 Технологический процесс на прядильно-крутильной машине


Прядильно-крутильная машина ПК-100 предназначена для совместного прядения и кручения хлопчатобумажной, шерстяной пряжи и пряжи из химических волокон и их смесей. На этой машине можно вырабатывать пряжу мулине и некоторые виды пряжи с эффектами. Машина позволяет сократить 50% прядильных веретен и полностью мотальные, тростильные и крутильные машины, необходимые при кольцевом способе кручения. На прядильно-крутильной машине ПК-100 одновременно осуществляются прядение, трощение (в два сложения), кручение и наматывание крученой пряжи в бобину массой до 1300 г. Структура крученой пряжи может быть только ZS или SZ (пряжа в два сложения).

Технологический процесс на прядильно-крутильной машине осуществляется следующим образом. В рамку машины установлены катушки 1 (рис.1) с ровницей, которая проходит через вытяжной прибор 2 (типа ВР-1, SKF), где вытягивается и утоняется до требуемой линейной плотности, как на обычной прядильной машине. На полое веретено машины надет початок 4, полученный на обычной прядильной машине. При вращении початка с пряжей, сходящая с него баллонирующая нить, вращаясь, увлекает за собой мычку, заставляя ее вращаться вокруг собственной оси и превращая, таким образом, мычку в пряжу. На участке от верхушки веретена до переднего цилиндра вытяжного прибора мычке сообщается необходимое число кручений. Если веретено вращается вправо, то мычка будет иметь крутку правого направления - Z. У верхушки происходит сложение выпрядаемой мычки и нити, сматываемой с початка, т.е. осуществляется процесс трощения двух стренг. Строщенная нить протаскивается через канал веретена, которое работает как вьюрок, тянульной парой 6, состоящей из цилиндра и нажимного валика. На пути от вершины веретена до тянульной пары две стренги скручиваются в обратном направлении. Готовая крученая пряжа наматывается на цилиндрический патрон в бобину 8 мотальным механизмом 7.

 

Рис. 1 Технологическая схема прядильно-крутильной машины ПК-100

Экономические преимущества прядильно-крутильных машин по сравнению с кольцевыми крутильными машинами:

§   освобождаются площади, занятые тростильными и крутильными машинами;

§   высвобождается 60% рабочих;

§   снижается в 1,5 - 1,7 раза расход электроэнергии;

§   сокращаются расходы вспомогательных материалов (кольца, бегунки, тесьма и др.);

§   сокращаются потери сырья.

Экономический эффект, получаемый при использовании машин ПК-100, зависит от размера паковок ровницы и пряжи, от частоты вращения веретен.

2.2 Строение полого веретена


Крутящим органом на прядильно-крутильной машине является полое веретено, работающее по принципу вьюрка. Используются полые безвтулочные веретена ВПК-32 с насадками под бумажные патроны с кольцевых прядильных машин.

Особенностью этих веретен является наличие сквозного осевого отверстия, через которое пропускается переработанный продукт. Поэтому их конструкция, особенно опоры вращения, отличается от обычных веретен, где используется жидкая смазка подшипников.

Прядильно-крутильное веретено состоит из полой алюминиевой насадки 1 (рис. 2) с пригнанным к ней наконечником 2 и блочка 3, находящегося на нижней части насадки. Насадка 1 в свою очередь напрессована на верхнюю часть полого шпинделя 4 из легированной стали. В нижней части шпиндель опирается на два шарикоподшипника 5 с защитными шайбами, удерживающими внутри этих подшипников консистентную смазку. С целью поглощения вибрации шпинделя наружные кольца подшипников охватываются амортизирующими кольцами 6, изготовленными из бензомаслостойкой резины. Для удобства сборки и разборки гнездо 7 веретена состоит из двух продольно сопрягаемых частей, скрепленных четырьмя винтами 8. Точность взаимного положения этих частей обеспечивается либо штифтами, либо замковым соединением. Веретено оснащено рычажным тормозом. На машинах последних конструкций веретена приводятся в движение тесьмой от дисков с двумя натяжными роликами, позволяющими изменять направление вращения веретен без изменения заводки тесьмы.

Рис 2 Веретено ВПК-32 для машины ПК-100

2.3 Формирование крученой пряжи


Мычке, выходящей из вытяжного прибора со скоростью переднего цилиндра (υп. ц.), передается крутящий момент от веретена.

За каждый оборот веретена она получает один виток крутки (рис.3, а).

На участке от вершины веретена до переднего цилиндра вытяжного прибора происходит формирование выпрядаемой стренги крученой пряжи.

Число кручений выпрядаемой стренги, кр/м:


На пути от вершины веретена до тянульной пары выпрядаемая и прикручиваемая стренги, получая вращение от того же веретена, скручиваются и приобретают крутку с обратным направлением витков по сравнению с тем, которое было сообщено стренге из мычки.

Число кручений крученого продукта, кр/м:


Крученую пряжу на машинах ПК вырабатывают с той же круткой, что и на кольцевых крутильных машинах (соответствующей назначению пряжи). Выпрядаемая стренга (мычка из вытяжного прибора) получает число кручений (Ко), равное крутке крученой пряжи (К).

Для того, чтобы пряжа имела равномерную структуру, скорость выпуска мычки передним цилиндром (υп. ц.) должна опережать скорость выпуска крученой пряжи (υВЫП) на величину укрутки.

Учитывая, что линейная плотность мычки в 2 раза меньше линейной плотности крученой пряжи, коэффициент крутки выпрядаемой стренги будет в \/¯ 2 раз ниже коэффициент а крутки крученой пряжи.

Как правило, на машинах ПК-100 скручивается две стренги одинаковой линейной плотности, но с различной круткой стренг. Допускается разница крутки скручиваемых стренг не более 350-400 кр/м.

Рис 3. Схема формирования крученой пряжи на прядильно-крутильной машине

Вращение веретена по часовой стрелке (рис.3, а) вызывает скручивание выпрядаемой стренги (мычки) вправо (Z) и скручивания двух стренг влево (S).

Для правильного наложения крутки необходимо устанавливать нитепроводник точно над осью веретена. Благодаря этому стренги будут встречаться под постоянным углом друг к другу.

В случае отсутствия готовой прикручиваемой стренги на початке (рис.3, в) веретено работает как вьюрок ложного кручения. В результате мычка не будет получать крутки и сразу же обрывается.

При отсутствии мычки (рис.3, с) прикручиваемая стренга, сходящая с початка, раскручивается внутри веретена, что приводит к ее обрыву.

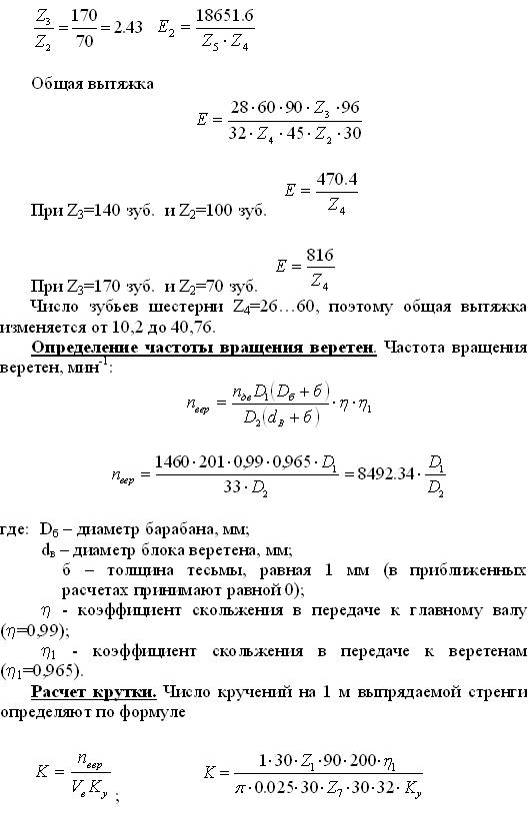
2.4 Технологический расчет прядильно-крутильной машины ПК-100-МЗ


Пользуясь кинематической схемой машины ПК-100-МЗ (рис.4) определяют вытяжку, частоту вращения веретен, крутку, число зубьев сменных шестерен, производительность машины.

Расчет вытяжки. Частная вытяжка между вторыми и первыми цилиндрами:


 

Рис. 4. Кинематическая схема прядильно-крутильной машины ПК-100-М3: 1 - питающий цилиндр, Ø 32 мм; 2 - второй цилиндр, Ø 28 мм; 3 - выпускной цилиндр, Ø 28 мм; 4 - главный барабан, Ø 200 мм; 5 - блок веретена, Ø 32 мм; 6 - выпускной цилиндр, Ø 25 мм; 7 мотальный валик, Ø 78 мм; 8 - улавливатель



Крутка на прядильно-крутильных машинах может меняться в пределах 250-1200 кр. /м в зависимости от линейной плотности пряжи и ее назначения. Крутка скручиваемых стренг может быть различной, но разница не должна превышать 400 кр. /м.

Определение числа зубьев сменных шестерен. Линейная скорость выпускного цилиндра может превышать скорость выпускного цилиндра вытяжного прибора на 0,1-2%. Вытяжка между выпускной парой и вытяжным прибором регулируется с помощью сменной шестерни Zв:

Далее определяют число зубьев шестерни, изменяющей натяжение нити между выпускной парой и мотальным барабанчиком.


Для получения заданной плотности намотки скорость мотального барабанчика должна быть на 3-5% больше скорости выпускной пары:


Расчет намотки. Натяжение в зоне "вытяжной прибор - выпускной цилиндр" зависит от соотношения линейных скоростей первой и выпускной линии цилиндров, при этом:


Подбор чисел зубьев сменной выпускной шестерни Zе, в зависимости от соотношения линейных скоростей первой - и выпускной линии цилиндров, производится по таблице 1.

Таблица 1

91

92

V7/V2

1,0

1,011

1,022


Натяжение в зоне "выпускной цилиндр - мотальный вал", влияющее на плотность намотки, определяется отношением линейных скоростей этих рабочих органов, при этом скорость мотального вала превышает скорость выпускного цилиндра на 3-5 %.


Плотность бобины, а следовательно, ее масса находится в прямой зависимости от натяжения нити. Однако, это натяжение не следует увеличивать чрезмерно, так как в зоне намотки может появляться обрывность. Опыт показывает, что натяжение крученой нити в зависимости от линейной плотности можно доводить до 30-40 сН, что обеспечивает намотку бобины с плотностью до 0,55 г/см³. Угол между перекрещивающимися нитями на бобине изменяется в зависимости от числа зубьев сменной мотальной шестерни Zд. На рис.5 показана схема крестовой намотки бобины с условным изображением векторов скоростей нити.

 

Рис. 5. Схема крестовой намотки бобины V9 - линейная скорость мотального барабанчика, м/мин;10 - линейная скорость раскладчика, м/мин;Н - суммарная линейная скорость нити, м/мин;

α - угол между перекрещивающимися нитями (угол раскладки), град;

Н=7 мм - ширина намотки (высота бобины), град.

Выразим линейные скорости соответственно через высоту вращения мотального вала и кулака, сообщающего раскладчикам возвратно-поступательное движение, тогда:


Число зубьев сменной шестерни намотки Zд в зависимости от угла между перекрещивающимися нитями подбирается по таблице 3.


3. Тростильно-крутильная машина с веретенами двойного кручения ТКД-400


Машина тростильно-крутильная двойного кручения марки ТКД-400-Ш предназначена для трощения и кручения аппаратной пряжи коврового ассортимента из смеси шерсти с химическими волокнами пневмомеханического способа прядения.

Машина содержит автономные рабочие места (модули), которые могут перемещаться в зону обслуживания по вызову с пульта управления при заправке, съеме, технологическом контроле, техническом обслуживании или автоматически при обрыве или сходе пряжи с входных паковок.

Описание технологической схемы. Технологическая схема модуля тростильно-крутильного двойного кручения машины марки ТКД-400-Ш представлена на рис.6.

Пряжа, сматываясь с входных паковок 1 и 2, неподвижно установленных на паковкодержателе веретена 3, стращивается и поступает в нитенатяжитель 4, затем в осевой канал веретена 3 и в радиальный канал крутильного диска 5.

Далее пряжа проходит между баллоноограничителями 6 и 7, через откидной нитепроводник 8, огибает отклоняющий ролик 9, питающие диски 11, которые снижают натяжение пряжи, механизм контроля обрыва пряжи 10, отклоняющий ролик 12 и направляется через прутки 13 и 14 в приемно-наматывающий механизм с нитеводителем 15 и мотальным барабанчиком 16. Пряжа наматывается на патрон, образуя выходную паковку 17.

 

Рис. 6 Технологическая схема машины ТКД-400Ш где: 1,2 - паковки входные; 3 - веретено; 4 - нитенатяжитель; 5 - диск крутильный - 6 7-баллоноограничители; 8 - нитепроводник откидной; 9,12 - ролики; 10 - механизм контроля обрыва пряжи; 11 - диски механизма питания; 13,14 - прутки; 15 - нитеводитель 16 - цилиндр фрикционный; 17 - паковка выходная.

 

Рис. 7 Технологическая схема тростильно-крутильной машины ТКМ-180

За один оборот крутильного диска пряжа от питающей паковки до диска получит одно кручение вокруг своей оси, а от диска до наматывающей паковки за тот же оборот - второе кручение того же направления.

Крутка крученой пряжи подсчитывается по формуле:


На машинах двойного кручения скорость выпуска пряжи увеличивается в 2 раза по сравнению со скоростью выпуска на кольцевых крутильных машинах при заданных величинах крутки и частоты вращения диска.

Техническая характеристика машины ТКД-400-Ш представлена в таблице 4.


Способ двойного кручения дает следующие преимущества пе-ред кольцевым способом:

1.      производительность веретен двойной крутки повышается примерно в 2 раза;

2.      отсутствует перематывание;

.        питающие и выпускные паковки имеют большую массу;

.        производительность труда крутильщиц увеличивается в 2,5 - 3 раза;

.        сокращаются производственные площади, расход электро-энергии, эксплуатационные расходы на содержание машин.

4. Двухстадийный способ кручения


Первая стадия является подготовительной к собственно кручению пряжи и осуществляется на тростильно-крутильных машинах.

Вторая стадия - собственно процесс кручения - осуществляется на машинах с бескольцевыми веретенами.

На базе двухстадийного способа кручения Орловским СКБТМ созданы тростильно-крутильная машина ТКМ-180 (мокрая подкрутка) и крутильная машина с веретенами двойного кручения КД-180. Конструкция этих машин выполнена в виде автономных рабочих мест (модулей).

На машине ТКМ-180 осуществляются операции: сматывание пряжи с выходных паковок (мотальных бобин), трощение нитей (до 3), замачивание, подкрутка трощеных нитей на кольцевых крутильных веретенах с наматыванием в початок.

Машина КД-180 обеспечивает операции сматывания нити с початка, кручение нити на веретенах двойного кручения и наматывание крученой пряжи на перфорированный патрон для крашения.

Одна машина ТКМ-180 обслуживает 4 машины КД-180. Данные машины рекомендуется использовать для мокрого кручения пряжи, из которой изготавливают нитки.

Двухстадийный способ включает два перехода кручения, но его применение дает существенные преимущества по сравнению с кольцевым способом. Эти преимущества заключаются в следующем:

.        способ применим для кручения пряжи различного состава и разной линейной плотности;

2.      при использовании больших паковок на машинах окончательной крутки увеличивается КПВ машин, уменьшается число узлов, выходные паковки с бескольцевых крутильных машин без перематывания используются в ткацком и трикотажном производстве;

.        предварительная подкрутка предотвращает продольный сдвиг скручиваемых нитей, что улучшает качество пряжи;

.        высвобождается обслуживающий персонал;

.        увеличивается производительность оборудования и труда.

 

4.1 Тростильно-крутильная машина ТКМ-180

Описание технологической схемы (рис.7). Нить 1 с входных паковок 2, установленных на питающей рамке, проходит через направляющие прутки 3 и датчики контроля обрыва одиночных нитей 4 поступают в замачивающее устройство 5 и далее в питающий прибор 6, состоящий из вращающегося тростильного барабанчика и пальца. В этом устройстве происходит процесс трощения и выравнивания натяжения складываемых нитей и со скоростью, сообщаемой тростильным барабанчиком, трощеная нить, пройдя через датчик контроля обрыва 7 и направляющий глазок 8 поступает на кольцекрутильный механизм для подкручивания. Кольцекрутильный механизм состоит из веретена с початком 10 и кольца с бегунком 11.

Техническая характеристика машины ТКМ-180 представлена в таблице 5.

 

4.2 Крутильная машина КД-180-1 с веретенами двойного кручения

Описание технологической схемы машины КД-180-1 (рис.8). На паковкодержателе веретена 1 устанавливают входные паков-ки с пряжей 2. Процесс кручения осуществляется следующим образом: пряжа сматывается с початка при помощи рогульки 3, проходит через натяжитель 4, расположенный в верхней части веретена. При прохождении пряжи через натяжитель сообщается необходимое натяжение, обеспечивающее нормальное баллонообразование. Далее пряжа проходит через канал веретена и крутильного диска и поступает в щель между паковкодержателем и наружной платформой. После этого пряжа через кольцевые баллоноограничители 6 проходит к нитепроводнику 7, который фиксирует направление движения пряжи. Далее пряжа через нитепроводник 8 механизма контроля обрыва нити и диск 9 механизма снижения на-тяжения поступает, огибая нитепроводник 10, в мотальный механизм, содержащий нитеводитель 11, мотальный барабанчик 12 и наматывается на выходную паковку 13.

Рис. 8 Технологическая схема крутильной машины с веретенами двойного кручения КД-180-1

Техническая характеристика машины КД-180-1 представлена в таблице 6.


Литература


1.      Механическая технология текстильных материалов: Учеб. для вузов / А.Г. Севостьянов, Н.А. Осьмин, В.П. Щербаков и др.; Под ред.А.Г. Севостьянова. - М. Легпромбытиздат, 1989. - 512с.: ил.

2.      Лабораторный практикум по механической технологии текстильных материалов/ В.Ф. Галкин, В.С. Гиляревский, А.Е. Ку-динов, и др.; Под ред.А.Г. Севостьянова. - 2-е изд., перераб. и доп. - М.: Легпромбытиздат, 1993. - 272 с: ил.

.        Труевцев Н.И. и др. Технология и оборудование текстильного производства (Механическая технология текстильных материа-лов): Учебник для студ. вузов текстил. пром-сти/ Н.И. Труевцев, Н.Н. Труевцев, М.С. Гензер; Под ред.Н.И. Труевцева. - М.: Лег-кая индустрия, 1975. - 640с.

.        Механическая технология текстильных материалов: Учеб. пособие к курсу "Мех. технология текстил. материалов"/ А.Г. Коган, С.А. Коган, А.А. Баранова и др.: ВГТУ. - Витебск, 1997. - 206 с.

.        Прядение хлопка и химических волокон (изготовление ровницы, суровой и меланжевой пряжи, крученых нитей и ниточных изде-лий): Учебное пособие/ И.Г. Борзунов, К.И. Бадалов, В.Г. Гончаров и др. - 2-е изд., перераб. и доп. - М.: Легпромбытиздат, 1986. - 390с.

.        Справочник по хлопкопрядению/ В.П. Широков, Б.М. Владимиров, Д.А. Полякова и др.; Под ред.В.П. Широкова, Б.М. Владимирова, Д.А. Поляковой. - 5-е изд., перераб. и доп. - М.: Легкая и пищевая пром-сть, 1985. - 472с.

.        Усенко В.А. Производство крученых и текстурированных химических нитей (теория процессов, технология кручения и текстурирования химических нитей, оборудования): Учебник для студентов вузов. - 2-е изд., перераб. и доп. - М.: Легпромиздат, 1987. - 352с.