Важным элементом подготовки высококвалифицированных специалистов для Республики Беларусь на современном этапе является практическая работа студентов на предприятиях Республики Беларусь.
Практика является неотъемлемой частью учебного процесса, в ходе которой осуществляется подготовка студентов к последующей профессиональной деятельности. Она должна способствовать обеспечению качественной теоретической и практической подготовки выпускников, формированию у них профессиональных практических знаний, умений и навыков, необходимых для будущей работы на предприятии. В период прохождения практики уделяется внимание вопросам экономики, правовым, административным, организационным и другим вопросам деятельности предприятий.
Практика студентов проходит в одном из подразделений предприятия, выполняющего экономические, плановые, организационные или управленческие функции, или их комплекс. Имея рабочее место в одном из таких подразделений, проходит знакомство с деятельностью других подразделений по мере выполнения программы практики.
Во время прохождения практики необходимо соблюдать и выполнять все требования, действующие на предприятии, правила внутреннего трудового распорядка.
Целями практики являются ознакомление с деятельностью предприятия, изучение принципов его работы, опыта специалистов, работающих на нем, углубление и закрепление знаний, полученных в ходе обучения, выработка навыков подготовки, принятия и реализации решений в практической деятельности, ознакомление с организацией управления предприятия, изучение основных принципов технико-экономических показателей работы предприятия.
В первую очередь во время практики были изучены экономические вопросы работы предприятия: производительность труда, себестоимость, прибыль.
Объектом исследования является частное унитарное предприятие «Новая история». Основной сферой деятельности предприятия является профессиональная организация праздников любого уровня как на территории Беларуси, так и за её пределами:
· Частные - день рождения, юбилей, свадьба и др.
· Корпоративные, тимбилдинг
· Местные и региональные праздники
Задачами практики являются:
- изучение структуры предприятия, основных функций экономических и управленческих подразделений:
- изучение и анализ планирования производства, реализации услуг;
- приобретение навыков анализа и самостоятельного решения конкретных задач по своей специальности;
- использование информационно-вычислительной техники в решении конкретных задач экономической деятельности;
- изучение практических особенностей будущей специальности менеджер-экономист;
- анализ внешней среды предприятия (поставщиков материальных, трудовых и финансовых ресурсов, потребителей, конкурентов предприятия);
- анализ бизнес-администрирования на предприятии.
В период прохождения практики собирается статистический материал
и другая информация для анализа работы предприятия, делаются необходимые
выписки из служебной документации предприятия.
потребитель конкурент организационный экономический
Объектом исследования является частное унитарное предприятие «Новая история».
ЧУП «Новая история» создано в 12 марта 2012 года.
Юридический адрес: г. Минск, ул. Козлова 7, офис 4, является коммерческой организацией, деятельность которой регулируется законодательством Республики Беларусь.
Основной сферой деятельности является профессиональная организация праздников любого уровня как на территории Беларуси, так и за её пределами:
· Частные - день рождения, юбилей, свадьба и др.
· Корпоративные, тимбилдинг
· Местные и региональные праздники
На сегодняшний день ЧУП «Новая история» является молодой быстроразвивающийся компанией. В ближайшее время планируется постройка собственного склада.
Основной целью деятельности компании является максимальное удовлетворение заказчика в рамках затраченных им средств. Стратегия развития компании - постоянное расширение спектра оказываемых услуг и их совершенствование с целью создания для клиентов наиболее оптимальных решений по организации праздников. Ключевыми рынками являются Беларусь и Россия.
Основными клиентами частного унитарного предприятия являются как юридические так и физические лица
Руководство ЧУП «Новая история» за основу организационной структуры взяло линейная систему управления.
Важнейшим преимуществом данного типа управления является строгое соблюдение принципов единоначалия, а также ответственность каждого сотрудника за результаты своей деятельности. Также, данный тип управления предприятием даёт возможность участия в нем отдельных специалистов по вопросам, лежащим в сфере их компетенции. Это позволяет руководству предприятия принимать более квалифицированные решения.
Численность непосредственно персонала компании составляет 5 человек, каждый из которых является специалистом в той или иной области, что дает возможность «Новой Истории» принимать участие в различных проектах, не ограничиваясь какой-то одной областью. Высокая компетенция специалистов компании подтверждается тесным сотрудничеством с такими агентствами как: Фишка.by, ArtMix, Lime, Вертолёт и др. А также организация и участие в мероприятий таких фирм как Газпром, Трайпл, Беларусбанк, Технобанк, Белгазпромбанк, Белросстрах, Корона, Белмаркет и др.
Уставный капитал составляет 20 млн. бел. руб.
Таблица 1.1 - Виды деятельности предприятия ЧУП «Новая
История»
Код ОКЭД
Название и
описание вида деятельности
1
Основные виды
деятельности
11
92312
Концертная
деятельность Деятельность независимых представителей творческих профессий,
таких как авторы, композиторы, актеры, режиссеры, музыканты, конферансье и
т.д., выступающих по индивидуальной программе. Музыкальное обслуживание
свадеб, юбилеев и прочих торжественных мероприятий.
12
92710
Деятельность по
организации азартных игр
13
92720
Прочая
деятельность по организации отдыха и развлечений, не включенная в другие
группировки
2
Вспомогательные
виды деятельности
21
93040
Физкультурно-оздоровительная
деятельность
22
92311
Постановка и
показ театральных представлений
Анализ основных показателей работы предприятия - это глубокое
и всестороннее изучение экономической информации о функционировании
рассматриваемого предприятия с целью принятия оптимальных управленческих
решений по обеспечению выполнения производственных программ предприятия, оценки
уровня их выполнения, выявления слабых мест и внутрихозяйственных резервов.
Анализ представляет собой комплексное исследование всех
факторов, влияющих на финансовые показатели работы предприятия и указывающих на
возможные перспективы развития дальнейшей производственной деятельности
предприятия в выбранной области хозяйствования.
Анализ основных показателей хозяйственно-финансовой
деятельности ЧУП «Новая история» за 2012-2013 гг. проведенный по данным
бухгалтерского баланса позволяет дать общую оценку работы торгового
предприятия, а также дать возможность непосредственно ознакомиться с масштабами
деятельности, ее особенностями.
Результаты анализа представлены в таблице 2.1.
Таблица 2.1− Основные технико-экономические показатели
ЧУП «Новая история»
Показатели
ед. изм
2012 г
2013 г
Темп роста в %
2013 г. к 2012
Количественные
1. Выручка от
реализации товаров, работ, услуг
млн
152,6
189,3
19,4
2. Себестоимоть
реализованных товаров, работ, услуг
млн
82,7
90,1
8,2
3. Прибыль от
реализации
млн
69,9
99,2
29,5
4. Чистая
прибыль
млн.
66,405
94,24
29,5
5.
Среднесписочеая численность персонала
чел
3
5
60
6.
Среднегодовая стоимость основных средств
млн
20
24,8
19,35
7.
Среднегодовая стоимость оборотных средств
млн
16,8
17,7
0,51
Качественные
8. Выработка на
1 работающего (стр. 1 / стр. 6)
млн/чел
50,87
37,86
-34,36
9.
Рентабельность продаж (стр. 4 / стр. 1)*100
%
43,52
49,78
12,6
10. Фондоотдача
(стр. 1 / стр. 6)
млн
7,63
7,633
0,04
11.
Фондоемкость (стр. 6 / стр. 1)
млн
0,131
0,131
0
12.
Фондовооруженность (стр. 7 / стр. 6)
млн/чел
6,67
4,96
34,5
13.
Фондорентабельность (стр. 3 / стр. 6)*100
%
349,5
400
Х
14. Коэффициент
оборачиваемости (стр. 1 / стр. 7)
обороты
9,08
10,69
Х
Анализируя основные показатели экономической деятельности ЧУП
«Новая история» видно, что выручка организации в 2013 г. по сравнению с 2012 г.
выросла на 19,4% или на 36,7 млн. руб. Столь высокий рост выручки связан с
увеличением численности персонала и снижением влияния мирового экономического
кризиса на страны, на территории которых оказываются услуги.
Рост численности персонала, представленный в таблице 2.1,
обусловлен расширением доли рынка, на котором оказываются услуги по организации
мероприятий.
Эффективность использования оборотных активов характеризуется
прежде всего их оборачиваемостью. В таблице 2.1 рассчитаны коэффициенты
оборачиваемости оборотных активов за 2 года.
Согласно таблице 2.1 производительность труда в 2013 г. по
сравнению с 2012 г. снизилась на 34,36% за счёт увеличения сотрудников на 60%.
Такой рост среднесписочной численности персонала связан с расширением доли
занимаемого рынка.
Рентабельность продаж увеличилась в 2013 г. по сравнению с
2012 г. на 12,6% что обусловлено снижением доли себестоимости в общем объеме
выручки от реализации.
Заметного увеличения фондоотдачи в 2013 г. по сравнению с
2012 г. замечено не было, так же, как и снижения фондоемкости за тот же период.
Это свидетельствует о неизменности эффективности использования основных фондов.
Снижение фондовооруженности в 2013 г. по сравнению с 2012 г.
составило 25,64%. Однако повышение количества сотрудников на 60% говорит о
положительной динамике.
Анализ номенклатуры выпускаемой продукции проводится на
основе изменения структуры по видам деятельности и по видам продукции в разрезе
основной деятельности. Данный анализ позволяет определить тенденции изменений
ассортимента продукции и величины выручки от их продажи.
Этот анализ производится на основе данных таблицы 2.2
Таблица 2.2 - Номенклатура выпуска продукции (работ, услуг) в
2012-2013 гг.
Для наглядности были построены графики оказания услуг в
2012-2013 годах с процентным соотношением к общему объёму производства.
В общем, структура и оказания услуг предприятия не менялась.
Увеличилась доля предоставления услуг «выездных» артистов, таких как ходулисты,
клоуны, мимы, аниматоры. Это связано с тем, что подобные услуги на предприятии
реализованы в наилучшем качестве, а так же в большинстве своем не имеют
конкурентных аналогов. Уменьшилась доля фотографов и шаржистов, что связано с
появлением конкурентов среди любителей и профессионалов в данноу творческой
среде. Следует отметить так же увеличение общего количества оказанных услуг, а
так же увеличение объема вырученных средств.
Ритмичность - равномерный выпуск продукции в соответствии с
графиком в объеме и ассортименте, предусмотренном планом.
Аритмичность производства продукции влияет на все
экономические показатели: снижается качество продукции, растут объем
незавершенного производства и сверхплановые остатки готовой продукции на
складах, замедляется оборачиваемость оборотных средств предприятия. За
невыполненные поставки продукции предприятие платит штрафы, несвоевременно
поступает выручка, перерасходуется фонд оплаты труда, растет себестоимость
продукции, падает прибыль.
Анализ ритмичности выпуска (реализации) продукции, оказания
услуг проводится на основе данных таблицы 2.3.
Таблица 2.3 - Показатели выпуска (реализации) продукции,
оказания услуг по кварталам 2013 г.
Для анализа ритмичности работы предприятии необходимо
рассчитать коэффициент ритмичности (Кр) и вариации (Кв):
Результаты расчетов показывают, что фактическое распределение
объема реализации услуг по кварталам отличалось от планов. Было запланировано
оказание услуг в следующем соотнощении: 23,5%, 26,5%, 26,5%, 23,5%
поквартально. Фактически в первом квартале этот план был выполнен на 95,6%,
удельный вес выпуска продукции составил 20,2%, что на 3,3% меньше, чем
установлено по плану. Во втором квартале было оказано услуг больше, чем
запланировано на 2,3% от общего месячного объема (процент выполнения плана за
квартал составил 132%). Также плановое задание было перевыполнено и в третьем
квартале на 3,1%. А в последнем четвёртом квартале наблюдается невыполнение
плана на 4,6%.
Коэффициент ритмичности составил 0,921. Это говорит о том, что в целом
работа предприятия достаточно ритмична. Однако следует обратить внимание на
нарушение плановых ритмов работы и определить факторы, вызвавшие эти нарушения
в первом и четвёртом кварталах. В данном случае причиной является высокая
сезонность реализуемость услуг. Множество предоставляемых услуг требуют
благоприятной погоды для их оказания, либо других специальных условий. Так же
сказывается проведения множества праздников и фестивалей в II-III
кварталах.
Коэффициент вариации показывает, насколько фактическое значение
показателей отклоняется от среднего значения. В данном случае это отклонение
составляет 21%.
Анализ себестоимости продукции, работ и услуг имеет большое
значение в системе управления затратами. Он позволяет изучить, тенденции
изменения ее уровня, установить отклонение фактических затрат от нормативных
(стандартных) и их причины, выявить резервы снижения себестоимости продукции и
дать оценку работы предприятия по использованию возможностей снижения
себестоимости продукции.
Анализ себестоимости продукции (работ, услуг) предприятия
проводится на основе данных таблицы 2.4.
Таблица 2.4 - Показатели себестоимости продукции (работ,
услуг) предприятия в 2012-2013 гг.
Из таблицы видно, что себестоимость продукции возрастала
пропорционально объемам оказываемых услуг, а так же за чет увеличения штата
работников.
Основная часть затрат идёт на материалы и оплату труда.
Наибольшие затраты на материалы наблюдаются в 2012 г., что связано с
необходимостью закупки качественного реквизита для начала работы. Оплата труда
же, увеличилась в 2013 году в связи с необходимостью увеличения количества
артистов (за счет роста заказов) и штата офисных работников для работы с
клиентами.
Значительную часть материальных затрат составляют затраты на
топливо. Такая ситуация возникает вследствие необходимости доставки артистов,
аниматоров в любую точку Беларуси, а так же зачастую в Россию, так как услуги
предприятия предоставляются на весьма обширной территории.
Анализ прибыли и рентабельности является одной из важных
частей анализа работы предприятия. Именно он отражает финансовое состояние
предприятия и показывает, является ли оно прибыльным. Анализ проводится на
основании данных таблицы 2,8.
Таблица 2.8 - Анализ прибыли и рентабельности предприятия
Показатели
Годы
2012 г.
2013 г.
Выручка от
реализации товаров, продукции, работ, услуг, млн. руб.
152,60
189,30
Себестоимость
реализованной продукции, товаров, работ, услуг, млн. руб.
82,70
90,10
Прибыль от
реализации продукции, товаров, услуг, млн. руб.
69,90
99,20
Чистая прибыль
(ЧП), млн. руб.
66,41
94,24
Рентабельность
реализованной продукции, %
43,52
49,78
В первом году функционирования предприятия наблюдаются
положительные значения рентабельности и прибыли. Что связано в основном с
уникальностью предоставляемых услуг, а следовательно и высоким спросом. Так же
следует отметить эффективность рекламы и популяризацию в социальных сетях и
поисковых системах, что стало возможным благодаря работе менеджера по работе с
клиентами и контент-менеджера.
В 2013 году наблюдается повышение рентабельности,
обусловленное закреплением на рынке, появлением клиентской базы. Так же стоит
отметить выездные мероприятия и участия в фестивалях, проводимых в России.
Активы предприятия и их структура исследуется с точки зрения
их участия в производстве, и с позиций оценки их ликвидности. Непосредственно в
производственном цикле участвуют внеоборотные и оборотные активы (запасы и
денежные средства). К наиболее легко ликвидным активам предприятия относятся
денежные средства на счетах, а также краткосрочные ценные бумаги, к наиболее
труднореализуемым активам - основные фонды, находящиеся на балансе предприятия,
и прочие внеоборотные активы. Структура актива баланса, анализ основных
разделов актива предприятия представлены в таблице 2.9.
Таблица 2.9 - Структура актива баланса, анализ основных
разделов актива предприятия, млн. руб.
Размер уставного капитала СП ООО «Диана» в течении отчётного
периода не изменился и составляет 20000000 руб. Дебиторской задолженности
собственника имущества (учредителей, участников) по вкладам в уставный фонд на
предприятии нет. Так как предприятие не является акционерным, оно не имеет
собственных акций (долей в уставном капитале). В данном отчётном периоде
финансовым результатом предприятия является прибыль, также чистая прибыль на
начало отчётного составила 66405000 руб., на конец периода - 942400000 потому
предприятие позволило себе увеличить резервный капитал на 1000000 руб.
Резервный капитал предприятия на конец отчётного периода составил 5000000 руб.
Также, на конец отчётного периода предприятие не имеет нераспределённой
прибыли. Целевого финансирования деятельности предприятия в данном отчётном
периоде не было.
У ЧУП «Новая история» нет долгосрочных кредитов и займов,
долгосрочных обязательств по лизинговым платежам, отложенных обязательств.
Также у предприятия нет доходов будущих периодов, как резервов предстоящих
платежей в долгосрочной перспективе и прочих долгосрочных обязательств.
У предприятия присутствует краткосрочная кредиторская
задолженность по налогам и сборам. На конец отчётного периода она составила
188480000 руб. Также у предприятия присутствует краткосрочная кредиторская
задолженность по социальному страхованию и обеспечению перед Фондом социальной
защиты населения в размере 13600000 руб. Также на конец отчётного периода предприятие
имеет задолженность по оплате труда на сумму 34000000 руб. Предприятие не имеет
задолженности перед собственниками имущества по выплате дивидендов.
Таким образом, можно сделать вывод о том, что ЧУП «Новая
история» ведёт достаточно успешную деятельность и получает в качестве
финансового результата прибыль в отчётном периоде и периоде, предшествующем
отчётному. Предприятие также не имеет неоплаченных частей уставного фонда.
Также ЧУП «Новая история» не имеет долгосрочных дебиторских и кредиторских
задолженностей и обязательств. Все задолженности и обязательства на предприятии
являются краткосрочными и будут погашены в течение 12 месяцев с отчётной даты.
Для оценки платежеспособности (неплатежеспособности)
предприятия необходимо рассчитать следующие показатели:
- коэффициент текущей ликвидности (K1);
- коэффициент обеспеченности собственными оборотными средствами (K2);
- коэффициент обеспеченности финансовых обязательств активами (K3).
Субъект хозяйствования признается:
а) платежеспособным, если коэффициент текущей ликвидности и
(или) коэффициент обеспеченности собственными оборотными средствами на конец
отчетного периода имеют значения более нормативных или равные им в зависимости
от основного вида экономической деятельности
б) неплатежеспособным, если одновременно коэффициент текущей
ликвидности и коэффициент обеспеченности собственными оборотными средствами на
конец отчетного периода имеют значения менее нормативных в зависимости от
основного вида экономической деятельности
Неплатежеспособность:
а) приобретает устойчивый характер, если выявлена в течение
четырех кварталов, предшествующих составлению последнего бухгалтерского
баланса;
г) имеет устойчивый характер, если выявлена в течение четырех
кварталов, предшествующих составлению последнего бухгалтерского баланса, и на
дату составления последнего бухгалтерского баланса значение коэффициента
обеспеченности финансовых обязательств активами превышает нормативное.
- Коэффициент текущей ликвидности (К1) характеризует общую
обеспеченность предприятия собственными оборотными средствами для расчетов по
срочным (краткосрочным) обязательствам. Он рассчитывается как отношение итога
раздела II актива бухгалтерского баланса к итогу раздела V бухгалтерского
баланса по следующей формуле:
- Коэффициент обеспеченности собственными оборотными средствами
(краткосрочными активами) (К2) характеризует обеспеченность предприятия
собственными оборотными средствами для поддержания финансовой устойчивости. Он
рассчитывается как отношение суммы собственного капитала и долгосрочных
обязательств за вычетом долгосрочных активов к фактической стоимости
краткосрочных активов предприятия.
- Коэффициент обеспеченности финансовых обязательств активами (К3)
характеризует способность предприятия рассчитываться по своим финансовым
обязательствам после реализации активов. Он определяется как отношение всех
обязательств предприятия к общей стоимости активов.
Рассчитанные коэффициенты представлены в таблице 2.10
Таблица 2.10 - Показатели текущей платежеспособности
Показатели
платежеспособности
На начало
01.01.2013 года
На конец
31.12.2013 года
Изменение
Коэффициент
текущей ликвидности (К1) (покрытия) (не менее 1,5)
1,46
1,52
+0,06
Коэффициент
обеспеченности собственными оборотными средствами (К2) (не менее 0,2)
0,43
0,48
+0,05
Коэффициент
обеспеченности финансовых обязательств активами (К3) (не более 0,85)
0,33
0,36
+0,03
Финансовое состояние предприятия зависит не только от
выполнения планов производства, реализации, прибыли, но и в значительной
степени от эффективности использования оборотных средств. Обобщающим
показателем эффективности использования оборотных средств является
оборачиваемость оборотных средств. На конец 31.12.2013 года у предприятия
собственных оборотных средств 127362360 рублей. Коэффициент обеспеченности
собственными оборотными средствами 0,43 при нормативе 0,2.
Коэффициент обеспеченности финансовых обязательств активами
на
конец расчетного периода составил 0,36, при нормативе не
более 0,85.
Из приведенных показателей видно, что структура
бухгалтерского баланса удовлетворительная, а предприятие является
платежеспособным.
В этом разделе излагается система обеспечения предприятия
требуемым сырьем, материалами, комплектующими изделиями, запасными частями,
теплоэнергетическими и другими ресурсами.
Здесь приводятся:
· перечень наиболее значимых для организации
видов сырьевых ресурсов, а также их поставщиков (таблица 3.1);
· периодичность приобретения основных видов
сырья и материалов (по мере необходимости ежемесячно, сезонно, либо с иной
периодичностью);
· требования поставщиков по форме оплаты;
· обоснование и расчет потребности в
сырьевых ресурсах, их экономии по сравнению с действующей технологией;
· обоснование схемы материально-технического
обеспечения (виды транспорта, средства погрузки, разгрузки и складирования,
оптимизация затрат на транспортировку ресурсов);
· обоснование и расчет потребности в
топливно-энергетических ресурсах, их экономии по сравнению с действующей
технологией; риски ресурсного обеспечения.
Для обеспечения производства материалами, сырьем,
человеческими ресерсами, ведется работа на внутреннем рынке республики без
проведения импортных операций. Сформирована на конкурсной основе группа
поставщиков, с которыми налажены нормальные и деловые, партнерские отношения.
Специалисты по маркетингу постоянно отслеживают уровень цен на предлагаемую
продукцию путем ее сравнения у разных поставщиков.
В целях снижения затрат на обеспечения завода необходимыми
материалами и комплектующими регулярно проводятся исследования по соотношению
цена-качество, учитывается территориальное расположение поставщиков. В основном
материалы и комплектующие закупаются с учетом конъюнктуры цен у производителей
республики. Анализ поставщиков проводится на основании данных таблицы 3.1.
Таблица 3.1 - Анализ поставщиков ресурсов предприятия
Для хранения собственного оборудования фирма использует не
только собственные мощности, но и несколько арендуемых складских помещений.
Главной особенностью арендуемых фирмой помещений является высокий уровень
требований к складским площадям. Это обусловленно особенностями инвентаря
хранимых на складах.
Арендуемые складские помещения подразделяются на несколько
категорий:
Вид хранимой
продукции
Площадь
арендуемых складских мощностей
Особые
требования к арендуемым помещениям
Пиротехника
различных уровней: 1. Пиротехнические изделия бытового назначения (свободно
продаваемы наслению) 2. Пиротехнические изделия технического и специального
назначения (обращение требует специальных знаний и навыков)
24 м2
Складские помещения предоставляет поставщик пиротехнических изделий
Требования к
данному типу складов строго регламентируются постановлением Министерства по чрезвычайным ситуациям
Республики Беларусь от 04.10.2004 №32 «Об утверждении Правил безопасности при
изготовлении и использовании пиротехнических изделий»
Музыкальное и
световое оборудование
80 м2,
а также собственные складские мощности
Требование к
хранению: 1. крытые складские помещения 2. постоянный температурный режим 3.
постоянная влажность воздуха не выше 75% 4. Лёгкий доступ ввиду больших
габаритов хранимого музыкального оборудования
Стальной
инвентарь
собственные
складские мощности
Требования к
хранению: 1. Желательная влажность воздуха не более 80% 2. Использование
нестандартных стоек для хранения 3. Хранение в специальном растворе для
предотвращения короззии оборудования 4. Лёгкий доступ ввиду больших габаритов
хранимого инвентаря
Льняные,
шерстяные и коженные костюмы
собственные
складские мощности (распределены между работниками фирмы)
Особым требованием
является ежемесячная дезинсекция в качестве превентивных мер или для
устранения вредителей
Исходя из особенностей бизнеса, одними из самых высоких
издержек являются затраты на транспортировку реквизита и аниматоров. Компания
не обладает достаточными для реализации своей деятельности транспортными
средствами, тем самым постоянно вынуждена прибегать к найму автотранспортных
средств у сторонних организаций - аутсорсингу.
Социальная сфера ЧУП «Новая история»
Приоритетными задачами руководства предприятия являются не
только получение прибыли, но и забота о людях, работающих на предприятии.
Вопросы социальной и культурной жизни решаются наравне с производственными и
экономическими. Стабильная работа предприятия позволяет решать многие
социальные вопросы, такие как:
подготовка и переподготовка кадров;
финансирование культурно-оздоровительных мероприятий;
финансирование мероприятий по сплочению коллектива и т.д.
Значительную роль в жизни организации играет повышение
квалификации сотрудников. Раз в 1-2 месяца на предприятии проводятся курсы по
той или иной теме. Данные курсы проводят сами сотрудники. Оздоровлению
работников и организации их досуга Ежегодно проводятся летние соревнования для сотрудников
(бесплатно) и для их семей (50% от стоимости на человека) на котором проводится
большое количество спортивных соревнований, по итогам которых проводится
церемония награждения. Средняя стоимость таких мероприятий составляет 1 млн.
бел. руб. на человека. Так же как и оплата аренды спортивных залов, корпоративы
финансируются за счет прибыли предприятия.
Ежеквартально на предприятии проводятся соревнования по
малому теннису, аэрохоккею и настольному футболу по итогам которых победители
получают ценные призы, такие как набор теннисных ракеток, электронные книги,
электронные рамки для фотографий и т.д.
Так же на предприятии организуется зимний корпоратив. На
данном виде корпоративна проводятся соревнования по скоростному спуску на
лыжах, на сноуборде и на сноутюбинге. По итогам проведения соревнований
вручаются призы и организуется банкет в честь Нового Года.
Все вышеперечисленные мероприятия финансируются из прибыли
предприятия.
Важной частью социальной ориентации ЧУП «Новая история» также
являются дополнительные командировочные средства, а также отпускные при
длительных командировках сотрудников фирмы.
Все вышеперечисленные, а также бережное отношение к
сотрудникам, возможность карьерного роста и самореализации позволяет фирме
избежать текучки кадров
При оценке кадрового потенциала предприятия необходимо в
разрезе основных профессий проанализировать численность и структуру, а также
используемые на предприятии внутренние и внешние источники привлечения трудовых
ресурсов.
В таблице 3.2 представлена фактическая численность
сотрудников на предприятии за рассматриваемый период.
По данным таблицы видно, что за два года штат сотрудников
предприятия значительно расширился.
Основную часть занимают рабочие основного производства,
практически одинаковое количество руководителей и специалистов и только 2
человека занято в неосновной деятельности.
На предприятии ЧУП «Новая история» основными источниками
привлечения трудовых ресурсов является размещение вакансий в Интернете.
Таблица 3.3 - Анализ труда и выработки работников предприятия
в 2012 г. - 2013 г.
Первоначально финансирование предприятия осуществляется путем
внесения средств в уставный капитал учредителем. Далее финансирование
предприятия происходит за счёт прибыли, полученной от реализации услуг.
Работая в рыночных условиях предприятие сталкивается со
множеством разнообразных конкурентов, которые прямо или косвенно влияют на
деятельность организации. Поэтому, в процессе работы, важно учесть существующую
конкурентную обстановку на рынке.
На территории Республики Беларусь у предприятия имеются
несколько конкурентов, наличие которых обязательно стоит принимать во внимание,
которые, как и мы, специализируются на оказании таких услуг как организация
мероприятий. Основными конкурентами предприятия являются ЧУП «Goodtime», Агентство праздников
«Fishka.by», Креативная компания «Компания Нью Арт», праздничное агентство
«Лайм», праздничное агентство «Парамонак». Основными факторами, определяющими
ЧУП «Новая история», как конкурентоспособное среди отечественны предприятий,
являются: высокое качество оказываемых услуг, невысокие цены, использование
новейшего, а так же уникального реквизита, снижение себестоимости, постоянное
улучшение качества оказываемых услуг. Также стоит отметить квалифицированный
персонал, работающий на предприятии, опытных артистов и менеджеров по работе с
клиентами.
Анализ конкурентоспособности может проводится по факторам,
определяющим успех предприятия относительно выявленных конкурентов. В таблице
3.4 сравниваются характеристики ЧУП «Новая история» с его самыми серьёзными
конкурентами: ЧУП «Goodtime» (конкурент 1), Креативная компания «Компания Нью Арт»
(конкурент 2) и праздничное агентство «Лайм» (конкурент 3)
По итогам расчётов видно, что главным конкурентом из трёх
анализируемых является ЧУП «Goodtime», так как сумма баллов только на 3 пункта
меньше, чем у анализируемого предприятия. По оценкам видно, что конкурент
превосходит ЧУП «Новая история» по ассортименту и степени новизны продукции, в
то время как у нашего предприятия более высокий уровень работы с клиентами,
обработки заказов. Это связано с тем, что наше предприятие находится на рынке
более долгое время и имеет более богатый опыт в этой области. Стоит отметить
необходимость улучшения системы сбыта (доставки артистов), а так же скорость
обработки заказов. Исходя из особенностей бизнеса, одними из самых высоких
издержек являются затраты на транспортировку реквизита и аниматоров. Компания
не обладает достаточными для реализации своей деятельности транспортными
средствами, тем самым постоянно вынуждена прибегать к найму автотранспортных
средств у сторонних организаций - аутсорсингу.
Таблица 3.4 - Анализ конкурентоспособности предприятия
Факторы,
определяющие успех
Оценка (от 0 до
10)
предприятия
Анализируемое
предприятие (ЧУП «Новая история»)
Конкуренты
Конкурент 1
Конкурент 2
Конкурент 3
Качество
оказываемых услуг
10
10
6
8
Скорость
обработки заказа
8
9
9
8
Престиж
торговой марки
10
7
9
9
Степень новизны
продукции
9
10
7
8
Ассортимент
предлагаемой продукции и услуг
10
10
8
9
Уровень цен
9
7
8
8
«Гибкость»
подхода к клиенту
9
8
9
9
Методы и
организация сбыта
7
8
8
8
Квалификация
рабочего персонала (артистов, аниматоров)
9
8
9
8
Квалификация
управленческого персонала
10
10
9 Финансовый
потенциал
8
9
8
9
Методы управления
9
9
8
9
Местонахождение
предприятия
10
10
7
8
Всего
118
115
105
109
В общем, можно сделать вывод, что предприятие является
конкурентоспособным и может в полном объёме удовлетворить запросы своих
потребителей.
В таблице 3.5 представлены данные для расчета доли рынка
анализируемого предприятия за 2013 год.
Доля рынка в стоимостном выражении рассчитывается на основе
выручки, а не объёма продаж в натуральном значении. Доля предприятия на рынке
составляет 27,4%, относительная доля рынка равна 37,8% (Относительная доля
рынка сопоставляет продажи фирмы с продажами конкурентов).
Как наглядно показано в таблице, ЧУП «Новая история»
лидирующие позиции в обслуживании как частных праздников, так и местных,
региональных праздников. Последнее связано с тесным сотрудничеством с
различными историческими клубами и клубами реконструкции Беларуси. Наши же
конкуренты, в основном уделяют внимание таким сегментам как частные праздники и
корпоративы.
Таблица 3.5 Доля рынка предприятия
Доля рынка
товара (услуги) на базовом рынке
Сегмент А
(Частные праздники - день рождения, юбилей, свадьба)
Сегмент В
(Корпоративы, тимбилдинг)
Сегмент С
(Местные и региональные праздники)
Объём продаж на
базовом рынке, шт. (руб.)
%
Объём продаж,
шт. (руб.)
%
Объём продаж,
шт. (руб.)
%
Объём продаж,
шт. (руб.)
%
Собственное
предприятие (ЧУП «Новая история»)
79300000
29,0
69750000
24,2
40250000
31,2
189300000
27,4
1-й конкурент
60000000
22,0
70250000
24,4
30640000
23,8
160890000
23,3
2-й конкурент
35000000
12,8
38000000
13,2
15000000
11,6
88000000
12,8
3-й конкурент
43000000
15,7
44000000
15,3
18000000
14,0
105000000
15,2
Другие
предприятия
56000000
20,5
66000000
22,9
25000000
19,4
147000000
21,3
Всего
273300000
100
288000000
100
128890000
100
690190000
100
Лидерство предприятия «Goodtime» в сегменте В
обуславливается упором на организацию таких мероприятий как тимбилдинг,
набирающий популярность в Беларуси (Тимбилдинг, командообразование - термин,
обычно используемый в контексте бизнеса и применяемый к широкому диапазону
действий для создания и повышения эффективности работы команды. Идея командных
методов работы заимствована из мира спорта и стала активно внедряться в
практику менеджмента в 60 - 70 годы XX века. В настоящее время тимбилдинг
представляет собой одну из перспективных моделей корпоративного менеджмента,
обеспечивающих полноценное развитие компании, и является одним из наиболее
эффективных инструментов управления персоналом. Командное строительство
направлено на создание групп равноправных специалистов различной специализации,
сообща несущих ответственность за результаты своей деятельности и на равной
основе осуществляющих разделение труда в команде).
Из этого следует сделать вывод, что ЧУП «Новая история»
необходимо уделить отдельное внимание такому сегменту рынка, как работа с
другими предприятиями для увеличения доли рынка и закрепления на нем.
Возможно, действенной мерой станет улучшение рекламной
деятельности предприятия. На данный момент основная часть заказов поступает из
сети Интернет. Так как особое внимание на предприятии уделяется
позиционированию на интернет ресурсах. Для рекламы и успешного продвижения
своей деятельности ЧУП «Новая История» размещается на многих интернет
платформах. В целом интернет платформы можно подразделить на:
· платные
· бесплатные
· Бесплатные платформы с возможностью, как
подачи бесплатных объявлений, так и покупки платных пакетов
Целесообразность размещения на порталах, а также
необходимость приобретения платных пакетов или услуг определяется исходя из
многих факторов:
доменное имя и его зона
уровень домена
возраст домена
количество переходов с сайта, подразделяющееся на:
количество звонков
количество переходов по ссылка на основной сайт
место в рейтинге - место сайта
траст сайта
посещаемость (суммарный трафик), которая в свою очередь подразделяется
на:
поисковый трафик,
целевой трафик,
спам трафик.
После анализа и суммирования всех факторов производится
оценка портала и выставляется балл от 1 до 10. После чего принимается решение о
целесообразности заполнения данного сайта. Далеко не всегда предпочтение
отдаётся бесплатным интернет-порталам т.к. время их заполнения, а также
необходимые для поддержания базы услуг на портале затраты на человеко-часы
превышают исходящий уровень полезности сайта. Так к примеру, на заполнение 1000
позиций на портале slanet.by затрачивается порядка 40 человеко-часов, а на поддержание около
10 человеко-часов в месяц, что равняется примерно 100 $ за заполнение и порядка
20 $ на поддержание сайта в течении 1 месяца. При этом, при условии, что сайт
не опуститься по необходимым вопросам в поисковике в течении этого месяца,
количество звонков с него не превысит 10, что при наиблагоприятнейшем исходе
гарантирует лишь 1 заказ.
Одной из основных статей расходов на рекламу остаётся
использование таких систем, как Google и Yandex директ.
Наименьший эффект приносят сайты бесплатных объявлений, хотя
они и требуют практически минимальных затрат. Наиболее существенный вклад
вносит директ, однако доля затрат на рекламу превышает долю в общем потоке
заказов. Наиболее перспективным, а также наименее затратным оказывается
собственный сайт и его администрирование. Но важно понимать, что такой доли в
21% от общих заказов он добился отчасти за счёт других трёх направлений, т.к.
на всех сайтах объявлений проставляются ссылки на главный сайт компании, тем
самым урезание доли сайтов объявлений приведёт также к падению посещаемости
основного сайта и как следствие уменьшению заказов. Фирмой предпринимается ряд
шагов по снижения издержек на рекламу в интернете:
. Снижение стоимости переходов в поисковых системах Google и Yandex по контекстным запросам
на 0,3 - 0,7 у. е. за переход, что позволит экономить порядка 100 $ в месяц
. Отказ от платных пакетов на порталах объявлений или
переход на более дешёвый вариант пакета на тех сайтах, где не рентабельно
содержать дорогие пакеты
. Уменьшение количества «висячих» сайтов объявлений
Фирмой используются все 3 варианта в зависимости от ситуации.
Одним из наглядных примером таких действий является отказ от платного пакета на
интернет-портале Relax ввиду падения его в поисковиках по ряду топовых запросов
на несколько пунктов, а также прекращение размещения и обновления объявлений на
таких порталах prapanova.by т.к. сайт не администрируется создателями с 2013
года и, как следствие, перестал подходить по ряду ключевых параметров оценки.
Прекращение подачи объявлений на irr.by из-за невозможности бесплатных подач
объявлений, а также созданию объявлений-дубликатов что приводит к падению
основных товаров и делает их невидимыми для стандартных пользователей.
В данном подпункте проводится описание продукции и услуг
предприятия с позиции удовлетворения потребностей потребителей.
Анализ реализации по потребителям проводится для выделения
сегментов и их сортировки с точки зрения объёмов продаж на основании данных
таблицы 3.6.
Таблица 3.6 - Объемы продаж по сегментам рынка в 2013 г.
Группы
потребителей (сегмент рынка)
Число
потребителей
Объём
реализации
абсолютное
%
млн. руб.
%
Юридические
лица
25
31,7
69750000
36,8
Физические лица
32
40,6
79300000
41,9
Агенства по
проведению праздников
11
14,2
13410000
7,1
Другие
предприятия
11
13,6
26840000
14,2
Сумма
79
100
189300000
100
Наибольший объем реализации услуг приходится на заказы от
физических лиц (41,9%). Т.е. такие праздники как: свадьбы, дни рождения, юбилеи
и прочее. Наименьший доход приносит сотрудничество с агентствами по организации
различных мероприятий (7,1%). Из этого можно сделать вывод, что на предприятии
необходимо развивать, улучшать собственную систему поиска клиентов и работы с
ними.
Также необходимо определить количество потребителей по
регионам, отраслям, объёму заказа, частоте заказов, форме оплаты, длительности
сотрудничества и т.д. По каждому параметру определяется диапазон. Данный анализ
проводится на основании таблицы 3.7.
Как видно из таблицы 3.7 большинство потребителей обращается
в ЧУП «Новая история» для краткосрочного сотрудничества, за исключением
некоторых агентств и крупных фирм, с которыми налажено сотрудничество.
Так же большинство заказов выполняется по принципу «оплаты по
факту». Кроме заказов юридических лиц, предоплата для которых составляет 50%.
Таблица 3.7 - Группировка потребителей продукции (услуг)
предприятия по масштабам обращений
Параметр
определения
Диапазон
Количество
потребителей
Длительность
сотрудничества
менее 1 года
75
от 1 до 3 лет
4
более 3 лет
0
Объём заказов в
год
до 10 млн. руб.
70
от 10 до 50
млн. руб.
9
более 50 млн.
руб.
0
Частота
обращений
раз в месяц
61
раз в полгода
497
раз в год
144
Способ оплаты
предоплата 50%
25
предоплата 80%
0
полная
предварительная оплата
0
Оплата по факту
54
Страна
Беларусь
66
Россия
10
другие страны
3
Стоит отметить, что доминирующим рынком сбыта в 2013 году
являлся внутренний рынок Республики Беларусь. Доля реализованной продукции в
2013 году на внутреннем рынке составила 83,5%.
,6% заказов пришлось на рынок России. Остальные 3,7%
составили участие и организация исторических фестивалей в Хорватии и Польше.
Что может быть причислено так же к культурной деятельности и благоприятно
влияет на узнаваемость и популярность предприятия на рынке Беларуси и за ее
пределами.
Ранее, в разделе 3.2 уже была рассмотрена существующая
система принимаемых маркетинговых решений для привлечения клиентов.
В дальнейшем планируется усовершенствовать старые, а также
освоить новые методы работы с потребителями, такие как:
· Участие в показательных выступлениях
· Самостоятельная организация, а так же
участие в качестве соорганизатора различных выступлений, фестивалей
· Снижение себестоимости предоставляемых
услуг
· Расширение штата, в том числе увеличение
количества специалистов, отвечающих за связи с общественностью и клиентами
· Проведение семинаров, воркшопов на
различные тематики
· Выпуск сувенирной продукции
· Активное использование наружной,
внутренней рекламы
· Применение системы скидок и бонусов для
постоянных клиентов, или в зависимости от величины заказа
В таблице 3.8 приведены средние цены на услуги ЧУП «Новая
история».
Предприятие придерживается гибкой ценовой политики, что
связано с сезонностью спроса, уровня сложности работ и доставки артистов в
зависимости от региона и ряда других внешних условий.
Таблица 3.8 - Цены на услуги ЧУП «Новая история»
Наименование
услуги
Стоимость, руб.
Услуги ведущего
для праздника
200 000 р.
Аренда
оборудования
договорная
Бои конных
рыцарей
1 800 000 р.
Средневековый
тир
250 000 р.
Музыкальное
сопровождение
300 000 р.
«Рыцарские
забавы» (Конкурсы)
250 000 р.
Средневековые
танцы
200 000 р.
Аниматоры
500 000 р.
Конное шоу
1 500 000 р.
Мимы
300 000 р.
Стрельба из
арбалета
200 000 р.
Ходулисты
400 000 р.
Клоуны
400 000 р.
Метание
200 000 р.
Неоновое шоу
300 000 р.
Фаер-шоу
600 000 р.
Похищение
невесты рыцарями
1 500 000 р.
Фотосъемка
договорная
Шаржист
300 000 р.
Тематическая
фотозона
договорная
Химическое шоу
100 000 р.
В любом бизнесе используется определенная технология
управления логистическими, финансовыми и материальными потоками с целью
реализации основной бизнес-идеи, позволяющей получать доход. Также должна
присутствовать основная бизнес-идея, позволяющая генерировать положительный
денежный поток. Эти процедуры можно (желательно) структурировать,
оптимизировать и формально фиксировать в определенных
организационно-управленческих документах. Одним из вариантов такого формального
представления технологии управления являются бизнес-процессы.
В рамках данного задания анализируется и схематично
представляется базовый бизнес-процесс.
Рисунок 4.1 - Схема верхнего уровня бизнес-процесса отражающая
взаимодействие предприятия ЧУП «Новая история» с внешней средой
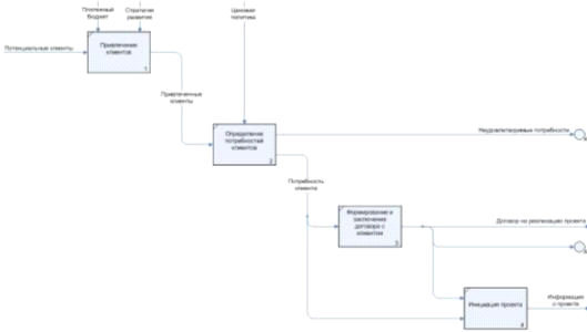
Рисунок 4.2 - Схема базового бизнес-процесса предприятия,
осуществляющего оказание услуг по организации и проведению event-мероприятий
Рисунок 4.3 - Схема уровня базового бизнес-процесса
предприятия «Продвижение товара и услуг»
В первую очередь проведем анализ контрактно-договорной
документации, обеспечивающей хозяйственную деятельность предприятия.
Таблица 4.1 - Пакет основной контрактно-договорной
документации, обеспечивающей деятельность предприятия
Название
документа
Бизнес-процессы,
в которых документ используется
Исполнитель
(исполнители), использующий документ при выполнении своих должностных
обязанностей
Исполнитель,
ответственный за подготовку (контроль наличия документа)
Договор
поставки
Поставка
оборудования для аренды
Менеджер по
работе с клиентами
Менеджер по
работе с клиентами, директор
Договор
купли-продажи
Покупка
материалов и сырья
Специалист по
снабжению
Директор,
главный бухгалтер
Контракт
Найм персонала
Специалист по
кадрам
Специалист по
кадрам, директор
Договор подряда
Найм персонала
Специалист по
кадрам
Контрактно-договорная документация на предприятии
используется при взаимоотношениях с потребителями, поставщиками, специалистами
и рабочими. С основной частью работников (управленческий персонал) заключается
контракт, в то же время активно используется договор подряда для найма
большинства артистов, аниматоров, не входящих в основной состав персонала.
Такая форма взаимоотношений обуславливается широким спектром предоставляемых
услуг, что требует привлечение большого количества опытных рабочих (актеров),
причем разной специализации в зависимости от заказа.
Руководство ЧУП «Новая история» за основу организационной
структуры взяло линейную систему управления.
Важнейшим преимуществом данного типа управления является
строгое соблюдение принципов единоначалия, а также ответственность каждого
сотрудника за результаты своей деятельности. Также, данный тип управления
предприятием даёт возможность участия в нем отдельных специалистов по вопросам,
лежащим в сфере их компетенции. Это позволяет руководству предприятия принимать
более квалифицированные решения.
Численность непосредственно персонала компании составляет 5
человек, каждый из которых является специалистом в той или иной области, что
дает возможность «Новой Истории» принимать участие в различных проектах, не
ограничиваясь какой-то одной областью. Высокая компетенция специалистов
компании подтверждается тесным сотрудничеством с такими агентствами как: Фишка.by, ArtMix, Lime, Вертолёт и др. А также
организация и участие в мероприятий таких фирм как Газпром, Трайпл,
Беларусбанк, Технобанк, Белгазпромбанк, Белросстрах, Корона, Белмаркет и др.
Организационная структура предприятия представлена на рисунке
4.4
Рисунок 4.4 - Организационная структура
ЧУП «Новая История»
Рассмотрим систему распределения функций и обязанностей между
сотрудниками предприятия. Данные представлены в таблице 4.2. Таблица 4.2 - Распределение ответственности и полномочий
основных категорий персонала на предприятии
Наименование
подразделения
Должность
Основные
функции
Администрация
Директор Заместитель директора
Данный отдел
осуществляет полный контроль за деятельностью всех отдел и подчиняется
директору предприятия
Бухгалтерия
Главный
бухгалтер
- бухгалтерский
учёт и отчетность; - анализ
выполнения плана, фактические расходы на производство; составление сметы
расходов, актов на списание израсходованных материалов и др.
Отдел
маркетинга
Менеджер по
работе с клиентами Контент-менеджер
- сбор и
анализ информации о покупателях и рынке (информация о покупательском спросе,
положении своего предприятия на рынке, конкуренции и др.); - формирование номенклатуры и ассортимента
продукции, в наибольшей степени удовлетворяющих требованиям рынка;
Проанализируем так же используемые на предприятии контрольные
мероприятия. В ЧУП «Новая история» используются следующие их виды:
· устное периодическое сообщение
· письменное сообщение
· проверка вышестоящего руководителя
Следует уделить особое внимание контролю за сохранностью
товарно-материальных ценностей, реквизита. Рассмотрим основные моменты и
особенности организации работы ЧУП «Новая история».
Особенностью ЧУП «Новая История» является предоставление
своих услуг по всей территории Беларуси, а также за её пределами. Когда заказ
поступают на предприятие, составляется специальный бланк.
Дата
Время
Место
проведения мероприятия
Заказчик
Телефон
заказчика
Ф.И.О.
Контактный
телефон
Доп. Телефон
для связи
Ф.И.О.
Контактный
телефон
Ф.И.О.
Контактный
телефон
Тип мероприятия
Ответственное
лицо
Водитель
Ф.И.О.
Контактный
телефон
Место и время
отправления
Контактный
телефон
Звуковая
аппаратура
Да
Нет
Мощность
Список
Световая
аппаратура
Да
Нет
Список
Спецэфекты
Да
Нет
Список
Подбока музыки
Да
Нет
Список
Пиротехника
Да Список
Другое
В ней указываются дата проведения мероприятия, место
проведения, заказчик, контактные данные заказчика, а также дополнительные
телефоны для связи, далее указывается тип мероприятия:
· День рождения
· Корпоратив
· Тимбилдинг
· Свадьба
· Юбилей и др.
Затем идёт строка ответственное лицо - это менеджер, который
занимается подбором артистов, инвентаря, разработкой сценария проведения
мероприятия, выбором необходимого автомобильного транспорта, построением
маршрута и др. грузополучатель, пункт погрузки, разгрузки. Затем заполняется
графа «Водитель» с указанием места и времени отправления, а также указывается
контактный номер. По согласованию с заказчиком указывается необходимость
наличия свето-звукового оборудования, а также оборудования для создания
определённых эффектов. При наличии звукового оборудования определяется
необходимость в музыкальной подборке, она идёт стандартная или же
корректируется согласно пожеланиям заказчика. Пиротехника записывается
отдельным пунктом и является обязательной частью обязательной предоплаты. В
графе «Другое» записываются особые пожелания заказчика не вписывающиеся в рамки
стандартного бланка, а также вносится всё имущество аниматоров, которое будет
задействовано в заказе. В случае, если нанимаются сторонние аниматоры по
договору, то их имущество не вносится в бланк. В конце Бланк распечатывается в
нескольких экземплярах, один из которых уезжает на заказ, а другой является
контрольным и хранится на офисе до востребования или в случае повреждения или
потери первого экземпляра. Ответственное лицо сверяется с бланком несколько
раз:
. При погрузке инвентаря в транспортное средство до
выезда на заказ
. При выгрузке инвентаря на заказе
. При загрузке по окончанию работы
. При выгрузке оборудования на склад
Данная многоступенчатая система хоть и является чрезвычайно
затратной по времени, но позволяет практически полностью исключить риск пропажи
или недостачи оборудования на всех этапах выполнения заказа.
Штатное расписание и коллективный договор являются основными
документами, регламентирующими на предприятии порядок оплаты труда и
премирования персонала. В них прописываются тарифные ставки рабочих, надбавки и
доплаты, премии за результаты финансово-хозяйственной деятельности, специальные
виды премий, вознаграждения по итогам работы за квартал, единовременные премии,
материальная помощь и другие выплаты.
Анализ показателей премирования функциональных подразделений
предприятия представлен в таблице 4.3. Таблица 4.3 - Показатели премирования и размер премий
функциональных подразделений предприятия
На предприятии основными показателями премирования являются
премии «За сложность и напряжённость труда», «За интенсивность работы». Премия
«За РЗО» (расширенная зона обслуживания) означает, что работник помимо своих
основных должностных обязанностей выполняет дополнительные функции.
Существует необходимость ввести определение оперативного
управления, отвечающее его сущности и отражающее цель оперативной
управленческой деятельности; выработку управляющих воздействий и их
осуществление; контроль за результатом их осуществления. Наиболее
распространенная формулировка: оперативное управление - это деятельность
управляющей подсистемы, заключающаяся в выработке управляющего воздействия и
его осуществлении и направленная на эффективное достижение цели деятельности
системы управления и организации в целом при должным образом организованном
контроле. Оперативное управление:
§ осуществляется непрерывно
во времени и пространстве и ориентированы на достижение определенных (установленных)
целей;
§ охватывают все
необходимое и соответствующее пространство и имеют место не только в момент
совершения управленческого акта, но и в последующие периоды времени;
§ характеризуются
целенаправленностью - при отсутствии целей управление становится бессмысленным;
§ могут быть предназначены
и ориентированы на тактические и стратегические цели и планы, что и определяет
задачи управления: оперативные или тактические, оперативно-технологические
(оперативные, оперативно-производственные, в том числе
оперативно-диспетчерские) и стратегические.
Опыт развития корпоративного управления в ЧУП «Новая история»
показывает: формирование корпоративных этических норм помогает компании
избежать операционных рисков, поддерживает долгосрочный экономический рост и
способствует осуществлению успешной предпринимательской деятельности.
Оперативность управления на предприятии обеспечивается:
§ ясностью целевых
ориентиров и реальностью задач;
§ полным и своевременным
информированием субъекта управления о состоянии системы, среды и ходе самих
процессов;
§ достаточной гибкостью
процессов, позволяющей своевременно адаптироваться к изменениям ситуации;
§ регламентированием
процессов, в частности, разработкой процедур, обеспечивающих согласованность
между фазами процессов;
§ параллельным выполнением
отдельных частей процессов;
§ четким контролем за
процессами со стороны субъекта управления;
§ наличием ресурсов,
достаточных для обеспечения необходимой скорости и соответствующего временнóго режима реализации процессов.
По степени участия работников в реализации управленческих
воздействий оперативное управление включает в себя в основном управление
организационной системой и финансами. Так же используется ситуационное,
программное и управление по результатам работы.
Алгоритм подготовки и принятия управленческих решений в ЧУП
«Новая история» включает в себя следующие этапы:
§ фиксация проблемы:
признаки возникновения, первая реакция руководителя;
§ анализ ситуации: сбор и
обработка информации, поиск причин и следствий;
§ определение проблемы: в
чем она заключается на самом деле;
§ преобразование проблемы в
задачу: переход от «что произошло?» к «что делать?»;
§ наработка вариантов
решения;
§ определение критериев для
оценки вариантов решения;
§ оценка вариантов решения
по критериям и выбор оптимального;
§ принятие решений в
условиях дефицита времени или информации;
§ принятие индивидуальных
(лично руководителем) или групповых решений;
§ возложение контроля за
исполнением и контроль.
Руководство компании и менеджеры
организуют бизнес-процессы, обеспечивают текущее управление, разрабатывают и
осуществляют стратегию компании. При этом они имеют ясные представления о
задачах, функциях и методологии оперативного управления.
В ходе экономико-управленческой практики на предприятии ЧУП
«Новая история» был проведён глубокий анализ его деятельности:
- анализ основных показателей работы
предприятия;
- анализ себестоимости продукции и услуг;
- анализ прибыли и рентабельности.
Выяснилось, что предприятие имеет налаженное производство,
является прибыльным и рентабельным. У предприятия имеется уже налаженная база
поставщиков материалов и других ресурсов, а также постоянные заказчики и
компании, с которыми ведется тесное сотрудничество.
Анализ деятельности ЧУП «Новая история» позволил выявить ряд
сильных и слабых сторон предприятия, также было установлено следующее:
. В результате анализа экономической деятельности компании
было установлено, что фирма имеет стойкий экономический рост. Это видно исходя
из показателей роста выручки организации в 2013 г. по сравнению с 2012 г. на
20,5% или на 81,2 млн. руб.
. Единственными отрицательными показателями за отчётный
период являлись выработка на рабочего, которая в 2013 г. по сравнению с 2012 г.
снизилась на 32,5%, а также показатель фондовооруженности снизился в 2013 г. по
сравнению с 2012 г. на 34,5%. Однако снижение данных показателей легко
объясняется увеличением численности персонала на 60% в отчётный период.
. Фирма имеет высокие транспортные и складские издержки из-за
отсутствия грамотных логистических расчётов.
. Затраты на рекламу не имеют необходимой отдачи, а большой
объём администрируемых баз данных замедляет обмен информацией между
потребителем и продавцов
Для ликвидации вышеупомянутых проблем предлагается ряд путей
по улучшению уровня логистического сервиса, а также минимизации различных
издержек компании:
1. Покупка собственного транспортного средства
Однако данный способ будет рентабелен, только при условии
использовании данного автомобиля более 5,6 лет, в противном случае транспортное
средство не успеет окупиться.
2. Организация централизованного склада
Данное решение проблемы сможет позволить фирме экономить
денежные средства, снизить временные издержки, риски задержек, а также
документооборот. Однако данная схема повышает риски перебоев с поставкой
пиротехнической продукции из-за отсутствия страхового запаса.
3. Отказ от администрирования части бесплатных баз данных в
пользу директ рекламы, а также продвижению собственного сайта
В результате введения вышеперечисленных предложений компания
сможет значительно улучшить качество своей работы.
За время прохождения преддипломной практики были приобретены
практические навыки анализа экономических процессов, выбора и обоснования
управленческих решений в конкретных производственных ситуациях.
В целом предприятие функционирует стабильно, в большинстве
показателей наблюдается положительная динамика.
2. Анализ
показателей работы предприятия
2.1 Анализ
основных технико-экономических показателей
2.2
Анализ номенклатуры оказываемых услуг

2.3
Анализ ритмичности выпуска (реализации) продукции (работ, услуг)
(1)
(2)
.4
Анализ себестоимости продукции (работ, услуг)
2.5
Анализ прибыли и рентабельности
2.6
Анализ бухгалтерского баланса предприятия и движения денежных средств
2.7
Анализ финансового состояния и платежеспособности предприятия
3.
Анализ внешней среды предприятия
3.1
Анализ поставщиков ресурсов предприятия
способствует развитие физической культуры и спорта. На выбор для сотрудников
фирма финансирует посещение тренажёрного зала, путём предоставления льготных
абонементов или же бассейна. Ежегодно формируется бюджет для таких мероприятий.
.2
Анализ конкурентов
3.3 Анализ
потребителей продукции (работ, услуг) предприятия
3.4
Анализ существующих системы сбыта и системы маркетинговых коммуникаций
4.
Анализ системы управления бизнесом
4.1
Анализ технологии бизнеса и основных производственных процессов
4.2.
Анализ системы бизнес-администрирования на предприятии
4.3
Анализ системы оперативного управления предприятием (в том числе, в условиях
возникновения кризисных ситуаций)
Заключение