Материал: Lab_2_TOE

Внимание! Если размещение файла нарушает Ваши авторские права, то обязательно сообщите нам

Нижегородский государственный

технический университет

имени Р.Е. Алексеева

Кафедра: «Теоретическая и общая электротехника»

Отчет по лабораторной работе № 2

«Переходные процессы в цепи второго порядка»

Выполнили:

Студенты 19-Э-5

Федоров К.Р.

Шургалина В.И.

Реунов Д.Ю.

Проверил: Степанов К.С.

Нижний Новгород 2021

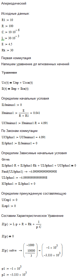
Цель работы: исследование переходных процессов в цепи второго порядка. Найти законы изменения тока на катушке и напряжения на емкости двумя методами: операторным и классическим. Рассмотреть три случая: апериодический, критический и колебательный разряды емкости на катушку. Сравнить полученные графики с изображениями, считанными с осциллографа.

Исходная схема:

Решение с помощью Electric Work Bench:

Схема:

Вывод: в ходе работы мы изучили переходные процессы в цепи второго порядка, изучили три типа разряда конденсатора на катушку: периодический, критический и апериодический. Определили законы изменения напряжения на ёмкости и тока на катушке двумя способами: Классическим и Операторным. Значения корней характеристического уравнения и постоянных интегрирования в данных методах сошлись, что говорит о верности решения. Также мы получили аналогичные графики, что и программе WorkBench.