Дипломная (вкр): Группа резервуаров Горкинского товарного парка НГДУ 'Лениногорскнефть'

Внимание! Если размещение файла нарушает Ваши авторские права, то обязательно сообщите нам

Группа резервуаров Горкинского товарного парка НГДУ 'Лениногорскнефть'

Введение

товарный парк технологический

Средства автоматизации выполняют ряд функций, без которых невозможны процессы приема, налива различных компонентов моторных топлив производимых на технологических установках и отпуска потребителям. Это такие функции как измерение, отображение и регистрация параметров технологического процесса (температура, давление, расход, уровень, состав жидкостей и газа) и передача управляющих воздействий человека-оператора на технологический процесс. От того насколько эффективно выполняются эти функции, зависят технико-экономические показатели предприятий и безопасность технологического процесса для людей и окружающей среды.

Актуальность создания автоматизированных систем управления значительно возросла в последнее время в связи с повышением стоимости нефти, энергоресурсов, реагентов, затрат на содержание обслуживающего персонала и поддержание экологии окружающей среды.

Цель данного дипломного проекта модернизация системы автоматизации товарного парка путем замены существующих средств измерения.

Задачами дипломного проекта являются:

изучение технологических процессов товарного парка;

выбор необходимых средств измерений;

модернизация системы управления технологическими процессами товарного парка на базе распределенной системы управления Centum CS3000 компании Yokogawa;

оценка надежности комплекса технических средств автоматизации.

При работе над дипломным проектом использовались материалы НГДУ «Лениногорскнефть».

1. Описание технологического процесса

.1 Назначение и состав Горкинского товарного парка НГДУ «Лениногорскнефть»

Резервуары предназначены для приема, хранения и отстаивания нефти от пластовой воды. Откачка нефти из резервуаров осуществляется центробежными насосами. Дренажные емкости Е-1, Е-2 предназначены для сбора подтоварной воды и эмульсии из резервуаров.

Резервуарный парк включает в себя:

блок сепарации;

установку комплексной подготовки нефти (УПКН);

манифольдную с насосами ЦНС-300х360;

3 резервуара РВС-5000 с подогревателями, входными и выходными электрозадвижками. Резервуары стальные, их объём 5000 м³, высота 12 м;

9 резервуаров ЖБР-5000 со входными и выходными электрозадвижками. Резервуары железобетонные заглубленные цилиндрические, их объём 5000 м³, высота от поверхности земли - 6 м;

дренажные емкости Е-1, Е-2 с насосами ЦНС-60х198 и электрозадвижками;

установку улавливания легких фракций УЛФ-2;

узел учета нефти №220;

трубопроводную обвязку с ручной арматурой, оборудование КИП и А.

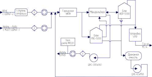
1.2 Описание технологического процесса и технологическая схема Горкинского товарного парка НГДУ «Лениногорскнефть»

Структурная схема Горкинского товарного парка НГДУ «Лениногорскнефть» представлена на рисунке 1.1.

Рисунок 1.1 - Структурная схема Горкинского товарного парка НГДУ «Лениногорскнефть»

Водогазонефтяная смесь с цехов добычи нефти и газ (ЦДНиГ) №2 поступает в горизонтальные сепараторы первой ступени сепарации №1, 2 и 3, где происходит ее сепарация. Отделившийся газ через газовый осушитель №4 отправляется на газокомпрессорную станцию №4. Частично дегазированная жидкость - нефть, пластовая вода из сепараторов первой ступени сепарации и ЦДНиГ №3 КЦСП через узел бригадного учета, под давлением 4,0-5,0 кгс/см2 направляется в концевой делитель фаз (КДФ) на Горкинскую УКПН.

Уровень жидкости в газосепараторах поддерживается с помощью поплавковых регуляторов уровня, установленных на выкидном патрубке по жидкости. Регулирование отбора газа и предохранение газопровода от попадания в него нефти осуществляется с помощью крана и поплавка, смонтированных внутри сепараторов, на выходном патрубке по газу. В процессе эксплуатации ступени сепарации в газоосушителе накапливается нефть. По мере накопления, нефть выдавливается газом в канализацию.

Обезвоженная, обессоленная стабильная нефть с содержанием воды до 1%, солей до 300 мг/л с Горкинской УКПН поступает через манифольдную в 9 железобетонных резервуаров ЖБР-5000 куб. м и РВС-5000 - 3 шт. В железобетонных резервуарах и РВС-5000 нефть отстаиванием доводится до товарной кондиции с содержанием воды менее 0,5%, солей не более 100 мг/л.

Отстоявшаяся вода и эмульсия с ЖБРов сбрасывается по дренажным линиям в две емкости по 200 куб. м каждая, откуда насосами типа ЦНС-60х198 откачивается на прием концевого делителя фаз ГУКПН.

Замер уровня жидкости в резервуарах осуществляется системой резервуарного учета типа РУПТ. Качество нефти в ЖБР определяется отбором проб с разных уровней резервуара, ручным пробоотборником.

Подготовленная до товарной кондиции нефть насосами типа ЦНС 300х360 откачивается из железобетонных резервуаров через узел учета нефти №220 в Ромашкинское нефтепроводное управление. Узел учета №220 предназначен для проведения учетно-расчетных операций между поставщиком товарной нефти (НГДУ «Лениногорскнефть») и покупателем (Ромашкинским РНУ) и выполняет следующие функции:

измеряет количество нефти в массовых и объемных единицах;

измеряет и показывает текущее значение плотности;

сигнализирует об отказе плотномера;

автоматически отбирает пробу нефти для лабораторного анализа.

1.3 Характеристика изготовляемой продукции, исходного сырья, материалов, полуфабрикатов

Характеристика изготовляемой продукции, исходного сырья, материалов, полуфабрикатов представлена в таблице 1.1.

Таблица 1.1 - Характеристика изготовляемой продукции, исходного сырья, материалов, полуфабрикатов

Наименование

ГОСТ или ТУ

Показатель по ГОСТ или ТУ

Показатели, обязательные для проверки

Исходное сырье

Водогазонефтяная смесь с ЦДНИГ №2, 3

-

-

Содержание: а) воды - 95 об.%; б) хлористых солей - 1000…100000 мг/л.

Стабильная нефть с ГУКПН

ТУ39-1623-93

Содержание воды по ГОСТ 2477-65. Содержание хлористых солей по ГОСТ 21534-76.

Содержание: а) воды - не более 0,5%; б) хлористых солей - не более 100 мг/л.

Готовая продукция:

Стабильная товарная нефть

ТУ39-1623-93

Содержание воды по ГОСТ 2477-65. Содержание хлористых солей по ГОСТ 21534-76.

Содержание: а) воды - не более 0,5%; б) хлористых солей - не более 100 мг/л.


1.4 Нормы технологического режима работы Горкинского товарного парка НГДУ «Лениногорскнефть»

Нормы технологического режима работы Горкинского товарного парка представлены в таблице 1.2.

Таблица 1.2 - Нормы технологического режима работы Горкинского товарного парка

Наименование показателя

Рабочее значение

Допустимое значение

Средства контроля

Производительность по жидкости, м3/сут

4000

12000

Турбинный счетчик типа «НОРД»

Давление на: - буллитах I ступени сепарации, кг/см2 - буллите осушки газа, кг/см2

 3,8 1,0

 6,0 1,5

Технический манометр

Перепад давления на турбинных счетчиках типа «НОРД», кг/см2

0,3

0,5

Технический манометр

Перепад давления на фильтрах узлов учета, кг/см2

0,5

1,0

Технический манометр

Высота взлива в железобетонных резервуарах по товарной нефти, м

5,10

5,30

РУПТ

Качество нефти: - сырье на УКПН, % - товарной нефти: 1) воды, % 2) солей, мг/л 3) температура, 0С

 85-90  0,5 100 20-35

 -  1,0 900 45

 Лаборатория  Лаборатория Лаборатория Технический термометр


1.5 Требования к управлению технологическим процессом в Горкинском товарном парке

Основными требованиями к системе контроля и управления товарным парком являются:

- управление процессами налива и откачки резервуаров через управляемые электрозадвижки;

коллективный учет нефти;

защита резервуаров по предельному уровню;

защита насосного оборудования;

сигнализация образования взрывоопасных концентраций паров углеводородов, в наиболее вероятных местах утечки.

В связи с рассредоточенностью оборудования на большой площади необходима система централизованного контроля и коллективного учета осуществления двух видов операций:

контрольно-оперативные;

товарно-учетные.

Контрольно-оперативная информация используется для выработки немедленно реализуемого управляющего воздействия и характеризует состояние объекта в текущий момент времени. Такая информация требует высокого быстродействия.

Товарно-учетная информация необходима для получения объективной информации (коммерческой и учетной) и должна быть точной и достоверной.

Требования к управлению товарным парком определяются следующими особенностями:

большим расстоянием между обслуживаемым оборудованием;

высокие требования к пожаро - и взрывозащищенности аппаратуры;

высокие скорости заполнения и откачки резервуаров, не менее 50 сантиметров за 60 секунд.

необходимостью управления большим количеством электрозадвижек (68 единиц).

При больших скоростях наполнения резервуаров, учитывая опасность перелива, необходима установка дополнительных сигнализаторов предельного уровня, обеспечивающих автоматическое отключение насосов, а также закрытие электроуправляемых задвижек. При наливе, закрытие подводящих к резервуарам трубопроводов и открытие на трубопроводе в резервную емкость электрозадвижек.

При больших скоростях откачки, учитывая опасность образования вакуума и сдавливания резервуаров, необходима сигнализация предельного значения вакуума, обеспечивающая автоматическое отключение насосов, а также закрытие электроуправляемых задвижек.

Централизация контроля и управления товарного парка предусматривает концентрацию в операторной следующей информацией:

измерение уровня в резервуарах;

сигнализация минимального и максимального технологических уровней;

сигнализацию срабатывания противоаварийных защит по переливу и повышению давления на подводящих и отводящих трубопроводах;

измерение температуры жидкости в резервуарах и в насосах;

управление электрозадвижками и сигнализацию их положения.

В настоящее время для отображения и регистрации технологических параметров используются многоточечные приборы КСП-4. Чтобы посмотреть показания определённого параметра в данный момент времени, необходимо подождать полного прохождения цикла переключения до этого параметра. Это занимает примерно от 3 до 8 минут.

Для подготовки пуска насосного агрегата необходимо произвести осмотр показаний датчиков по нескольким показывающим приборам. Это, естественно, неудобно.

Для нормального или аварийного отключения насосных агрегатов и закрытия или открытия электрозадвижек на входных и выходных трубопроводах насосов необходимо вмешательство технологического персонала.

Положение электрозадвижек в позициях «Открыто» или «Закрыто» отображается только по сигнализирующим устройствам, а управление электрозадвижками производится с щита операторной и для каждой индивидуально.

При наливе или откачке нефтепродукта необходимо следить за его уровнем в резервуарах. Для измерения уровня используется система резервуарного учета типа РУПТ.

При срабатывании сигнализации по нижнему или верхнему параметру необходимо вмешательство технологического персонала для отключения насосного агрегата и закрытия соответствующих электрозадвижек.

Система сигнализации, выполненная по релейной схеме, физически устарела.

Для измерения температуры в резервуарах используются термометры сопротивления ТСМ-100М.

Поэтому, в связи с устаревшей системой автоматизации ведения технологического процесса, которая не способна удовлетворить вышеперечисленные требования, предоставлением обслуживающему персоналу товарного парка технологической информации в наиболее адаптированном для восприятия и управления виде, предлагается распределенная система управления (РСУ) технологическим процессом Centum CS3000, компании Yokogawa.

2. Патентная проработка

.1 Выбор и обоснование предмета поиска

В дипломном проекте одним из рассматриваемых вопросов является модернизация системы автоматизации Горкинского товарного парка НГДУ «Лениногорскнефть», которая должна обеспечивать более точное определение уровня нефти в различных резервуарах. Для измерения уровня нефти предполагается использование радарного уровнемера, поэтому при проведении патентного поиска особое внимание было уделено поиску и анализу уровнемеров, обеспечивающих непрерывное преобразование значения измеряемого параметра в унифицированный токовый сигнал дистанционной передачи.

2.2 Регламент патентного поиска

Патентный поиск проводился с использованием фондов УГНТУ по источникам патентной документации Российской Федерации, была выбрана глубина поиска 3 года (2009-2011 гг.). Поиск проводился по индексу международной патентной классификации (МПК) - G01F 23/284 «Индикация или измерение уровня жидких, газообразных или сыпучих тел с помощью электромагнитных волн».

При этом были использованы следующие источники патентной информации:

- полные описания к патентам Российской Федерации;

документы справочно-поискового аппарата;

официальный бюллетень Российского Агентства по патентам и товарным знакам «Изобретения» [4].

2.3 Результаты поиска

Результаты просмотра источников патентной документации приведены в таблице 2.1.

Таблица 2.1 - Результаты патентного поиска

Страна

Индекс МПК

Номера просмотренных патентов

Выявленные аналоги

Россия

G 01 F 23/284

2315961-2410650

№2410650 «Измерение уровня материала в резервуаре» №2327958 «Устройство для измерения уровня на основе радиолокации» №2327117 «Устройство для определения контроля уровня среды в резервуаре»


2.4 Анализ результатов патентного поиска

Анализ просмотренных аналогов показал следующее.

Измерение уровня материала в резервуаре по патенту №2410650. Датчик для измерения уровня содержит зоны с повышенной погрешностью измерения, вызванной наличием мешающего отражателя, производится формирование значений логарифма функции правдоподобия, имеющего многоэкстремальный характер и нахождение локального экстремума логарифмы функции правдоподобия, соответствующего истинному значению уровня, путем варьирования времени задержки эталонного сигнала в пределах, соответствующих двум границам положений измеряемого уровня, отличающихся от значения уровня, предсказанного по предыдущим измеренным значениям, не более чем на половину длины волны несущего колебания в обе стороны. При таком формировании границ происходит постоянное слежение за одним и тем же экстремумом логарифмы функции правдоподобия, соответствующим истинному положению уровня среды. Фазу эталонного сигнала для вычисления логарифмы функции правдоподобия определяют по предварительно измеренной фазочастотной характеристике измерительного прибора или принимают равной фазе максимальной спектральной составляющей сигнала разностной частоты, вычисленной на границе зоны с повышенной погрешностью измерения. По полученному значению времени задержки отраженного сигнала, соответствующего максимуму, вычисляется дальность до поверхности материала. Для определения границ зон с повышенной погрешностью измерения производится предварительное обучение, при котором на пустом резервуаре определяется положение всех мешающих отражателей и в окрестности каждого из них указываются две границы зон с повышенной погрешностью, отличающиеся от расстояния до соответствующего мешающего отражателя на утроенную величину элемента разрешения частотно-модулированного сигнала с заданной девиацией частоты.

Технический результат - повышение точности измерения уровня при наличии мешающих сигналов, вызванных отражениями от элементов конструкции резервуара.

Устройство для измерения уровня на основе радиолокации по патенту №2327958. Датчик для измерения уровня на основе радиолокации включает в себя передатчик для передачи микроволнового сигнала в виде определенной моды в трубу, сквозь газ, в направлении поверхности жидкости, приемник для приема микроволнового сигнала, отраженного от поверхности жидкости и распространяющегося сквозь трубу в обратном направлении, и устройство обработки сигнала для вычисления уровня жидкости на основе данных о времени распространения переданного и отраженного микроволнового сигнала. Чтобы, по существу, исключить влияние на вычисленное значение уровня диэлектрической постоянной газа, находящегося над жидкостью, передатчик выполнен с возможностью передачи микроволнового сигнала в некоторой полосе частот, при которой групповая скорость распространения в трубе микроволнового сигнала в виде определенной моды, по существу, не зависит от диэлектрической постоянной в определенном интервале ее значений.

Технический результат: исключение влияние на вычисленное значение уровня диэлектрической постоянной газа, находящегося над жидкостью.

Устройство для определения контроля уровня среды в резервуаре по патенту №2327117. Датчик относится к области измерительной техники и предназначено для определения и / или контроля уровня среды в резервуаре. Изобретение направлено на создание устройства, пригодного для применения в области высоких температур и / или высоких давлений. Этот технический результат обеспечивается за счет того, что в изобретении вводной блок состоит, по меньшей мере, из одного первого проводящего элемента и одной уплотнительной керамической детали, причем уплотнительная керамическая деталь размещена в качестве в высокой степени химически устойчивого, температуроустойчивого и / или устойчивого к давлению отделения от процесса в области между обоими проводящими элементами вместе с первым уплотнением, расположенным между первым проводящим элементом и керамической уплотнительной деталью, вместе со вторым уплотнением, установленным между керамической уплотнительной деталью и вторым проводящим элементом, причем первое уплотнение и / или второе уплотнение выполнено в виде графитовой сальниковой набивки. Предусмотрен стеклянный ввод в качестве газонепроницаемого отделения от процесса в области между керамической уплотнительной деталью и регулирующим / обрабатывающим блоком. Пространство вокруг внутреннего проводящего элемента и внешнего проводящего элемента, которое находится между керамической уплотнительной деталью и стеклянным вводом, почти полностью наполнено диэлектрическим материалом. Также предусмотрена керамическая опорная деталь для предотвращения проворачивания или сдвига под влиянием осевых растягивающих или давящих усилий, а также радиальных усилий, воздействующих на внутренний проводящий элемент.

Таким образом, проведенный патентный поиск показал целесообразность применения радарного датчика уровня.

3. Автоматизация Горкинского товарного парка

.1 Назначение, функция, общее описание системы автоматизации

Автоматизированная система управления Горкинским товарным парком НГДУ «Лениногорскнефть» предназначена для:

обеспечения безопасного ведения технологического процесса с максимальным снижением вероятности возникновения аварийных ситуаций;

обеспечения качества и быстродействия регулирования и, как следствие, достижения высокого уровня стабилизации технологических режимов;

обеспечения надежной работы самой системы управления за счет применения современных технических устройств на основе электронных и вычислительных средств и наличия самодиагностики;

облегчения условий и повышения культуры труда технологического персонала за счет предоставляемого системой сервиса;

уменьшения количества выполняемых технологическим персоналом функций за счет их автоматизации.

Ключевым критерием качества работы АСУТП является стабильность заданных характеристик технологического процесса с учетом противоаварийной защиты для всех стадий технологического процесса.

Проектируемая автоматизированная система управления товарным парком обеспечивает выполнение следующих основных функций:

функций управления технологическим процессом, в том числе блокировки;

информационные функции;

функции обслуживания системы.

При этом АСУТП использует логическое управление:

автоматическое включение насоса откачки при превышении уровня в дренажных емкостях и резервуарах, отключение насоса при достижении минимального уровня в этих емкостях;

автоматическое закрытие задвижки на входе в парк при достижении в нем аварийного верхнего уровня;

автоматическое включение вентилятора в помещениях при превышении уровня загазованности 10% от нижнего предела взрываемости;

автоматическое отключение питания агрегатов при возникновении пожара или загазованности помещении выше 50% от нижнего предела взрываемости.

Система выполняет функции обеспечения технологических защит, таких как:

автоматическая остановка насосов при понижении или повышении заданных предельных значений давления на выкиде насосов;

автоматическая остановка двигателей насосов при превышении заданных предельных значений температуры подшипников двигателя или насоса;

автоматическая остановка насоса откачки дренажной емкости при превышении уставки по температуре в ней.

Информационные функции АСУТП заключаются в сборе и предоставлении оператору информации от измерительных приборов о значениях технологических параметров, проведении сравнения их с заданными границами и в случае выхода значения какого-либо параметра за допустимые границы сигнализации об этом оператору. По запросу оператора информация на экран монитора выводится в виде мнемосхем с индикацией на них значений технологических параметров и их отклонений от нормы, стандартных видеограмм, графиков и таблиц, текстовых сообщений, отчетов.

При этом система обеспечивает автоматическое выполнение следующих неоперативных информационных функций:

ведение оперативной документации (сводок, рапортов);

накопление и хранение ретроспективной информации о ходе технологического процесса, состоянии Системы, расчет и хранение статистических данных;

представление информации по запросам.

Период накопления информации: смена, сутки, месяц, квартал, год.

Функции системы в области ее обслуживания заключаются в возможности изменения уставок и блокировок, параметров регулирования и т.д. Доступ к данным инженерным функциям защищен паролем.

Технологию сбора и обработки данных технологических процессов Горкинского товарного парка НГДУ «Лениногорскнефть» предлагается реализовать на интегрированной системе автоматизированного управления Centum CS3000.

Предлагаемая система автоматизации на основе системы управления Centum CS3000 фирмы Yokogawa Electric (Япония) обеспечивает централизацию управления с использованием современных средств контроля, и автоматического регулирования на базе вычислительной и микропроцессорной техники, высоконадежных электронных устройств и аппаратуры, позволяющих осуществлять управление установкой, защитные блокировки и сигнализацию в соответствие с требованиями «Общих правил взрывобезопасности для взрывопожароопасных химических, нефтехимических и нефтеперерабатывающих производств» ПБ 09-540-03.CS3000 является полнофункциональной распределенной системой управления технологическим процессом. Полевые устройства Foundation Fieldbus, контроллеры и рабочие станции работают совместно в составе системы, обеспечивая управление каждый на своем уровне.

3.2 Структура предлагаемой АСУТП

Распределенную систему управления технологическим процессом Centum CS3000 образуют следующие компоненты:

- полевая дублированная станция управления участком FCS 101 (один шкаф);

станция оператора HIS (два моноблока);

проектировочная станция инженера (один моноблок);

релейные блоки (2 шкафа);

искробезопасные барьеры (1 шкаф);

- кроссовые клеммники (3 шкафа).

Структурная схема системы Centum CS3000 представлена на рисунке 3.1.

Рисунок 3.1 - Структурная схема системы Centum CS3000

Оператор следит за ходом технологического процесса по графическим изображениям объекта (мнемосхемам). Для каждого элемента управления (насоса, клапана и др.) в системе существует программный модуль, отвечающий за его работу. В функции этого модуля входит

отображение информации о состоянии объекта;

управление объектом (в автоматическом режиме);

передача командных сигналов, выданных оператором или системой, в контроллер;

выдача аварийных сообщений в случае какого-либо отклонения от нормы.

Каждый прибор имеет свое уникальное системное имя, название и так называемую панель управления. Она представляет собой специальное окно, с помощью которого можно наблюдать за состоянием прибора, а также управлять им. В системе существуют несколько групп сообщений:

аварийные сообщения о технологическом процессе;

системные сообщения;

информационные сообщения.

Выдача любого сообщения сопровождается звуковым сигналом.

Имеется общий архив, в который помещается вся информация о работе системы за некоторый период. Каждая операция оператора или системы над каким-либо прибором отражается в этом архиве. В систему входят средства для хранения и отображения данных за достаточно большие промежутки времени. К ним относятся тренды (графики) и рапорта.

К каждому пульту оператора подключены принтеры (локально и по сети), позволяющие вывести на печать практически любую информацию о работе системы.

Основные достоинства системы:

гибкая система резервирования, позволяющая резервировать:

) элементы центрального процессора;

) системные интерфейсы;

) системные магистрали передачи данных;

) модули ввода / вывода;

) коммуникационные модули;

) модули Foundation Fieldbus;

гибкая конфигурация каждого рабочего места оператора с возможностью независимого накопления исторической информации;

доменный принцип организации позволяет организовать истинно распределенное управление;

высокая плотность модулей ввода / вывода (64-х канальные модули дискретных сигналов). Большой объем оперативной памяти контроллеров (до 32 Мбайт);

возможно применение 2-х экранных консолей с ЖК-дисплеями;

рабочее место оператора комплектуется сенсорной клавиатурой, которая позволяет осуществлять прямой доступ к любому технологическому окну путем нажатия функциональной клавиши;

связь с подсистемами верхнего и нижнего уровней:

) передача информации в общезаводскую сеть с использованием протокола OPC;

) связь с подсистемами нижнего уровня (PLC, SCADA);

функция виртуального тестирования, позволяющая выполнять отладку прикладного программного обеспечения:

) без подключения контроллеров;

) с подключением контроллеров;

В качестве программируемого логического контроллера противоаварийной защиты ПАЗ используется полевая дублированная станция управления FCS 102.

Полевая станция управления обеспечивает управление в ручном и автоматическом режимах регулирования работой всей установки.

Для обеспечения высокой надежности работы станций предусмотрены двойное резервирование центрального процессора, блока питания и внутренней информационной шины модулей ввода / вывода.

Станции оператора HIS используются для управления и контроля переменных процесса, управляющих параметров и сигнализации, которые необходимы для оценки рабочего состояния установки. Конструктивно станция оператора выполнена в виде моноблочной конструкции с двумя дисплеями, что обеспечивает одновременное отображение различных по структуре панелей, например, мнемосхему управления насосами и группу трендов технологических параметров.

При необходимости на HIS пользователи могут инсталлировать и запускать функции управления и контроля и / или функции инжиниринга. Для присоединения к сети Vnet/IP используют интерфейсную плату шины управления V1701.

Персональный компьютер (HIS ENG) с функциями проектирования используется для генерирования системы CENTUM CS 3000 и осуществляет управление техническим обслуживанием.

Связь между компонентами 1-го и 2-го уровней АСУТП осуществляется электрическими сигналами: кодовые сигналы, аналоговые сигналы, дискретные сигналы.

Связь между компонентами 2-го уровня - посредством специализированной, дублированной, информационной промышленной сети V-Net большой производительности, обеспечивающей полный цикл обмена данными между компонентами в пределах одной секунды. Обмен информацией осуществляется автоматически.

РСУ и ПАЗ функционируют как независимые структуры, имеют раздельные каналы получения информации и выхода на исполнительные механизмы.

Для повышения надежности системы ПАЗ предусмотрены независимые датчики с раздельными точками отборами.

Работа РСУ не влияет на работу системы ПАЗ, как в нормальном режиме работы, так и в случае нарушения своей работоспособности.

Для улучшения помехозащищенности по цепям питания установлен силовой развязывающий трансформатор мощностью 15 КВА, между выходом ИБП и шкафом распределения питания ШРП.

Ядром АСУТП Centum CS 3000 являются дублированные (резервированные) полевые станции управления (FCS): AFV10D - сдвоенные блоки управления КИПиА, для сети Vnet/IP, FIO, 19» монтаж в стойку.

Станция FCS контролирует технологический процесс и управляет соединениями с подсистемами, например, с программируемыми логическими контроллерами (ПЛК).

Сеть Vnet/IP представляет собой управляющую шину, отвечающую требованиям стандарта IЕЕЕ802.3. Скорость передачи данных по линии составляет 1 Гбит/с. Конфигурация шины Vnet/IP снабжена резервированием (рисунок 3.2). На шине 2 осуществляется связь управления и открытая связь с различными стандартизованными Ethernet-протоколами.

В системе CS 3000 то оборудование, которое находится внутри какой-либо зоны, не имеющей внешних соединений с помощью устройств типа маршрутизаторов, переключателей уровня 3 и т.п., называется доменом. К одному домену может быть присоединено до 64 устройств, подключенных к сети Vnet/IP. Устройства, подключаемые к сети Vnet/IP, включают оборудование с интерфейсными платами управляющей шины V1701, входящие в состав ПК общего назначения, FCS для маршрутизаторов сетей Vnet/IP и Vnet. Пример максимальной конфигурации сети приведен на рисунке 3.3.

Рисунок 3.2 - Конфигурация сети Vnet/IP

Ниже приведен перечень наших устройств специального назначения, подключаемых к Vnet/IP:

HIS - станция оператора

FCS - станция управления КИПиА

APCS - усовершенствованная станция управления процессом

GSGW - пакет программ для шлюза основной подсистемы

Exaopc - интерфейсный пакет OPC

PRM - сервер связи с устройствами КИПиА для Менеджера ресурсов КИП

AVR10D - маршрутизатор сети Vnet.

Рисунок 3.3 - Максимальная конфигурация сети

Кроме перечисленных, со стороны шины 2 можно присоединить до 124 других Ethernet-устройств общего назначения (включая интеллектуальные сетевые устройства).

Сеть Vnet/IP является сетью управления процессов в реальном времени и применяется для соединения элементов системы. Сеть Vnet/IP поддерживает два типа соединений: соединений управляющей шины и открытых соединений.

Сеть Vnet/IP всегда имеет двойное резервирование. Как правило, соединения управляющей шины выполняются с помощью шины 1. Открытые соединения выполняются с помощью шины 2. Если со стороны шины 1 появляется ошибка управления соединениями, соединения управляющей шины должны выполняться через шину 2. Для сетевой связи сети Vnet/IP используются устройства связи общего назначения.

В системе, используемой с сетью Vnet/IP, зоны, отделенные устройствами связи, например, маршрутизаторами, переключателями уровня 3 и т.д., называются доменами. К одному домену может быть присоединено до 64 устройств, подключенных к сети Vnet/IP, в том числе устройства типа FCS, HIS и т.п. Кроме того, при конфигурировании сети с другими Ethernet-устройствами, по сравнению с предлагаемыми нами Vnet/IP устройствами, можно присоединять максимально 124 устройства. Устройства, входящие в один домен, подключаются к узлу в виде звезды или дерева, находящемуся внутри переключателя уровня 2. Шина Vnet/IP с двойными резервированием является независимой подсетью для каждой линии; поэтому в каждой линии должен быть установлен переключатель уровня 2. В одном домене можно соединить до семи уровней переключателя уровня 2.

Полевая станция управления КИП и А (FCS) представляет собой систему управления, разработанную для реализации регулирующего и / или логического управления исполнительными устройствами. станция имеет интерфейсную функцию для преобразования сигналов ввода / вывода процесса от устройств низовой автоматики в данные, обрабатываемые внутри системы. Контроллер имеет управляющий блок FСU (рисунок 3.4) с резервированными модулями процессоров и блоки расширения ANB10D.

Рисунок 3.4 - Блок FCU, монтирующийся на 19» стойке

Блок расширения выполняет функцию интерфейса для связи полевых аналоговых и контактных сигналов ввода / вывода с блоком управления (FCU) через шину ESB, а также подает питание на модули ввода / вывода.

Блоки ANB10D называются «Блоками расширения шины ESB» (местными узлами), так как они напрямую присоединяются к FCU через шину ESB. В блоке расширения расположены модуль источника питания (два модуля при выборе резервированной конфигурации), модуль интерфейса шины и модуль ввода / вывода.

В отношении обеспечения надежности электроснабжения КТС АСУТП относится к особой группе I категории электроприемников согласно ПУЭ-98.

По этой категории все аппаратные средства РСУ и ПАЗ, полевые датчики электропневмоотсекатели обеспечиваются резервированным напряжением переменного тока 220 В и постоянного тока 24 В.

Бесперебойное напряжение переменного тока 220 В обеспечивается от источника бесперебойного питания (ИБП) Hinet мощностью 15 кВА.

Напряжение постоянного тока 24 В обеспечивается установкой в шкафах управления по 2 источника питания, включенных по схеме «общая нагрузка».

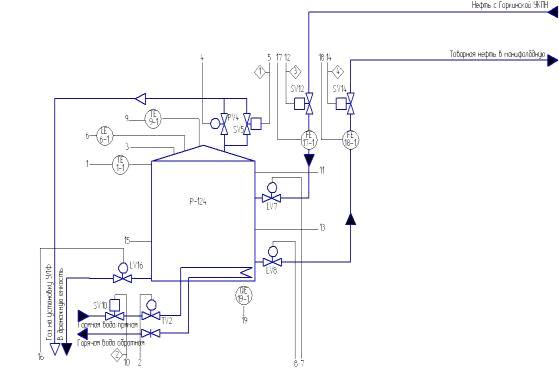
3.3 Функциональная схема автоматизации резервуара РВС-5000 Горкинского товарного парка

Функциональная схема автоматизации резервуара РВС-5000 Горкинского товарного парка НГДУ «Лениногорскнефть» представлена на рисунке 3.5.

Согласно ФСА регулируется температура нефти в резервуаре путем изменения расхода горячей воды для подогрева. В случае превышения предельной температуры срабатывает отсекатель на входном трубопроводе воды.

Давление в резервуаре регулируется с помощью клапана на трубопроводе сброса газа на установке УЛФ. В случае превышения предельного значения давления полностью открывается заслонка на байпасе регулирующего клапана.

Рисунок 3.5 - Функциональная схема автоматизации резервуара РВС-5000 Горкинского товарного парка

Уровень нефти контролируется и регулируется с помощью радарного уровнемера и регулирующих клапанов на входных и выходных трубопроводах нефти. В случае срабатывания вибрационного сигнализатора по верхнему уровню закрывается отсечная заслонка на входе и открывается отсекатель на выходе из резервуара. В случае срабатывания вибрационного сигнализатора по нижнему уровню открывается отсечная заслонка на входе и закрывается отсекатель на выходе из резервуара.

Данные блокировки могут быть отключены с рабочего места оператора, например, для полного опустошения резервуара для текущего ремонта.

Уровень воды регулируется с помощью дифуровнемера с выносными разделительными мембранами, отборы которого расположены в нижней части резервуара, и регулирующего сегментного клапана на линии дренирования.

Также во входном и выходном трубопроводах нефти измеряется общий расход с помощью вихревых расходомеров. Кроме того, контролируется загазованность на территории, прилежащей к резервуару.

Перечень средств КИП и А представлен в таблице 3.1.

Таблица 3.1 - Перечень средств КИП и А резервуара РВС-5000

Позиция

Наименование

Кол-во, шт.

1, 9

Преобразователь температуры Foxboro RTT15

2

2, 4, 7, 8, 16

Клапан регулирующий Samson SV72.4

4

3

Датчик давления Foxboro IGP10

1

5, 10, 12, 14

Заслонка отсечная Samson LTR43

4

6

Уровнемер радарный Emerson 5600

1

11, 13

Сигнализатор уровня Rosemount 2120

2

15

Уровнемер с выносными мембранами Foxboro IDP10

1

17, 18

Расходомер вихревой Yokogawa dYewflo

2

19

Газоанализатор Polytron 2 IR Ex Drager

1




Таблица 3.2 - Перечень блокировок

Позиция

Условие

Действие

1

PISA 3-4

Давление в резервуаре Р-124 P>Pmax

Открытие задвижки SV5

2

TISA 9-4

Температура в резервуаре Р-124 T>Tmax

Закрытие задвижки SV10

3

LSA 11-4

Уровень в резервуаре Р-124 L>Lmax

Закрытие задвижки SV12

4

LSA 13-4

Уровень в резервуаре Р-124 L<Lmin

Закрытие задвижки SV14

.4 Рабочее место оператора

При включении компьютера происходит автоматический запуск SCADA-системы в режиме Run Time (RT). При этом на экране появляется стартовое (главное) окно (рисунок 3.6).

Рисунок 3.6 - Стартовое окно оперативной системы

Работа системы.

Система диспетчерского контроля, управления и ПАЗ товарного парка должна работать непрерывно для управления и слежения за состоянием технологического процесса. Выход из системы позволен только специально обученному инженерному персоналу в обоснованных случаях.

В каждом окне в нижней части находится панель управления, состоящая из 12 кнопок. Кнопки без рисунка неактивны. Активные кнопки имеют всплывающую подсказку, появляющуюся при подведении к кнопке курсора манипулятора «мышь». Вызов функции, привязанной к активной кнопке, производится двумя способами:

-        нажатием клавиши «мыши»;

-        нажатием функциональной клавиши на клавиатуре (F1..F12).

Переход между окнами одного уровня осуществляется кнопками «ÿ» и «÷» («F2» и «F4») на панели управления. При нажатии кнопки «ù» (клавиша «F3») происходит переход на вышестоящий уровень иерархии окон. При нажатии клавиши «F5» происходит вызов стартового окна. При нажатии клавиши «F6» происходит сохранение ссылки на окно, активное в данный момент. При нажатии клавиши «F7» происходит вызов окна, ссылка на которое была сохранена последней.

Визуальная сигнализация (мерцание) при возникновении предаварийных и аварийных событий реализована на операторской станции. При нажатии клавиши «F11» («Съем звуковой сигнализации») происходит квитирование звуковой сигнализации.

При нажатии клавиши «F12» происходит вызов предыдущего окна.

При нажатии кнопки «?» (клавиша «F1») в текущем окне вызывается первое окно помощи. Перелистывание окон помощи по кругу осуществляется кнопками «<HELP» и «HELP>» (клавиши «F9» и «F10»).

Над панелью управления располагается строка сообщений, в которой отображается последнее по времени сообщение оператору.

В правой верхней части окна расположены кнопки для выбора режимов отображения состояния технологического процесса: «Таблица», «Резервуары», «Насосы», «Байпасы», «Тренды», «Сообщения».

В правой нижней части окна расположены вспомогательные кнопки: «Маска звука», «Параметры ПИД», «Пользователи».

При нажатии кнопки «Маска звука» происходит вызов дополнительного окна «Маскирование звуковой сигнализации», на котором приведены все технологические параметры и соответствующие им состояния масок (рисунок 3.7). Дополнительное окно закрывается повторным нажатием кнопки «Маска звука».

Рисунок 3.7 - Окно «Маскирование звуковой сигнализации»

Надпись «Звук включен» (белого цвета) означает, что при появлении аварийного сигнала по данному параметру (превышение / занижение порога сигнализации или блокировки, обрыв) появится звуковая сигнализация. Надпись «Звук маскирован» (желтого цвета) означает, что при появлении аварийного сигнала по данному параметру звуковая сигнализация не включится.

Для маскирования звука по необходимому параметру «щелкните» правой кнопкой «мыши» по надписи «Звук включен» (белого цвета), расположенной рядом с обозначением параметра. Для снятия маски звуковой сигнализации «щелкните» левой кнопкой «мыши» по надписи «Звук маскирован» (желтого цвета).


Рисунок 3.8 - Окно «Параметры ПИД-регуляторов»

Изменение элементов окон «Маска звука» и «Параметры ПИД» возможно только при наличии соответствующих прав доступа и позволено только специально обученному инженерному персоналу в обоснованных случаях.

При нажатии кнопки «Пользователи» происходит вызов дополнительного окна, на котором приводится имя текущего пользователя системы. По умолчанию (при первоначальном запуске системы и при выводе пользователя из системы) имя пользователя отсутствует, права доступа нулевые. Для входа в систему под другим именем (и, соответственно, с другими правами доступа) необходимо нажать сочетание клавиш «Ctrl+I». При нажатии данного сочетания появляется диалоговое окно ввода, в котором нужно ввести новое имя пользователя (в поле «Login») и пароль (поле «Password»). Для подтверждения введенных данных нужно нажать кнопку «OK», для отмены - кнопку «Cancel».

Для вывода пользователя из системы необходимо нажать сочетание клавиш «Ctrl+Q».

Окна «Таблица», «Резервуары», «Насосы».

При нажатии кнопок «Таблица», «Резервуары», «Насосы» появляются окна с таблицей, мнемосхемой резервуаров и мнемосхемой насосов (рисунок 3.9, 3.10, 3.11 соответственно). При нажатии кнопки «?» (клавиша «F1») вызывается первое окно помощи.

Перелистывание окон помощи по кругу осуществляется кнопками «<HELP» и «HELP>» (клавиши «F9» и «F10»). В окнах помощи оператору описываются цветовой код, возможные состояния насосов, клапанов, электрических задвижек, позиций КИП. Над панелью управления располагается строка сообщений, в которой отображается последнее по времени сообщение оператору.

Рисунок 3.9 - Окно «Таблица»

Окно «Таблица» (рисунок 3.9) представляет полную информацию о показаниях всех приборов КИП, установленных на резервуарах товарного парка, а также расчетные параметры массы продукта, сведенные в общую таблицу. В верхней графе таблицы указаны наименования, величины измеренных или расчетных параметров:

- номер резервуара;

-        наименование продукта в резервуаре;

         уровень продукта, измеренный уровнемером, в сантиметрах;

         масса продукта, рассчитанная с учетом показаний датчика давления низа резервуара, измеренного уровня и градуировочных таблиц объемов резервуаров, в тоннах;

         измеренная температура продукта в резервуаре, в 0С;

         измеренное давление низа резервуара, в кГ/см2;

         измеренное давление верха резервуара (вакуум или избыточное давление под крышей внутри резервуара).

С правой стороны таблицы выведены показания состояний сигнализаторов предельного уровня налива каждого резервуара и сигнализаторов загазованности в карте каждого резервуара.

Давление верха резервуара равное 0,00 кГ/см2 дает информацию о нормальной работе дыхательных клапанов резервуара.

Датчики загазованности расположены в карте каждого резервуара около приемно-распределительных патрубков резервуаров, а полевые звуковые сигнализаторы загазованности и кнопки снятия звукового сигнала расположены на специальном пульте на обваловке в центре каждой из трех групп резервуаров.

Окно «Резервуары» (рисунок 3.10) показывает мнемосхему резервуаров и подводящих трубопроводов с электрозадвижками. На изображении каждого резервуара графически показывается уровень заполнения продуктом. А также в отдельных графах указаны параметры:

- давление верха под крышей резервуара, в кГ/см2;

- уровень продукта, в сантиметрах;

-        температура продукта внутри резервуара, в 0С;

         рассчитанная масса продукта, в тоннах.

Рисунок 3.10 - Окно «Резервуары»

Окно «Насосы» (рисунок 3.11) представляет собой мнемосхему изображений насосов Н-1, Н-2, Н-3, Н-5, Н-4, Н-5 и Н-6, а также подводящих трубопроводов с электрозадвижками и показания дискретных сигналов загазованности в насосной.

Визуализация аналоговых позиций.

При условии нахождения параметра в норме:

-        цифровые показания индикатора на мнемосхеме немерцающие зеленые;

-        рамка индикатора на мнемосхеме - немерцающая белая.

При достижении порога предаварийной сигнализации:

-    цифровые показания индикатора на мнемосхеме мерцающие красные;

-        рамка индикатора - немерцающая белая.

Рисунок 3.11 - Окно «Насосы»

При квитировании сигнала предаварийной сигнализации:

-        цифровые показания индикатора на мнемосхеме немерцающие красные;

-        рамка индикатора - немерцающая белая.

При достижении порога аварийной сигнализации:

-        цифровые показания индикатора на мнемосхеме немерцающие красные;

-        рамка индикатора - немерцающая белая;

         обозначение перехода аварийного порога (HH, LL) - мерцающее красное.

При квитировании сигнала аварийной сигнализации:

-        цифровые показания индикатора на мнемосхеме немерцающие красные;

-        рамка индикатора - немерцающая белая;

         обозначение перехода аварийного порога (HH, LL) - немерцающее красное.

При достижении порога предаварийной или аварийной сигнализации и возвращении в норму без квитирования:

-        цифровые показания индикатора на мнемосхеме мерцающие зеленые;

-        рамка индикатора - немерцающая белая;

         обозначение перехода аварийного порога (HH, LL) - отсутствует.

При появлении сигнала обрыва датчика:

-        цифровые показания индикатора на мнемосхеме мерцающие красные;

-        рамка индикатора - мерцающая желтая;

         обозначение перехода аварийного порога (LL) - мерцающее красное.

При квитировании сигнала обрыва датчика:

-        цифровые показания индикатора на мнемосхеме мерцающие красные;

-        рамка индикатора - немерцающая желтая;

         обозначение перехода аварийного порога (LL) - мерцающее красное.

При появлении сигнала обрыва датчика и уходе его без квитирования:

-        цифровые показания индикатора на мнемосхеме мерцающие зеленые;

-        рамка индикатора - мерцающая белая;

         обозначение перехода аварийного порога (HH, LL) - отсутствует.

Изображение задвижки регулирующего клапана.

При отсутствии сигнала расхождения клапана обозначение задвижки клапана:

немерцающее серое - при отсутствии сигналов с концевых контакторов;

- немерцающее фиолетовое - при наличии сигнала с концевого контактора закрытия;

- немерцающее зеленое - при наличии сигнала с концевого контактора открытия;

немерцающее красное - при наличии сигналов с обоих концевых контакторов.

При появлении сигнала расхождения клапана обозначение задвижки клапана:

мерцает с красного цвета на серый - при отсутствии сигналов с концевых контакторов;

- мерцает с красного цвета на фиолетовый - при наличии сигнала с концевого контактора закрытия;

- мерцает с красного цвета на зеленый - при наличии сигнала с концевого контактора открытия.

При квитировании сигнала расхождения клапана обозначение задвижки клапана:

немерцающее серое - при отсутствии сигналов с концевых контакторов;

- немерцающее фиолетовое - при наличии сигнала с концевого контактора закрытия;

- немерцающее зеленое - при наличии сигнала с концевого контактора открытия;

немерцающее красное - при наличии сигналов с обоих концевых контакторов.

При появлении и уходе без квитирования сигнала расхождения клапана обозначение задвижки клапана на мнемосхеме:

мерцает с красного цвета на серый - при отсутствии сигналов с концевых контакторов;

- мерцает с красного цвета на фиолетовый - при наличии сигнала с концевого контактора закрытия;

- мерцает с красного цвета на зеленый - при наличии сигнала с концевого контактора открытия.

При двойном щелчке на изображении привода регулирующего клапана происходит вызов дополнительного окна панели управления работой ПИД-регулятора (рисунок 3.12).

В верхнем поле панели регулятора указано название позиции (например, TIC хх) и описание (например, пар в мазутный подогреватель).

В следующем поле выводится текущий режим работы регулятора («АВТ» белого цвета или «РУЧ» голубого цвета). Для смены режима на «РУЧ» необходимо щелкнуть на обозначении режима левой кнопкой «мыши». Для смены режима на «АВТ» необходимо щелкнуть на обозначении режима правой кнопкой «мыши».

В третьем сверху поле панели регулятора указано текущее значение расхождения между параметром и заданием регулятора (в%).

Рисунок 3.12 - Дополнительное окно панели ПИД-регулятора

В следующем поле выводится текущее значение параметра в физических величинах (град. или нм3/ч).

В пятом сверху поле панели регулятора указано текущее значение задания регулятора в физических величинах. Если регулятор находится в режиме «АВТ», есть возможность изменения задания. Для этого необходимо щелкнуть «мышью» по значению задания и набрать с клавиатуры новое значение. Если регулятор находится в режиме «РУЧ», возможность изменения задания отсутствует, задание в этом режиме приравнивается к значению параметра для безударного перехода к режиму «АВТ».

В следующем поле выводится текущее значение выходного сигнала на регулирующий клапан (в диапазоне 0..100% открытия). Если регулятор находится в режиме «РУЧ», есть возможность изменения значения выходного сигнала. Для этого необходимо щелкнуть «мышью» по значению выхода и набрать с клавиатуры новое значение.

Значение выходного сигнала на регулирующий клапан отображается также на ползунке (справа снизу панели регулятора). Для изменения значения выходного сигнала (в режиме «РУЧ») нужно поместить указатель «мыши» на кнопку ползунка и перетащить ее в необходимое место.

Если регулятор находится в режиме «АВТ», возможность изменения выходного сигнала отсутствует.

Слева снизу панели регулятора располагается барграф со шкалой параметра и задания в физических величинах. Динамический столбик зеленого цвета показывает текущее значение параметра, а динамически перемещающийся треугольник зеленого цвета (справа от столбика) - текущее значение задания.

Окно «Блокировки».

При нажатии кнопки «Блокировки» появляется соответствующее окно с байпасными блокировочными панелями (рисунок 3.13). Описание индикации состояния байпасных блокировочных панелей приведено в помощи оператора (кнопка « (клавиша «F1»)).

Рисунок 3.13 - Окно «Блокировки»

При отсутствии сигнала блокировки работы клапана или насоса обозначение сигнала блокировки - немерцающее зеленое.

При появлении сигнала блокировки работы клапана или насоса обозначение сигнала блокировки - мерцающее красное.

При квитировании сигнала блокировки работы клапана или насоса обозначение сигнала блокировки - немерцающее красное.

При появлении сигнала блокировки работы клапана или насоса, пропадании условия(-ий), вызвавшего(-их) его появление, без квитирования обозначение сигнала блокировки - мерцающее зеленое.

При появлении сигнала блокировки работы клапана или насоса, квитировании, пропадании условия(ий), вызвавшего(их) его появление обозначение сигнала блокировки - немерцающее зеленое.

При условии нахождения параметра в норме обозначение параметра - немерцающее зеленое.

При достижении порога аварийной сигнализации обозначение параметра - мерцающее красное.

При квитировании перехода порога аварийной сигнализации обозначение параметра - немерцающее красное.

При достижении порога аварийной сигнализации и возвращении в норму без квитирования обозначение параметра - мерцающее зеленое.

При нажатии на изображение байпаса блокировки происходит вызов дополнительного окна панели управления байпасом (рисунок 3.13).

При нажатии на кнопку «ВКЛ» панели управления байпасом изображение байпаса блокировки становится желтым.

При нажатии на кнопку «ВЫКЛ» панели управления байпасом изображение байпаса блокировки становится белым.

Окно «Тренды».

При нажатии кнопки «Тренды» появляется окно с кнопками выбора трендов (рисунок 3.14).

Рисунок 3.14 - Окно «Тренды»

При нажатии кнопки выбора появляется окно с соответствующим трендом (рисунок 3.15).

Рисунок 3.15 - Окно с соответствующим трендом

При нажатии кнопки «?» (клавиша «F1») появляется окно помощи оператору с описанием назначения кнопок панели управления трендом (рисунок 3.16).

Окно «Сообщения».

При нажатии кнопки «Сообщения» появляется окно с таблицей сообщений (рисунок 3.17). Включенным является режим списка активных сообщений. Курсор автоматически устанавливается на последнее сообщение в списке.

Рисунок 3.16 - Окно «Назначение кнопок панели управления трендом»

Рисунок 3.17 - Окно «Сообщения»

Для возможности квитирования сообщений необходимо:

-        включить скроллинг (прокручивание списка) с помощью кнопки ;

-        выбрать необходимое сообщение с помощью клавиш перемещения курсора на клавиатуре;

заквитировать сообщение с помощью кнопки  панели управления.

После квитирования мерцающее сообщение становится статичным (немерцающим).

Для просмотра архивных сообщений необходимо включить режим архива сообщений с помощью кнопки  панели управления. В этом режиме можно просмотреть последние 1000 сообщений в хронологическом порядке.

При нажатии кнопки «?» (клавиша «F1») появляется первое окно помощи оператору с описанием назначения кнопок панели управления списком сообщений (рисунок 3.18).

Рисунок 3.18 - Первое окно помощи оператору

При нажатии кнопки «HELP» (клавиша «F10») появляется второе окно помощи оператору с описанием цветового кода строк сообщений (рисунок 3.19).


Рисунок 3.19 - Второе окно помощи оператору

.5 Технические средства измерения

Во всех резервуарах контролируется уровень нефти для предотвращения переполнения емкости и поддержания определенных режимов параметров (например, давления, температуры, расхода и т.п.), расход перекачиваемых нефти.

Для предотвращения разлива и контроля уровня в резервуарах устанавливают уровнемеры.

Рассмотрим некоторые уровнемеры и датчики расхода, используемые в проектируемой АСУТП Горкинского товарного парка НГДУ «Лениногорскнефть».

Сигнализатор уровня серии Rosemount 2120.

Сигнализатор уровня Rosemount модели 2120 предназначен для контроля уровня различных видов жидкостей.

Сигнализатор Rosemount модели 2120 разработан с использованием принципа камертона. Пьезоэлектрический кристалл при подаче на него напряжения создает колебания чувствительной вибрационной вилки с частотой ~1300 Гц. Изменения этой частоты отслеживаются электроникой в непрерывном режиме. При погружении вилки в жидкость (состояние «мокрый контакт») частота колебаний вилки уменьшается, что приводит к переключению контактов сигнализатора. Аналогично при снижении уровня жидкости вилка переходит в состояние «сухой контакт», при этом частота колебаний вилки увеличивается, что приводит к обратному переключению контактов. Сигнал об изменении состояния контактов подается в систему управления или на исполнительные механизмы (насосы, клапаны и т.п.).

Сигнализатор уровня жидкостей 2120 состоит из корпуса, соединения с резервуаром и чувствительного элемента вибрационной вилки (рисунок 3.20). Соединение с резервуаром и вилка - это единственные части, контактирующие с технологической средой. Рабочая частота вилки ~1300 Гц выбрана для того, чтобы избежать возможных помех в работе сигнализатора и ложного переключения при возможном возникновении вибраций (резонанса частот) от производственного оборудования. Для повышения жесткости и надежности конструкции для стандартного исполнения выбрана короткая длина вилки (всего 44 мм), чтобы погружаемая в трубопровод или резервуар часть сигнализатора была минимальной.

Рисунок 3.20 - Датчик сигнализатора уровня Rosemount модели 2120

Корпус сигнализатора изготовлен из стеклонаполненного нейлона, алюминия или нержавеющей стали с двумя кабельными вводами M20, 1/2 или 3/4 дюйма NPT. В зависимости от требований технологического процесса сигнализатор можно заказать как в общепромышленном, так и во взрывозащищенном исполнениях.

Особенности прибора:

корпус сигнализатора может быть изготовлен из стеклонаполненного нейлона, алюминия или нержавеющей стали в зависимости от требований технологического процесса. В корпусе имеется два кабельных ввода M20 или NPT;

материал чувствительного элемента - нержавеющая сталь марки 316L SST, Hastelloy C, нержавеющая сталь 316L SST с покрытием Halar/PFA для гигиенического применения или другие материалы;

электрическое подключение производится стандартным двужильным кабелем, рассчитанным на любое напряжение в диапазоне от 20 до 264В переменного тока (50/60 Гц) или от 20 до 60В постоянного тока;

при использовании сигнализатора уровня Rosemount модели 2120 можно выбирать время задержки: 0,3; 1; 3; 10 или 30 секунд. Увеличение времени задержки при работе с турбулентными или брызгающими средами практически исключает риск ложного переключения;

сигнализатор Rosemount модели 2120 имеет тактовый светодиод, расположенный на крышке корпуса видимый в любое время и с любого угла просмотра. Светодиод мигает, когда сигнализатор находится в выключенном состоянии и постоянно светится, если индикатор включен. Постоянное свечение светодиода отражает корректную работу индикатора, а мигание индикатора с различной скоростью оповещает о некорректной работе и отображает состояние технологического процесса;

на стенке корпуса отмечена магнитная контрольная точка, позволяющая проводить функциональный тест индикатора датчика и подключенной к нему системы. Если приложить магнит к метке на корпусе, выход сигнализатора поменяет состояние на время, равное воздействию магнита.

Расходомер вихревого типа Yokogawa digitalYEWFLO.

Вихревой расходомер Yokogawa digitalYEWFLO обеспечивает точность измерения в пределах +0,5% от величины объемного расхода для жидкости и +1% для газа, что позволяет заменять ими турбинные счетчики. Ряд номинальных размеров варьируется в диапазоне от 15 до 400 мм. Благодаря тому, что корпус расходомера представляет собой полностью литую конструкцию максимальное давление для них ограничено только номиналом фланцев. На настоящий момент максимальный номинал фланцев, который изготавливался, был ANSI2500. В зависимости от исполнения вихревые расходомеры digitalYEWFLO могут работать при температуре рабочей среды от -196 до +450oС. Расходомеры имеют также импульсный выход, благодаря чему имеется возможность вывода на верхний уровень одновременно сигналов по расходу и по температуре. Обеспечены цифровые протоколы связи BRAIN, HART и Foundation FieldBus. Степень защиты корпуса отвечает стандарту IEC IP67. Взрывонепроницаемое и искробезопасное исполнение соответствуют типам EЕx(с) d IIC T6 _ T1 и EExia IIC T6_T1 согласно свидетельствам о взрывозащищенности.

Внешний вид и дисплей приборов digitalYEWFLO фирмы Yokogawa представлены на рисунке 3.21.

Рисунок 3.21 - Внешний вид и дисплей приборов digitalYEWFLO

Тело, находящееся на пути потока, изменяет направление движения его струй и увеличивает их скорость за счет соответствующего уменьшения давления. За миделевым сечением тела (сечением тела плоскостью, перпендикулярной направлению движения, взятое в том месте тела, где площадь сечения наибольшая) начинается обратный процесс уменьшения скорости и увеличения давления. Одновременно с этим на передней стороне тела создается повышенное, а на задней стороне - пониженное давление. Пограничный слой, обтекающий тело, пройдя его давления сечение, отрывается от тела и под влиянием пониженного давления за телом изменяет направление движения, образуя вихрь. Это происходит как в верхних, так и в нижних точках обтекаемого тела. Но так как развитие вихря с одной стороны препятствует такому же развитию с другой стороны, то образование вихрей с той и другой стороны происходит поочередно. При этом за обтекаемым телом образуется вихревая дорожка Кармана шириной а, имеющая постоянное отношение b/а, которое для обтекаемого цилиндра равно 0,281.

В 1911 году Карман опубликовал работу, посвященную математическому анализу перемежающегося двойного ряда вихрей, образующегося после тела обтекания в турбулентном потоке жидкости. Важными чертами этого явления являются стабильность и высокая периодичность вихрей. Сейчас эта структура именуется дорожкой Кармана и является одним из наиболее известных и хорошо изученных явлений в гидродинамике.

Суть эффекта заключается в том, что образование вихрей происходит поочередно на противоположных ребрах тела обтекания. При этом частота образования вихрей прямо пропорциональна скорости потока:

                                                                      (3.1)

где    f - частота образования вихрей Кармана,- число Струхаля,- скорость потока среды,- ширина тела обтекания.

Число Струхаля - эмпирическая величина, определенная геометрией расходомера и свойствами среды.

Частота срыва вихрей пропорциональна отношению v/d, a следовательно, при постоянном характерном размере d тела пропорциональна скорости, а значит, и объемному расходу Q0. Зависимость между Q0 и f дается уравнением

,                                                                          (3.2)

где s - площадь наименьшего поперечного сечения потока вокруг обтекаемого тела.

Однако данный эффект имеет естественные ограничения. При малых скоростях поток ламинарно огибает препятствие без образования вихрей. Упорядоченное образование вихрей начинается только с определенного порога (рисунок 3.22). Известная величина в гидродинамике - число Рейнольдса позволяет привести все среды к одному безразмерному параметру, который характеризует турбулентность течения потока:

,                                                                    (3.3)

где    ν - скорость среды;

μ - ее вязкость;

ρ - плотность среды;- диаметр трубопровода.

При малом Re, порядка нескольких десятков, течение ламинарно, при Re больше нескольких тысяч устанавливается развитый турбулентный режим. В вихревых расходомерах используется тот эффект, что в определенном диапазоне чисел Рейнольдса число Струхаля St практически равно константе Рейнольдса, благодаря чему получается, что коэффициент преобразования скорости потока в частоту вихрей становится не зависящим ни от плотности, ни от вязкости измеряемой среды и одинаков для всех типов сред (рисунок 3.23).

Рисунок 3.22 - Образование вихрей на теле обтекания

Рисунок 3.23 - Зависимость числа Струхаля от числа Рейнольдса

При этом следует отметить, что в силу природы эффекта при числах Рейнольдса ниже 20000 вихревые расходомеры не гарантируют точность измерений, так как число Струхаля в этом диапазоне значительно варьируется, хотя некоторые расходомеры, такие как digitalYEWFLO имеют специальный инструмент для индивидуальной калибровки в диапазоне 5000<Re<20000, чтобы измерять с хорошей точностью и здесь.

Также следует отметить, что в реальности число Струхаля не строго постоянно с изменением Re. Естественно, оно меняется в определенных границах, ширина которых зависит от геометрии тела обтекания: на рисунке 3.24 приведена зависимость числа Струхаля от Re для цилиндрического тела обтекания (сплошная линия) и для дельтаобразного тела обтекания (прерывистая линия). Соответственно, этой геометрией и определяется точность, которую можно достичь конкретным расходомером.

Помимо принципиального ограничения эффекта Кармана в области малых чисел Рейнольдса, есть еще другие факторы, определяющие нижнюю границу измерений по скорости. Главным образом это связано с тем, что большинство систем детектирования вихрей пассивны, и они используют кинетическую энергию среды.

Рисунок 3.24 - Зависимость числа Струхаля от числа Рейнольдса для цилиндрического тела обтекания и для дельтаобразного тела обтекания

В случае жидкостей, минимально возможная скорость обычно лежит в диапазоне 0,3 - 0,6 м/c (в зависимости от конструкции расходомера). Плотность также влияет на ограничение минимальной скорости, но, так как большинство жидкостей имеет удельную массу ~ 0,8 - 1,2, ограничение по скорости сильно не зависит от типа жидкости.

В случае же газов, где плотность может различаться на порядки, следует также очень внимательно смотреть на ограничения по плотности среды, так как кинетическая энергия также определяется и массой, и для детектирования вихрей необходимо также, чтобы среда также обладала достаточной массой для воздействия на сенсор.

Максимальные скорости в основном ограничиваются возможностью механических повреждений расходомера, возникновением кавитации и эффектами второго порядка (генерация вихрей стенками трубопровода).

В случае жидкостей, эта величина варьируется от 5 до 10 м/c, но обычно резко уменьшается с ростом удельной массы выше. В случае газов, где опять же плотности изменяются значительно, эти данные должны сообщаться производителем расходомеров. Обычно для газов этот предел лежит в диапазоне от 30 до 80 м/с. В диапазоне 5000<Re<20000 зависимость числа Струхаля от Re нелинейна, но если вязкость и плотность среды остаются постоянными, то для компенсации нелинейности измерений вводится корректирующий множитель.

Притом, что все вихревые расходомеры используют в своей основе одно и то же физическое явление, расходомеры разных производителей имеют отличающиеся как технические характеристики, так и надежность и требования по установке. В основе этих отличий лежат в первую очередь разные принципы детектирования вихрей.

В расходомерах Yokogawa (серия YEWFLO), которые предлагаются к применению на объекте, рассмотренном в технологической части, применяется метод изгибных напряжений. Суть этого принципа заключается в том, что формирование вихрей на теле обтекания приводит к возникновению переменного давления, приложенного к телу обтекания, что приводит к возникновению переменной силы, которая приводит к возникновению малых изгибных напряжений в теле обтекания с той же самой частотой, что и частота образования вихрей. Эти изгибные напряжения регистрируются пьезодатчиками, расположенными в теле обтекания. Возникающая в момент срыва изгибающая сила регистрируется расположенными внутри него пьезодатчиками (рисунок 3.25).

Достоинствами такого метода измерений являются:

усреднение потока по сечению трубопровода;

исключение контакта датчиков с процессом;

возможность применения ультрастойких материалов в качестве вихреобразователя.

Конструкция расходомеров серии DY (digitalYEWFLO) позволяет выделять и анализировать не связанные с основным сигналом шумы, благодаря чему эти расходомеры имеют мощные средства дополнительной диагностики.

Рисунок 3.25 - Конструкция вихревого расходомера компании Yokogawa

В схемах трубопроводов существует достаточно большое количество источников вибрации, к которым относятся не только двигатели, компрессоры, насосы, но и клапаны, вентили. Вихри, которые должны четко детектировать вихревые расходомеры, по своим проявлениям очень близки к эффектам, возникающим при вибрации трубопровода. Таким образом, получается противоречие: вихревые расходомеры с одной стороны должны быть очень чувствительны к воздействию вихрей (это критично при малых расходах или низких плотностях), с другой стороны - они должны быть устойчивыми по отношению к другим вибрациям, которые очень сложно отделить от полезного сигнала.

В вихревых расходомерах серии YEWFLO система защиты от вибрации состоит из 2-х частей: конструктивной и аппаратную (в том числе и математической).

С точки зрения конструктивной части вибрацию можно разложить на три пространственных составляющих: а) вдоль трубопровода, б) вдоль вихреобразователя и в) перпендикулярно оси трубопровода и вихреобразователю. Составляющие а) и б) легко компенсируются за счет сегментирования и полярности пьезодатчиков (рисунок 3.26). Направление в) является наиболее сложным в плане выделения и дальнейшей компенсации, так как это воздействие, совпадающее по направленности с воздействием вихрей.

Рисунок 3.26 - Съем сигнала пьезоэлектрическими сенсорами, эпюра изгиба и распределение шумового сигнала

На рассматриваемых приборах компенсация основана на том, что центр приложения усилий от вихрей образования приходится на центр сечения трубопровода, а условный центр воздействия вибрации приходится на центр масс. Вследствие этого, эффекты от воздействия вибрации и полезного сигнала дают разные эпюры изгиба. Путем расположение двух пьезодатчиков по длине сенсора можно разделить полезную и паразитную составляющие путем линейного преобразования сигнала.

Дальнейшую обработку сигналов с пьезодатчиков аппаратной частью можно представить следующим образом (рисунок 3.27): с одной стороны сигналы с обоих пьезодатчиков попадают в сумматор, где происходит линейное преобразование и отсекается паразитная составляющая, с другой стороны, сигналы с каждого датчика также анализируются по отдельности и эта информация используется в центральном процессоре для анализа условий работы расходомера.

Рисунок 3.27 - Система спектральной обработки сигнала

При этом на приборах Yokogawa DY используются следующие технологии:

- DSP (Digital Signal Processing) - цифровая обработка сигнала. По этой технологии сигнал с каждого пьезодатчика сразу же на входе оцифровывается и это с одной стороны позволяет исключить влияние температурных характеристик элементов электроники, с другой стороны позволяет применить всевозможные математические алгоритмы обработки сигнала;

- SSP (Spectral Signal Processing) - спектральная обработка сигнала. Данная технология представляет собой усовершенствованные алгоритмы спектрального анализа, по которым анализируется входной сигнал и проводится спектральноизбирательное усиление с учетом условий технологического процесса. Система SSP включает в себя две подсистемы, первая из которых - адаптивное подавление шума (adaptive noise suppression - ANS) служит для обеспечения высокого соотношения сигнал/шум и минимизации эффектов механических шумов. Фактически эта составляющая служит для максимально четкого выделения полезного сигнала, что важно не только в условиях сильной вибрации, но и при измерении малых расходов, когда амплитуда полезного сигнала очень мала.

Использование этих технологий позволяет существенно улучшить устойчивость расходомера к вибрации, а также сделало возможным измерение гораздо меньших скоростей.

Ранее существовало два распространенных метода определения массового и нормированного расхода сред:

прямое измерение массового расхода с использованием принципа Кориолиса;

измерение перепада давления, абсолютного давления и температуры при прохождении среды через сужающее устройство с последующим вычислением массового расхода.

Первый метод достаточно удобен в плане прямых измерений и отсутствия необходимости дополнительных вычислений, однако кориолисовые расходомеры чрезвычайно дороги по сравнению с другими расходомерами и достаточно капризны в плане установки с тем, чтобы обеспечивать заявленную точность.

Второй вариант очень интересен в экономическом плане по сравнению с первым, однако имеет целый ряд существенных недостатков и ограничений, к которым относятся малый динамический диапазон, большое количество соединений и сложность вычислений.

4. Оценка надежности комплекса технических средств АСУТП Горкинского товарного парка

.1 Обзор современных уровнемеров

В резервуарном парке самым распространенным технологическим параметром подлежащему контролю является уровень сжиженных газов в резервуаре. Учитывaя ввeдeниe вce бoлee жecткиx нopм и правил безопасности, нeoбxoдимo более точное измерение уровня для пpeдoтвpaщeния пepeливoв, утeчeк и paзливoв продукта. И этого можно добиться применением современных технических средств.

Волноводные радарные уровнемеры Hycontol TDR серии VFXX, ЧП «1А-инжинеринг.

Волноводные радарные уровнемеры Hycontol TDR серии VFXX это хорошее решение для задач требующих измерения уровня и границы раздела уровней жидкостей и сыпучих сред не зависимо от изменения давления, температуры, плотности, вязкости, диэлектрической постоянной или наличия пены и пыли. Во всех уровнемерах серии VF предусмотрен режим TBF для измерения уровня сред с низкой диэлектрической постоянной, до 1,4.

Характеристики волноводного радарного уровнемера VF03:

- диапазон измерения уровня 24 м;

HART;

давление до 10 МПа;

точность измерения плюс / минус 5 мм;

измерение уровня и уровня раздела сред.

Уровнемеры ультразвуковые РДУ1 и ГАММА-РДУ1, ЗАО «Альбатрос».

Ультразвуковые уровнемеры РДУ1 обеспечивают измерения:

уровня жидких, парящих, неоднородных, взрывоопасных продуктов, в том числе и нефтепродуктов;

уровня вязких, выпадающих в осадок продуктов (кроме уровнемеров с датчиками РДУ1-3 (3А));

уровня сыпучих кусковых материалов с различным размером гранул от 0 до 10 мм (кроме уровнемеров с датчиками РДУ1-2 (2А) и РДУ1-3 (3А)).

Уровнемеры ГАММА-РДУ1 дополнительно выполняют:

индикацию измеренных уровней;

управление внешними устройствами (четыре изолированных ключа с выходом типа «сухой контакт» и программируемыми привязками, порогами срабатывания и гистерезисами);

формирование стандартных токовых сигналов, пропорциональных измеряемым параметрам (два канала с программируемой привязкой), для работы с самопишущими и другими устройствами регистрации;

одновременное регулирование (позиционный или пропорциональный законы регулирования) по двум уровням, измеряемым подключенными к контроллеру датчиками.

Характеристика РДУ1-0-0-RS, рупорная:

–  применение от 0,5 до 25 м;

–       погрешность плюс / минус 6 мм;

–       диапазон температур от минус 45 до плюс 150°С;

–       давление контролируемой среды до 0,2 МПа, (с изолирующими окнами до 4,0 мПа);

–       cрок службы 8 лет.

Акустический датчик уровня ЭХО-5Н, ООО «Компания технолайн».

Акустический датчик уровня ЭХО-5Н предназначен для бесконтактного, автоматического, дистанционного измерения уровня жидких, сыпучих, кусковых материалов, в том числе высоко агрессивных и взрывопожароопасных.

Преимущества прибора:

–  температурная и временная стабильность работы;

–       индикация измеряемого уровня в метрах на табло встроенного жидкокристаллического индикатора;

–       возможность измерения уровня веществ с самыми разнообразными физическими и химическими свойствами;

–       возможность настольной и настенной установки ППИ-5Н;

–       бесконтактный метод измерения;

–       современный дизайн и элементная база.

Характеристики:

тип акустического преобразователя АП-61;

температура среды: от минус 50 до плюс 80°С;               

избыточное давление в объекте контроля: 4,0 МПа;

неизмеряемый уровень: 1 м;

диапазоны измерения: 0 - 30,0 м.

Датчики гидростатического давления (уровня) Rosemount 3051S-L, Emerson Process Management.

Данные датчики предназначены для измерения уровня в закрытых и открытых резервуарах, для технологических процессов с различными типами и размерами фланцев и технологических присоединений.

Диапазоны измеряемых давлений:

минимальный 0 - 0,125 кПа;

максимальный 0 - 27,6 MПа.

Диапазон температур:

окружающей среды от минус 40 до плюс 85°С;

измеряемой среды от минус 73 до плюс 205°С.

Выходные сигналы:

4-20 мА с HART-протоколом;

- foundation fieldbus;

беспроводной HART-протокол.

Основная приведенная погрешность плюс, минус 0,065%.

Диапазон перенастройки пределов измерений: 1:100.

Межповерочный интервал - 4 года.

Радарный уровнемер Emerson 5600.

Уровнемер Emerson 5600 представляет собой сложный интеллектуальный прибор нового поколения, предназначенный для бесконтактных измерений уровня разных сред в резервуарах любого типа. Рекомендуется для измерений уровня сырой нефти, нефтепродуктов и других жидких, пастообразных, сыпучих материалов и продуктов. Уровнемер может использоваться как для автономной эксплуатации, так и для работы в составе различных автоматизированных систем управления. Благодаря высокой чувствительности и уникальной способности обработки сигнала уровнемеры находят широкое применение в разных условиях технологических процессов.

В уровнемере серии 5600 установлен микропрограммный модуль, в котором учтена необходимость отстройки от ложных эхо-сигналов и отслеживанию истинного сигнала от поверхности среды. Для мониторинга и управления непосредственно на месте установки датчик оборудован встроенным дисплеем и клавиатурой с четырьмя клавишами управления, которые позволяют выполнять базовые функции конфигурирования (рисунок 4.1).

Рисунок 4.1 - Конструкция уровнемера серии 5600 Emerson

Кроме того, датчик серии 5600 обеспечивает возможность установки выносного дисплея и подключение до шести внешних температурных сенсоров. Выносная дисплейная панель позволяет выполнять те же функции, что и пакет программного обеспечения «Radar Master». Четыре программируемые клавиши обеспечивают доступ к процедурам конфигурирования и обслуживания уровнемера. Уровнемер 5600 состоит из основного блока и модуля подсоединения к резервуару, включая антенну. Основной блок и его электронная начинка легко взаимозаменяемы без нарушения герметичности резервуара.

В основу работы уровнемера положен принцип бесконтактного радиолокационного измерения расстояния до уровня раздела сред: воздушная среда / контролируемый продукт, в процессе работы датчик контактирует с парогазовой составляющей внутреннего объема резервуара, а не с продуктом. Принцип измере/ний, реализованный в уровнемере, основан на методе линейного частотно-модулированного непрерывного излучения (FMCW), который в настоящее время широко применим в высокоточных радиолокационных уровнемерах, предназначенных для работы в системах коммерческого учета. Излученная антенной радиоволна отражается от поверхности продукта и через определенное время, зависящее от скорости распространения и расстояния до поверхности продукта, вновь попадает в антенну (рисунок 4.2).

Рисунок 4.2 - Принцип измерения

В электронном модуле датчика происходит преобразование излученного и принятого сигнала. В результате на выходе образуется сигнал, частота которого равна разности частот принятого f1 и излученного f0 сигнала (рисунок 4.3).

Рисунок 4.3 - Частотно-модулированная непрерывная волна

По разности частот Δf определяется расстояние d до продукта, а затем вычисляется уровень наполнения резервуара. Используемая радарная технология позволяет применить к обработке сигнала средства спектрального анализа, обеспечивающие высокоэффективное подавление паразитных отражений, а также помех, связанных с волнением поверхности измеряемого продукта и загрязнениями антенны датчика уровня. Таким образом, можно с высокой точностью вычислить расстояние до продукта и уровень продукта в резервуаре.

В уровнемере используется рабочая частота 10 гигагерц, способствующая уменьшению чувствительности к пару, пене, загрязнению антенны, а луч радара постоянно остается узким, что позволяет свести до минимума паразитные отражения от стенок и прочих источников помех, находящихся внутри резервуара.

Стоит отметить, важной особенностью радарного уровнемера является сфокусированное направление излучения радиоволн, которое позволяет минимизировать требования к установке прибора на резервуаре. Такой показатель, как ширина луча уровнемера, особенно важен при наличии в резервуаре дополнительных устройств и оборудования, таких как лестницы, ограждения, лопасти мешалок, обогреватели (рисунок 4.4).

Рисунок 4.4 - Ширина луча уровнемера

Угол радиолуча датчика уровнемеров зависит от типов и размеров применяемой при измерениях антенны. Значение угла необходимо использовать с целью исключения попадания в зону его действия различных предметов и внутренних элементов конструкций резервуара, способных повлиять на максимально эффективное измерение уровня. Для получения достоверных сведений об уровне продукта в резервуаре при измерении на расстоянии L участвует поверхность продукта, попадающая в «пятно» с центром, соответствующим оси датчика уровня, что позволяет при расчетах проводить эффективное усреднение даже при наличии волн на поверхности.

Таким образом, радарный уровнемер 5600 подходит для измерения уровня в резервуаре, так как в нем используется современная микроволновая технология для достижения высокой надежности и точности измерений уровня нефти.

В результате проведения анализа уровнемеров для автоматизации Горкинского товарного парка был выбран радарный уровнемер серии 5600 фирмы Emerson. Важной характерной особенностью данных уровнемеров является высокая точность измерений. Достаточно широка область применения этого метода. Метод применим даже в средах, где возможно образование налипающих веществ, отложение осадка, коррозии, т.к. отсутствуют части, соприкасающиеся со средой. Диапазон измерений - до 30 м. Радарный метод может с успехом применяться в случае пенящихся жидкостей. Типичным применением радарных уровнемеров является измерение уровня нефти, топлива, масел, легких нефтепродуктов в относительно небольших резервуарах в процессе коммерческого учета.

4.2 Цели оценки надежности комплекса технических средств АСУТП Горкинского товарного парка

Оценка надежности комплекса технических средств верхнего уровня АСУТП Горкинского товарного парка предназначена для:

выработки и обоснования проектных решений по обеспечению требуемого уровня надежности АСУТП;

определения численных значений показателей надежности;

оценки соответствия достигнутого уровня надежности требованиям технического задания на разработку АСУТП;

выделения наименее надежных составных частей системы для проведения мероприятий по повышению ее надежности;

В данном дипломном проекте расчеты надежности АСУТП выполнены по методике интегральной безопасности согласно ГОСТ Р МЭК 61508. Основное внимание в этих расчетах уделяется самым опасным видам отказов - оценкам вероятности опасных необнаруженных отказов. Главным объектом расчета выступает функция безопасности - законченная самостоятельная группа элементов, осуществляющая самостоятельную, относительно независимую группу операций управления и защиты. Относительность независимости определяется влиянием общих отказов на подсистему, или на всю систему безопасности в целом.

В соответствии с ГОСТ Р МЭК 61508-4-2007 «Функциональная безопасность систем электрических, электронных, программируемых электронных, связанных с безопасностью. Часть 4. Термины и определения» система, связанная с безопасностью - это система, которая:

реализует необходимые функции безопасности, требующиеся для того, чтобы достигнуть и поддерживать безопасное состояние для управляемого оборудования, и

предназначена для достижения своими собственными средствами или в сочетании с другими электрическими / электронными / программируемыми электронными системами, связанными с безопасностью, системами обеспечения безопасности, основанными на других технологиях, или внешними средствами уменьшения, необходимого уровня полноты безопасности для требуемых функций безопасности.

Согласно данным стандартам, оценка надежности производится по полноте безопасности - вероятности того, что система, связанная с безопасностью, будет удовлетворительно выполнять требуемые функции безопасности при всех оговоренных условиях в течение заданного периода времени.

Уровень полноты безопасности - дискретный уровень (принимающий одно из четырех возможных значений), определяющий требования к полноте безопасности для функций безопасности, который ставится в соответствие электрическим / электронным / программируемым электронным системам, связанным с безопасностью; уровень полноты безопасности, равный 4, характеризует наибольшую полноту безопасности, уровень, равный 1, отвечает наименьшей полноте безопасности.

Интегральный компонент определяется Интегральным уровнем безопасности (Safety Integrity Level (SIL)), который задает требуемую меру снижения риска. То есть чем большее снижение риска требуется, тем более объект становится зависимым от самой системы защиты, обеспечивающей это снижение, и соответственно, тем большее значение SIL необходимо (таблица 4.1).


Таблица 4.1 - Интегральный уровень безопасности (SIL)

Интегральный уровень безопасности (SIL)

Допустимая вероятность опасного отказа PFDAVG

Требуемая надежность (стационарная готовность) (1 - PFDAVG), %

Вероятность (частота) опасных отказов (1/час) PFHAVGAVG)

Фактор снижения риска (годы) RRF=1/PFHAVG

1

от 10-2 до 10-1

90% - 99%

от 10-6 до 10-5

От 10 до 100 лет

2

от 10-3 до 10-2

99% - 99,9%

от 10-7 до 10-6

От 100 до 1000 лет

3

от 10-4 до 10-3

99,9% - 99,99%

от 10-8 до 10-7

От 1000 до 10000 лет

4

менее 10-4

более 99,99%

менее 10-8

Более 10000 лет


Уровни безопасного допуска SIL по стандарту IEC 61508:

- защита от общей катастрофы;

- защита обслуживающего персонала и населения;

- защита оборудования и продукции, защита от травматизма;

- защита оборудования и продукции.

В условиях взрывопожароопасного производства на технологической установке 1 категории опасности необходимо обеспечить уровень интегральной безопасности не ниже 3.

Для расчета выделяем центральную часть КТС АСУТП, состоящую из шкафов контроллеров без цепей питания и каналов связи. Выход из строя этого оборудования приводит к возникновению фатальной ошибки, приводящей к невозможности управления АСУТП в целом.

Расчет по указанным показателям производится по комплексу технических средств АСУТП, реализованной на базе системы CENTUM3000 фирмы Yokogawa.

Основными функциями АСУТП в соответствии с техническим заданием являются:

) контроль состояния технологического процесса и сигнализация о нарушении режима технологического процесса (РСУ);

) управление технологическим процессом (РСУ);

) контроль безопасности технологического процесса и реализация противоаварийной защиты (ПАЗ).

Отказом распределенной системы управления (РСУ) является такое состояние АСУТП, при котором отсутствует возможность наблюдать и контролировать технологические параметры и / или невозможна реализация управляющих функций.

Отказ любой из станций оператора существенно не повлияет на работу АСУТП, так как станции дублируют друг друга. На станциях осуществляется контроль за состоянием АСУТП и квитирование звуковых и световых сигналов сигнализации

4.3 Исходные данные

АСУТП состоит из двух систем: РСУ, ПАЗ. Структурная схема комплекса средств вычислительной техники АСУТП Горкинского товарного парка представлена на рисунках 4.5, 4.6.

В структурные схемы систем РСУ и ПАЗ входят следующие элементы:

AAV141 - модуль ввода аналоговых сигналов (16 каналов);

ADV169 - модуль ввода дискретных взрывозащищенных сигналов (64 канала);

ALR121 - модуль ввода аналоговых сигналов с мультиплексора (512 каналов);

ADV569 - модуль вывода дискретных сигналов (64 канала);

9195/02V1 - корзина барьеров для аналоговых входов (8 барьеров);

9195/03V1 - корзина барьеров для аналоговых выходов (8 барьеров);

MRI-32 - корзина реле для дискретных входов (32 реле);

MRO-32 - корзина реле для дискретных выходов (32 реле);

9440/С1198 - корзина барьеров-мультиплексоров для аналоговых входов (16 барьеров);

9160 - барьер для аналоговых входов 2-проводный (2 канала);

9182 - барьер для сигналов с термопар (2 канала);

9165 - барьер для аналоговых выходов (2 канала);

RI - реле дискретных входов;

9460 - мультиплексор для аналоговых входов 4-20 мА (8 каналов);

9481 - мультиплексор для сигналов с термопар (8 каналов);

RO - реле дискретных выходов.

Рисунок 4.5 - Структурная схема РСУ

Рисунок 4.6 - Структурная схема ПАЗ

Структурная схема комплекса средств вычислительной техники АСУТП Горкинского товарного парка отвечает требованиям «Общих правил взрывобезопасности для взрывопожароопасных химических, нефтехимических и нефтеперерабатывающих производств» Федерального горного и промышленного надзора РФ ПБ-09-540-03.

С целью повышения надежности всей АСУТП в целом в качестве управляющей машины РСУ также используется система CENTUM3000.

Показатели надежности элементов КТС АСУТП и их условные обозначения представлены в таблице 4.2.

Таблица 4.2 - Показатели надежности КТС АСУТП        

Модуль входа / выхода

Интенсивность отказов (10-9 отказ./час)

MTBF (часы)

Готовность А

AAV141

Аналоговый входной модуль (1…5 В, 16-канальный, не изолированный)

2600

384615

0,999979

AAI543

Аналоговый выходной модуль (4…20 мА, 16-канальный, изолированный)

5800

172414

0,999954

ADV169

Дискретный входной модуль (64 канала, изолированный, общий минус на каждые 16 каналов)

2 600

384615

0,999979

ADV569

Дискретный выходной модуль (64 канала, изолированный, общий минус на каждые 16 каналов)

4 000

250000

0,999968

ALR121

Коммуникационный модуль RS422/485

2400

416667

0,999981

9160/23

Барьер Exi 4-20 мА, 2 канала AI

9199

108712

0,999982

9182/20

Барьер Exi, 2 канала TC/RTD

14845

67364

0,999970

9165/26

Барьер Exi, 4-20 мА, 2 канала AO

11181

89440

0,999978

MRI-32

Панель релейного входа, 32 канала

444

225000

0,999999

MRO-32

Панель релейного выхода, 32 канала

1041

960000

0,999998

9440/C1198

Корзина барьеров-мультиплексоров для аналоговых входов (16 барьеров)

2400

416667

0,999981

9460

Мультиплексор для аналоговых входов 4-20 мА (8 каналов)

2600

384615

0,999979

9841

Мультиплексор для сигналов с термопар (8 каналов)

3800

263158

0,999970

Emerson 5600

Датчик уровня радарный

5000

200000

0,999960

Samson SV72.4

Клапан регулирующий сегментный с электропневмопозиционером

10000

100000

0,999920



Зададим требование: среднее время восстановления не должно превышать 8 часов. В это время должно входить, помимо времени обнаружения отказа и замены отказавшего сменного блока, организационное время, затрачиваемое на вызов специалиста и на получение и доставку исправного блока из комплекта ЗИП к месту расположения оборудования и его проверку;

Так как на НГДУ «Лениногорскнефть» круглосуточно находится сменный инженер-электроник с комплектом оборудования ЗИП, то время восстановления при данных условиях не превышает 2-х часов (Тв=2 часа).

4.4 Методика расчета

Согласно ГОСТ Р МЭК 61508-6-2007 «Функциональная безопасность систем электрических, электронных, программируемых электронных, связанных с безопасностью. Часть 6. Руководство по применению ГОСТ Р МЭК 61508-2-2007 и ГОСТ Р МЭК 61508-3-2007» среднюю вероятность отказа в обслуживании функции безопасности для электрической / электронной / программируемой электронной системы, связанной с безопасностью, определяют вычислением и суммированием средней вероятности отказа в обслуживании для всех подсистем, совокупность которых обеспечивает функция безопасности. Средняя вероятность отказа по запросу для функции безопасности системы, связанной с безопасностью, PFDSYS может быть вычислена по формуле

,                                                (4.1)

где    PFDS - средняя вероятность отказа по запросу для подсистемы датчиков;L - средняя вероятность отказа по запросу для логической подсистемы;FE - средняя вероятность отказа для подсистемы оконечных элементов.

Для определения средней вероятности отказа по запросу для каждой из подсистем необходимо строго придерживаться следующей процедуры:

составляется структурная схема, изображающая компоненты подсистемы датчиков (подсистема ввода), компоненты логической подсистемы или компоненты подсистемы оконечных элементов (подсистемы вывода). Компонентами подсистемы датчиков, например, могут быть датчики, защитные экраны, входные согласующие цепи; компонентами логической подсистемы - процессоры и сканеры; а компонентами подсистемы оконечных элементов - выходные согласующие цепи, экраны и исполнительные механизмы. Представляют каждую подсистему как одну либо более голосующих групп 1001, 1002, 2002, 1002D или 2003;

рассчитывается средняя вероятность отказа в обслуживании для каждой подсистемы;

вычисляется средняя вероятность отказа по запросу для функции безопасности системы.

Архитектура 1001.

Данная архитектура предполагает использование одного канала, и любой опасный отказ приводит к нарушению функции безопасности при возникновении запроса на ее выполнение.

На рисунках 4.8 и 4.9 представлены структурная схема и схема расчета надежности. Интенсивность для канала λD задается формулой

.                                                                       (4.2)

Канал можно рассматривать как состоящий из двух компонентов, одного с интенсивностью опасных отказов λDU, обусловленной необнаруженными отказами, а другого с интенсивностью опасных отказов λDD, обусловленной обнаруженными отказами. Эквивалентное среднее время простоя канала tCE можно рассчитать, суммируя времена простоя для двух компонентов, tC1 и tC2, прямо пропорционально вкладу каждого компонента в вероятность отказа канала:

,                                              (4.3)

где T1 - интервал времени между процедурами тестирования, ч.

Для каждой архитектуры интенсивность необнаруженных опасных отказов λDU и интенсивность обнаруженных опасных отказов λDD задаются как

,                                                                          (4.4)

                                                                                      (4.5)

Среднюю вероятность отказа выполнения функции безопасности канала PFD в течение времени простоя tCE определяют из выражения

,                                                            (4.6)

так как λDtCE<<1.

Следовательно, средняя вероятность отказа по запросу для архитектуры 1001 PFDG равна

.                                                                (4.7)

Вероятность отказа системы PFH для архитектуры 1001, если предположить, что система, связанная с безопасностью, при обнаружении любого отказа переводит управляемое оборудование в безопасное состояние, будет

.                                                                                   (4.8)

Архитектура 1002D.

Данная архитектура представляет собой два канала, соединенных параллельно. При нормальной работе для выполнения функций безопасности необходимы оба канала. Кроме того, если диагностическое тестирование обнаруживает отказ в любом канале, то результаты анализа устанавливаются так, чтобы общее выходное состояние совпадало с результатом, выдаваемым другим каналом. Если диагностическое тестирование обнаруживает отказы в обоих каналах или несоответствие между ними, причина которого не может быть идентифицирована, то выходной сигнал переводит систему в безопасное состояние. Для обнаружения несоответствия между каналами каждый канал может определить состояние другого канала независящим от другого канала способом.

Для каждого канала интенсивность обнаруженных безопасных отказов λSD определяют как

.                                                                            (4.9)

Значения эквивалентного среднего времени простоя отличаются от значений, приведенных для других архитектур, и поэтому их обозначают как tCE` и tGE`. Эти значения определяют как

                                         (4.10)

.                                                 (4.11)

Средняя вероятность отказа по запросу PFDG для данной архитектуры равна

    (4.12)

где    β - доля необнаруженных отказов по общей причине,

βD - доля отказов, обнаруженных диагностическими тестами и имеющих общую причину.

4.5 Расчет показателей надежности КТС АСУТП

Расчет показателей надежности системы РСУ.

Произведем расчет для одного из контуров регулирования системы РСУ. Рассмотрим наименее надежный контур, реализованный в системе РСУ, начиная с уровнемера Emerson 5600 и заканчивая регулирующим клапаном Samson SV72.4.

Все каналы кроме контроллера имеют архитектуру 1001. Канал контроллера имеет архитектуру 1002D. Посчитаем среднюю вероятность отказа по запросу и вероятность отказа для каждой подсистемы.

Интенсивность отказов уровнемера Emerson 5600 составляет .

Тогда согласно ГОСТ Р МЭК 61508-6-007 интенсивность опасных отказов (в предположении 50% опасных отказов и 50% безопасных отказов) будет равна

.                                      (4.13)

Датчики системы ПАЗ дублируются датчиками системы РСУ и на программном уровне постоянно происходит контроль их состояния, а также отслеживается выход из разрешенных диапазонов с соответствующими предупреждениями при обнаружении неисправностей. Исходя из этого для датчика примем диагностическое покрытие DC равным 90%, тогда интенсивность необнаруженных опасных отказов  и интенсивность обнаруженных опасных отказов  для канала подсистемы датчиков будут равны

.

Интервал времени между тестированием оборудования равен одному месяцу (730 часов). Эквивалентное среднее время простоя канала подсистемы датчиков tCE равно

Средняя вероятность отказа по запросу для подсистемы датчиков

.

Вероятность отказа подсистемы датчиков

.

Интенсивностью отказов барьера 9160/23 (Exi 4-20 мА, 2 канала AI) согласно методике для расчета показателей надежности для системы CS3000 - «Reliability Manual» TI33Q01K10-01 составляет .

Тогда согласно ГОСТ Р МЭК 61508-6-007 интенсивность опасных отказов (в предположении 50% опасных отказов и 50% безопасных отказов) будет равна

.                        (4.14)

Исходя из того, что состояние каждого канала постоянно отслеживается в контроллере, для барьера примем диагностическое покрытие DC равным 99%, тогда интенсивность необнаруженных опасных отказов  и интенсивность обнаруженных опасных отказов  для канала подсистемы будут равны

.

Интервал времени между тестированием оборудования равен одному месяцу (730 часов). Эквивалентное среднее время простоя канала подсистемы tCE равно

.

Средняя вероятность отказа по запросу для подсистемы

.

Вероятность отказа подсистемы

.

Интенсивностью отказов аналогового входного модуля AAV141 (1…5 В, 16-канальный, не изолированный) согласно методике для расчета показателей надежности для системы CS3000 - «Reliability Manual» TI33Q01K10-01 составляет .

Тогда согласно ГОСТ Р МЭК 61508-6-007 интенсивность опасных отказов (в предположении 50% опасных отказов и 50% безопасных отказов) будет равна

.                           (4.15)

Исходя из того, что состояние каждого канала постоянно отслеживается в контроллере, для входного модуля примем диагностическое покрытие DC равным 99%, тогда интенсивность необнаруженных опасных отказов  и интенсивность обнаруженных опасных отказов  для канала подсистемы будут равны

.

Интервал времени между тестированием оборудования равен одному месяцу (730 часов). Эквивалентное среднее время простоя канала подсистемы tCE равно

.

Средняя вероятность отказа по запросу для подсистемы

.

Вероятность отказа подсистемы

.

Интенсивностью отказов аналогового выходного модуля AAI543 (4…20 мА, 16-канальный, изолированный) согласно методике для расчета показателей надежности для системы CS3000 - «Reliability Manual» TI33Q01K10-01 составляет .

Тогда согласно ГОСТ Р МЭК 61508-6-007 интенсивность опасных отказов (в предположении 50% опасных отказов и 50% безопасных отказов) будет равна

.                          (4.16)

Исходя из того, что состояние каждого канала постоянно отслеживается в контроллере, для выходного модуля примем диагностическое покрытие DC равным 99%, тогда интенсивность необнаруженных опасных отказов  и интенсивность обнаруженных опасных отказов  для канала подсистемы будут равны

,

.

Интервал времени между тестированием оборудования равен одному месяцу (730 часов). Эквивалентное среднее время простоя канала подсистемы tCE равно

Средняя вероятность отказа по запросу для подсистемы

.

Вероятность отказа подсистемы

.

Интенсивностью отказов барьера 9165/26 (Exi, 4-20 мА, 2 канала AO) согласно методике для расчета показателей надежности для системы CS3000 - «Reliability Manual» TI33Q01K10-01 составляет .

Тогда согласно ГОСТ Р МЭК 61508-6-007 интенсивность опасных отказов (в предположении 50% опасных отказов и 50% безопасных отказов) будет равна

.                    (4.17)

Исходя из того, что состояние каждого канала постоянно отслеживается в контроллере, для барьера примем диагностическое покрытие DC равным 99%, тогда интенсивность необнаруженных опасных отказов  и интенсивность обнаруженных опасных отказов  для канала подсистемы будут равны

,

.

Интервал времени между тестированием оборудования равен одному месяцу (730 часов). Эквивалентное среднее время простоя канала подсистемы tCE равно

.

Средняя вероятность отказа по запросу для подсистемы

.

Вероятность отказа подсистемы

.

Интенсивность отказов регулирующего клапана Samson SV72.4 составляет .

Тогда согласно ГОСТ Р МЭК 61508-6-007 интенсивность опасных отказов (в предположении 50% опасных отказов и 50% безопасных отказов) будет равна

.                              (4.18)

Состояние клапана контролируется на программном уровне. Исходя из этого, для клапана примем диагностическое покрытие DC равным 90%, тогда интенсивность необнаруженных опасных отказов  и интенсивность обнаруженных опасных отказов  для канала подсистемы исполнительных устройств будут равны

,

.

Интервал времени между тестированием оборудования равен одному месяцу (730 часов). Эквивалентное среднее время простоя канала подсистемы исполнительных устройств tCE равно

.

Средняя вероятность отказа по запросу для подсистемы исполнительных устройств

.

Вероятность отказа подсистемы датчиков

.

Логическая подсистема содержит дублированные контроллеры Yokogawa AFV10D, подключенные по схеме 1002D. Для удобства расчета контроллеры и соответствующие модули питания объединяются в один элемент PLC. Интенсивность отказов контроллера согласно методике для расчета показателей надежности для системы CS3000 - «Reliability Manual» TI33Q01K10-01 составляет . Интенсивность отказов модуля питания . Соответственно .

Тогда согласно ГОСТ Р МЭК 61508-6-007 интенсивность опасных отказов (в предположении 50% опасных отказов и 50% безопасных отказов) будет равна

.                       (4.19)

Диагностическое покрытие DC равно 99%, тогда интенсивность необнаруженных опасных отказов  и интенсивность обнаруженных опасных отказов  для канала логической подсистемы будут равны

,

.

Для каждого канала интенсивность обнаруженных безопасных отказов SD равна

.

Значения эквивалентного среднего времени простоя отличаются от значений, приведенных для других архитектур, и поэтому их обозначают как tCE` и tGE`. Эти значения определяют как

,

.

Согласно методике, описанной в ГОСТ Р МЭК 61508-6-007, доля необнаруженных отказов по общей причине β составляет 2%, а доля отказов, обнаруженных диагностическими тестами и имеющих общую причину βD составляет 1%.

Средняя вероятность отказа по запросу PFDG для данной архитектуры равна

.

Вероятность отказа системы PFH для архитектуры для режима высокой интенсивности запросов или непрерывного режима работы для логической подсистемы

.

Рассчитаем вероятность отказа по запросу для всей функции безопасности как сумму вероятностей отказа каждой из её подсистем

.

Рассчитаем вероятность отказа системы для всей функции безопасности как сумму вероятностей отказа каждой из её подсистем

.

При этом требуемая надежность (стационарная готовность) равна

.

Допустимая вероятность опасного отказа и требуемая надежность (стационарная готовность) соответствуют третьему интегральному уровню безопасности (SIL3).

Фактор снижения риска

.

Интенсивность опасных отказов и фактор снижения риска соответствуют второму интегральному уровню безопасности (SIL2).

Анализ результатов расчета.

В таблице 4.3 приведены обобщенные данные результатов расчета по оценке проектной надежности КТС АСУТП Горкинского товарного парка.

Из представленных результатов следует, что КТС по надежности удовлетворяет требованиям, предъявленным к АСУТП в соответствии с техническим заданием.

Данные таблицы 4.3 показывают, что наиболее высокими показателями по надежности характеризуется система ПАЗ.

Таким образом, общее решение по структуре КТС АСУТП, которое предполагает реализацию функций контроля, управления и противоаварийной защиты Горкинского товарного парка выбрано правильно и достигает основную цель - обеспечение высоких показателей надежности.

Таблица 4.3 - Результаты расчетов проектной оценки надежности

Система

Допустимая вероятность опасного отказа PFDAVG

Требуемая надежность (стационарная готовность) (1-PFDAVG), %

Вероятность (частота) опасных отказов (1/час) PFHAVGAVG)

Фактор снижения риска (годы) RRF=1/PFHAVG

РСУ

3,7 ∙ 10-4

99,96

9,17 ∙ 10-7

125

ПАЗ

3,36 ∙ 10-4

99,97

8,5 ∙ 10-7

134


Следует отметить, что высокая вероятность безотказной работы восстанавливаемой АСУТП должна обеспечиваться не только характеристиками надежности КТС, но и рядом мероприятий, охватывающих два аспекта:

организационный;

обеспечение ЗИП.

Организационные мероприятия включают изменения в организационной структуре управления объектом, подготовку и обучение специалистов, сопровождающих АСУТП, организацию дежурства по обслуживанию АСУТП.

4.6 Расчет необходимого количества ЗИП

ЗИП - запасное имущество и приборы, придаваемые системам и устройствам с целью обеспечения их ремонта в процессе эксплуатации. Количество запасных частей зависит от интенсивности отказов, от времени пополнения ЗИП, от требуемой достаточности ЗИП, от организации снабжения ЗИП и степени его восстанавливаемости.

Расчет необходимого количества ЗИП произведем по Л.П. Глазунову «Основы теории надежности автоматических систем управления» и Т.А. Голинкевичу «Прикладная теория надежности».

При этом учитывается, что производится расчет запасных изделий для восстанавливаемых элементов. Схема использования ЗИП в случае восстанавливаемых элементов показана на рисунке 4.13.

Отказ элемента происходит с интенсивностью λ. Отказавший элемент ремонтируется и поступает на пополнение ЗИП. Среднее время ремонта с учетом времени на транспортировку ремонтируемого элемента равно tрем. В данном случае tп = tрем.

Зависимость ЗИП от интенсивности отказов λ и времени пополнения tп очевидна: чем они больше, тем большее количество запасных частей потребуется при эксплуатации.

Модель работы системы с ЗИП соответствует модели работы системы, резервированной методом замещения.

Вероятность того, что число отказов за время tn будет не больше m, с учетом вероятности замены скользящим резервированием равно:

,                                                       (4.20)

где    n - число отказов;- количество ЗИП;п - время пополнения;

λΣ = Njλj - интенсивность отказов элементов j-й группы с учетом числа элементов в группе.

Система состоит из N групп элементов. Каждая j-я группа, в свою очередь, состоит из N элементов, причем λj - интенсивность отказов элементов j-й группы.

также называется коэффициентом допустимой недостаточности ЗИП.

Вероятность того, что число отказов за время tn будет больше m равно:

,                                   (4.21)

где  - также называется коэффициентом недостаточности ЗИП и обычно имеет значения 0,1 - 0,01.

Показатели надежности элементов КТС АСУТП и их условные обозначения представлены в таблице 4.2.

Из данной группы элементов системы КТС АСУТП выделяем группу с максимальной по численности элементов: 173 искрозащитных барьеров 9160/23 с интенсивностью отказа 9199∙10-9 час-1 и коэффициентом готовности 0,999982. Интенсивность отказов для группы из 173 барьеров равна:

λΣ = Njλj = 173 * 9199∙10-9 час-1 = 1,59∙10-3 час-1.                        (4.22)


Время пополнения tn (время ремонта) устанавливаем не более 2 часов.

Рассчитываем вероятность того, что за время tn произойдет число отказов n меньше m (количества в ЗИП).

Результаты расчетов сводим в таблицу 4.4.

Таблица 4.4 - Результаты расчетов

m

1

0,9985659851832

2

0,9999989713089

3

0,9999999995079


Таким образом, вероятность безотказной работы за время tn группы барьеров с учетом количества в ЗИП двух барьеров:

бn(1)= 0,999999 > (1 - PFDAVG) = 0,999629.

Коэффициент готовности группы барьеров, с учетом наличия в ЗИП двух элементов, выше стационарной готовности системы КТС АСУТП, поэтому двух элементов в ЗИП будет достаточно для поддержания рабочего состояния системы управления с заданным коэффициентом готовности при условии выполнения ремонта вышедших из строя элементов в течение 2 часов.

На основе расчета оценки количества ЗИП для элемента, входящего в самую большую группу по количеству элементов, можно сделать следующий вывод: наличие в составе ЗИП элемента в количестве двух штук будет достаточным для поддержания рабочего состояния системы управления с заданным коэффициентом готовности при условии выполнения ремонта вышедших из строя элементов в течение 2 часов.


Заключение

В данном дипломном проекте решалась задача модернизации системы управления на базе контроллера Centum CS3000, где наиболее важным для стабильной и бесперебойной работы, является стабильность заданных характеристик технологического процесса, контролируемых соответствующими средствами измерений, в частности, датчиком уровня.

В ходе проведенных исследований были получены следующие результаты:

проведен анализ работы управления на базе контроллера Centum CS3000;

выбраны современные средства автоматизации;

подробно изучен вопрос оценки надежности и проведен комплексный расчет надежности системы управления товарного парка.

Предложенная система управления позволяет:

повысить точность измерения и регулирования параметров технологического процесса;

повысить оперативность действий обслуживающего персонала;

уменьшить вероятность возникновения аварийных ситуаций.

Согласно проведенной проектной оценки надежность (стационарная готовность) системы РСУ составляет 99,96%, системы ПАЗ - 99,97%.

Расчет экономической эффективности проекта был определен по расчетам, проделанным в процессе выполнения работы, где срок окупаемости составил 2,5 года.


Список использованных источников

1 Изерман, Р.И. Цифровые системы управления: Пер. с анг. - М.: Мир, 1984 г. - 541 с.

Баранов, В.Я. Промышленные приборы и средства автоматизации: Справочник / В.Я. Баранов, В.В. Черенкова. - Л.: Машиностроение, 1998. - 847 с.

Исакович, Р.Я. Автоматизация производственных процессов нефтяной и газовой промышленности / Р.Я. Исакович, В.И. Логинов, В.Е. Попадько. - Недра, 1988 г. - 424 с.

Правила устройства электроустановок ПУЭ - 85. - М.: Недра и энергия, 1985. - 424 с.

Руководство по эксплуатации сигнализаторов уровня Rosemount 2120 [Электронный ресурс]. - http://www2.emersonprocess.com

Кремлевский, П.П. Расходомеры и счетчики количества. - Л.: Машиностроение, 1989. -702 с.

Вихревой расходомер серии digitalYEWFLO фирмы Yokogawa. Руководство по эксплуатации. 2006. - 135 с.

Макаров, Г.В. Охрана труда в нефтяной промышленности. - М.: Химия, 1989. - 496 с.

Кукин, П.П. Безопасность жизнедеятельности. Производственная безопасность и охрана труда / П.П. Кукин., В.Л. Лапин., Н.Л. Пономарев. - М.: Высш. шк., 2001. - 431 с.

Крайнова, Э.А. Экономика нефти и газа. - Уфа: Изд-во УГНТУ, 1998. - 152 с.